Foram encontradas 671 questões.
Uma antena Corneta Piramidal é construída a partir de um guia de onda retangular com dimensões transversais denominadas de “a” e “b”, sendo a > b. A abertura final é obtida pelo prolongamento dessas dimensões e denominadas de “a1” e “b1”. Sobre essa antena, analise as afirmativas a seguir:

I. O ganho desejado da antena irá definir a sua abertura “a1” e “b1” e o comprimento total da parte piramidal.
II. A polarização da antena é linear, sendo o vetor campo elétrico perpendicular à parede “a1” da antena.
III. A alimentação da antena pode ser feita com um cabo coaxial, com a terminação colocada centralizada na parede “a” do guia de onda e afastada λg/4 da parte fechada do guia de onda
As afirmativas CORRETAS são:
Provas
Em relação aos circuitos com flip-flops abaixo, podemos afirmar que o Circuito 1 é funcionalmente equivalente ao:

Provas
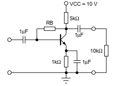
O transistor do circuito abaixo deve ser modelado como tendo hFE = β = 99 e VBE = 700mV. O valor do resistor RB que faz com que o valor quiescente da tensão VCE seja igual a 4V é:

Provas
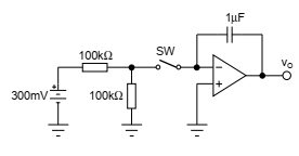
No circuito abaixo considerar o amplificador operacional ideal alimentado com uma fonte simétrica de ± 15V e com valor de saturação da saída igual à tensão de alimentação. O capacitor está inicialmente descarregado e a chave SW é fechada no instante t = 0. O valor da tensão de saída VO para t = 2s é:

Provas
A curva característica de um transistor de efeito de campo (FET) é mostrada abaixo. Essa curva corresponde a um dispositivo do tipo:

Provas
A função de transferência de um circuito é mostrada abaixo. Em relação à resposta em frequência, o circuito funciona como um filtro do tipo:

Provas
- Álgebra Booleana e Circuitos Lógicos
- Automação Industrial
- Eletrônica DigitalProgramação Ladder
- Eletrônica Digital na Engenharia Eletrônica
A figura abaixo mostra o diagrama de um Controlador Lógico Programável.

Representa o elemento lógico digital correspondente à figura acima:
Provas
Fieldbus é uma designação genérica que corresponde às mais diversas tecnologias empregadas em redes de campo para comunicação de dados.
Com relação às redes fieldbus, pode-se afirmar:
I. São barramentos seriais multiponto utilizados para a comunicação de dados entre controladores, sensores, atuadores e demais dispositivos de campo.
II. Utilizam a sinalização de instrumentação 4-20 mA para transportarem os dados digitais.
III. ISão redes orientadas ao tempo real e de natureza estocástica.
É verdadeiro apenas o que se afirma em:
Provas
O SDCD (Sistema Digital de Controle Distribuído), ou apenas SCD, é uma das tecnologias utilizadas em automação de sistemas industriais. Outras tecnologias muito empregadas são o CLP (Controlador Lógico Programável) e os sistemas SCADA (Supervisory Control and Data Acquisition), também denominados Sistemas Supervisórios.
Com relação a essas três tecnologias, pode-se afirmar:
I. SDCD são sistemas que integram as funcionalidades de controle e supervisão em uma única solução.
II. CLPs são plataformas microprocessadas capazes de manipulação de sinais analógicos e controle discreto, destituídos de interfaces homem-máquina elaboradas para sua operação.
III. Sistemas Supervisórios são softwares que rodam em computadores e oferecem recursos de supervisão e controle de processos industriais, desde que se comuniquem com CLPs ou similares para aquisição de dados.
São verdadeiras as afirmativas:
Provas
Pontes de Wheatstone são instrumentos de medida muito difundidos e amplamente utilizados.
Numa ponte de Wheatstone simples, em que R1 seja um sensor resistivo e R2, R3 e R4 sejam resistores fixos, a condição de balanceamento em que a saída VAB é nula é:

Provas
Caderno Container