Foram encontradas 90 questões.
Read text V to answer questions 34 and 35.
TEXT V
US considers 'sun blocking' to cool the Earth
It sounds like something out of a sci-fi novel, but some researchers want to cool the earth by reflecting sunlight back into space. Sun blocking' technologies - also known as solar radiation modification (SRM) - could theoretically cool down the earth by reflecting sunlight back into space. One idea involves pumping sun-blocking particles into the upper atmosphere. This process of 'stratospheric aerosol injection! would involve planes spraying an aerosol like sulfur dioxide into the stratosphere. This mist of particles would refiect the sun back upwards, shading the earth. The method has already worked - although accidentally. When Mount Pinatubo in the Philippines erupted in 1991, it released thousands of tons of sulfur dioxide. The global temperature temporarily dropped by 0.5ºC. In September 2022, researchers at Yale University argued that the injection method could hypothetically refreeze the poles. - À White House report published last Friday confirms that the US is open to researching SRM. "A programme of research into the scientific and societal implications of solar radiation modification (SRM) would enable better-informed decisions about the potential risks and benefits of SRM as a component, of climate policy, alongside the foundational elements 'of greenhouse gas emissions mitigation and adaptation; it says. However, the report also clarifies that no decisioh-has been made to "establish a comprehensive research “programme focused on solar radiation modification.”
In February, several news outlets reported that the UN wanted to:'explore' this technique. This could give the impression that the organisation had approved sun blocking as a viable-.tool to fight climate change. Unfortunately for tech enthusiasts, this is not the case. The UN Environmental Programs recent report into SRM concludes that it is not currently a realistic or wise plan. "UNEP conecurs with the panel that, at present, large-scale, or operational deployment of SRM technologies is not necessary, viable, prudent or sufficiently safe, given the limited scientific understanding and uncertainty about the potential impacts and unintended consequences," says UNEP's Chief Scientist Andrea Himwood. “The review concludes that SRM cannot replace reducing greenhouse gas emissions." Nonetheless, the body doesn't rule out the method altogether, with the report concluding that their assessment of the technique "may change should climate actions remain insufficient”.
Adapted from https://www.euronews.com/green/2023/07/05/sun-blockers-us-scientists-aim-to-cool-the-earth-by-refiecting-sunlight-into-space
It may be inferred from the text that solar radiation modification:
Provas
O hidróxido de lítio (LiOH) é amplamente utilizado como um agente de captura de dióxido de carbono (CO2) em ambientes fechados, como submarinos e espaçonaves, onde o controle da qualidade do ar é essencial para a sobrevivência da tripulação. Esse composto reage com o CO2, formando carbonato de lítio (Li2CO3) e água (H2O), removendo assim o gás tóxico do ambiente. A reação é representada pela seguinte equação química:
\( \text{CO}_{2\text{(g)}} + 2\text{LiOH}_{\text{(s)}} \rightarrow \text{Li}_2\text{CO}_{3\text{(s)}} + \text{H}_2\text{O}_{\text{(l)}} \)
Para remover o CO2 de um compartimento de um submarino, foram utilizados 400 mols de LiOH. Assim, qual é a massa de carbonato de lítio (Li2CO3) formada, em quilogramas (kg)?
Provas
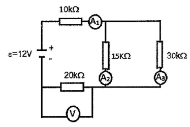
Um professor de eletrodinâmica montou o circuito elétrico apresentado abaixo.

O professor pediu então que os alunos fizessem as leituras nos medidores. Considerando o voltímetro e os amperímetros ideais, a opção que apresenta os valores da leitura correta do voltímetro V e dos amperímetros A1, A2 e A3 feita pelos alunos, respectivamente, é:
Provas
Assinale a opção que completa corretamente as lacunas das sentenças abaixo:
Sendo um dos fatores que influencia o clima nas regiões litorâneas, a _______________ é a proximidade e a influência dos oceanos sobre ____________ do ar de regiões litorâneas. Quanto mais próximo do mar, ______________ a variação da temperatura.
Um outro fator é a ___________ que é a distância de cada lugar em relação ao mar. Quanto mais distante do mar, __________ será a variação da temperatura.
Provas
Analise as afirmativas abaixo:
I - Átomos de um mesmo período possuem o mesmo número de camadas ocupadas.
lI - Na classificação periódica de Mendeleev, os elementos foram distribuídos em ordem crescente de número atômico.
III - A primeira energia de ionização do sódio é maior que a do magnésio.
IV - Nos períodos, o raio atômico aumenta com a diminuição do número atômico.
V - O flúor é mais eletronegativo que o iodo.
VI - Nas condições ambientais (25 ºC e 1 atm), os elementos químicos da família VIA formam substâncias simples sólidas.
Assinale a opção correta.
Provas
A pilha eletroquímica a seguir é baseada na seguinte reação:
Ni(s) +2Ag+(aq) →Ni2+(aq) +2Ag(s)

Para que essa pilha produza eletricidade, é necessário adicionar uma substância dissolvida em água no recipiente A (ânodo). Com base nessas informações, assinale a opção que apresenta a substância correta a ser adicionada no ânodo.
Provas
Em um laboratório de química foram preparadas três misturas, apresentadas a seguir:
1º mistura → homogênea, formada por três líquidos miscíveis, cujas temperaturas de ebulição não são próximas.
2º mistura → heterogênea, formada por dois líquidos miscíveis com densidades diferentes.
3º mistura → heterogênea, formada por partículas sólidas que se depositam no fundo quando a mistura é deixada em repouso.
Com base nessas informações, assinale a opção que apresenta, respectivamente, os melhores processos de separação para as misturas acima.
Provas
- Química InorgânicaSoluções e Substâncias InorgânicasSubstâncias Inorgânicas: dissociação iônica e ionização, conceitos de ácido-base
Assinale a opção em que a fórmula está de acordo com a nomenclatura correta do composto.
Provas
Considere a figura abaixo e as seguintes informações sobre os átomos hipotéticos A, B e C.

Em que:
- A e B são isótopos;
- A e C são isótonos;
- B e C são isóbaros;
- A tem número de massa 73 e número atômico 2x + 5;
- B tem número de massa 5y - 20 e número atômico 3x-15;
- C tem número de massa 3y + 12.
Com base nessas informações, qual é o número de prótons do átomo C?
Provas
Um tanque foi construído e revestido internamente com azulejos quadrados de 10 cm de lado e contém 16 azulejos justapostos verticalmente. Um observador na borda do tanque cheio com água, olhando quase que perpendicularmente, terá uma visão da parede do tanque. Assinale a opção que apresenta a medida do lado de um azulejo visto pelo observador.
Dados: Índice de refração do ar = 1; e
Índice de refração da água = 4/3.
Provas
Caderno Container