Foram encontradas 2.975 questões.

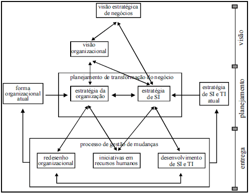
R. Lambert e J. Peppard. Strategic information management: challenges and strategies.
In: Robert D. Galliers e Dorothy E. Leidner. Managing information systems, 2003 (com adaptações).
A figura acima apresenta um framework para transformação de negócios embasado em estratégias para formulação de sistemas de informação (SI) e tecnologia da informação (TI). Julgue o item subseqüente, acerca dos conceitos e relacionamentos estabelecidos no diagrama e nas áreas de estratégia competitiva: fundamentos de estratégia e planejamento estratégico, planejamento estratégico de recursos tecnológicos, planejamento estratégico de sistemas de informação, ciclo de planejamento estratégico de SI, plano diretor de tecnologia da informação, integração de sistemas de informação, mapeamento e redesenho de processos.
Uma organização pública que detém o monopólio de funções públicas, como a legislativa, tem pouca necessidade de desenvolver uma estratégica competitiva, visto que não existem competidores na sua área de atuação.
Provas
O núcleo do trabalho em uma organização que aprende é embasado em cinco disciplinas de aprendizagem, que se constituem em programas continuados de estudo e prática, conforme apresentado a seguir.
► Maestria pessoal — aprendendo a expandir nossa capacidade pessoal, para criar os resultados que mais desejamos, forjando um ambiente organizacional que encoraja todos seus membros a desenvolverem a si próprios em direção às metas e aos propósitos escolhidos.
► Modelos mentais — refletindo sobre, clarificando continuamente e melhorando nossas imagens internas do mundo, e vendo como essas imagens ou modelos moldam nossas ações e decisões.
► Visão compartilhada — construindo um senso de compromisso em grupo, através do desenvolvimento de imagens compartilhadas do futuro que desejamos criar, e dos princípios e práticas-guia por meio das quais esperamos alcançá-lo.
► Aprendizado em time — transformando habilidades conversacionais e de pensamento coletivo, de tal modo que grupos de pessoas possam desenvolver inteligência e habilidades maiores que a soma dos talentos individuais de seus membros.
► Pensamento sistêmico — desenvolvimento de uma forma de pensamento e uma linguagem para descrição e compreensão das forças e inter-relacionamentos que moldam o comportamento dos sistemas, ajudando-nos a ver como mudar sistemas de forma mais efetiva, e agir em maior sintonia com os processos de maior escala que ocorrem no mundo natural e econômico.
Peter Senge. The fifth discipline fieldbook (com adaptações).
Julgue o item seguinte, acerca dos elementos apresentados no texto acima, e dos conceitos de gestão empreendedora, estratégia competitiva e ecologia da informação.
Em concordância com modelos de gestão empreendedora como o apresentado no texto, o desenvolvimento e o uso de sítios web para publicar e divulgar planos estratégicos e de inovação são suficientes para o desenvolvimento de uma visão compartilhada.
Provas
O núcleo do trabalho em uma organização que aprende é embasado em cinco disciplinas de aprendizagem, que se constituem em programas continuados de estudo e prática, conforme apresentado a seguir.
► Maestria pessoal — aprendendo a expandir nossa capacidade pessoal, para criar os resultados que mais desejamos, forjando um ambiente organizacional que encoraja todos seus membros a desenvolverem a si próprios em direção às metas e aos propósitos escolhidos.
► Modelos mentais — refletindo sobre, clarificando continuamente e melhorando nossas imagens internas do mundo, e vendo como essas imagens ou modelos moldam nossas ações e decisões.
► Visão compartilhada — construindo um senso de compromisso em grupo, através do desenvolvimento de imagens compartilhadas do futuro que desejamos criar, e dos princípios e práticas-guia por meio das quais esperamos alcançá-lo.
► Aprendizado em time — transformando habilidades conversacionais e de pensamento coletivo, de tal modo que grupos de pessoas possam desenvolver inteligência e habilidades maiores que a soma dos talentos individuais de seus membros.
► Pensamento sistêmico — desenvolvimento de uma forma de pensamento e uma linguagem para descrição e compreensão das forças e inter-relacionamentos que moldam o comportamento dos sistemas, ajudando-nos a ver como mudar sistemas de forma mais efetiva, e agir em maior sintonia com os processos de maior escala que ocorrem no mundo natural e econômico.
Peter Senge. The fifth discipline fieldbook (com adaptações).
Julgue o item seguinte, acerca dos elementos apresentados no texto acima, e dos conceitos de gestão empreendedora, estratégia competitiva e ecologia da informação.
A apreensão de conceitos como coevolução, diversidade, localidade, espécies e comunidades, presentes no âmbito da ecologia da informação, auxilia diretamente o desenvolvimento da disciplina de pensamento sistêmico.
Provas
O núcleo do trabalho em uma organização que aprende é embasado em cinco disciplinas de aprendizagem, que se constituem em programas continuados de estudo e prática, conforme apresentado a seguir.
► Maestria pessoal — aprendendo a expandir nossa capacidade pessoal, para criar os resultados que mais desejamos, forjando um ambiente organizacional que encoraja todos seus membros a desenvolverem a si próprios em direção às metas e aos propósitos escolhidos.
► Modelos mentais — refletindo sobre, clarificando continuamente e melhorando nossas imagens internas do mundo, e vendo como essas imagens ou modelos moldam nossas ações e decisões.
► Visão compartilhada — construindo um senso de compromisso em grupo, através do desenvolvimento de imagens compartilhadas do futuro que desejamos criar, e dos princípios e práticas-guia por meio das quais esperamos alcançá-lo.
► Aprendizado em time — transformando habilidades conversacionais e de pensamento coletivo, de tal modo que grupos de pessoas possam desenvolver inteligência e habilidades maiores que a soma dos talentos individuais de seus membros.
► Pensamento sistêmico — desenvolvimento de uma forma de pensamento e uma linguagem para descrição e compreensão das forças e inter-relacionamentos que moldam o comportamento dos sistemas, ajudando-nos a ver como mudar sistemas de forma mais efetiva, e agir em maior sintonia com os processos de maior escala que ocorrem no mundo natural e econômico.
Peter Senge. The fifth discipline fieldbook (com adaptações).
Julgue o item seguinte, acerca dos elementos apresentados no texto acima, e dos conceitos de gestão empreendedora, estratégia competitiva e ecologia da informação.
O emprego de fóruns e chats pela Internet, para apoio ao aprendizado a distância, oferece todos os elementos necessários para o estabelecimento de uma ecologia de informação, nos moldes propostos por autores sobre o tema.
Provas
O núcleo do trabalho em uma organização que aprende é embasado em cinco disciplinas de aprendizagem, que se constituem em programas continuados de estudo e prática, conforme apresentado a seguir.
► Maestria pessoal — aprendendo a expandir nossa capacidade pessoal, para criar os resultados que mais desejamos, forjando um ambiente organizacional que encoraja todos seus membros a desenvolverem a si próprios em direção às metas e aos propósitos escolhidos.
► Modelos mentais — refletindo sobre, clarificando continuamente e melhorando nossas imagens internas do mundo, e vendo como essas imagens ou modelos moldam nossas ações e decisões.
► Visão compartilhada — construindo um senso de compromisso em grupo, através do desenvolvimento de imagens compartilhadas do futuro que desejamos criar, e dos princípios e práticas-guia por meio das quais esperamos alcançá-lo.
► Aprendizado em time — transformando habilidades conversacionais e de pensamento coletivo, de tal modo que grupos de pessoas possam desenvolver inteligência e habilidades maiores que a soma dos talentos individuais de seus membros.
► Pensamento sistêmico — desenvolvimento de uma forma de pensamento e uma linguagem para descrição e compreensão das forças e inter-relacionamentos que moldam o comportamento dos sistemas, ajudando-nos a ver como mudar sistemas de forma mais efetiva, e agir em maior sintonia com os processos de maior escala que ocorrem no mundo natural e econômico.
Peter Senge. The fifth discipline fieldbook (com adaptações).
Julgue o item seguinte, acerca dos elementos apresentados no texto acima, e dos conceitos de gestão empreendedora, estratégia competitiva e ecologia da informação.
A implantação de um sistema aberto de educação seqüenciada, apoiado pela web, que oferece aos funcionários de organizações do poder público a capacidade para realizarem cursos on-line de educação continuada, é uma ação relacionada com o alcance de maestria pessoal.
Provas
O núcleo do trabalho em uma organização que aprende é embasado em cinco disciplinas de aprendizagem, que se constituem em programas continuados de estudo e prática, conforme apresentado a seguir.
► Maestria pessoal — aprendendo a expandir nossa capacidade pessoal, para criar os resultados que mais desejamos, forjando um ambiente organizacional que encoraja todos seus membros a desenvolverem a si próprios em direção às metas e aos propósitos escolhidos.
► Modelos mentais — refletindo sobre, clarificando continuamente e melhorando nossas imagens internas do mundo, e vendo como essas imagens ou modelos moldam nossas ações e decisões.
► Visão compartilhada — construindo um senso de compromisso em grupo, através do desenvolvimento de imagens compartilhadas do futuro que desejamos criar, e dos princípios e práticas-guia por meio das quais esperamos alcançá-lo.
► Aprendizado em time — transformando habilidades conversacionais e de pensamento coletivo, de tal modo que grupos de pessoas possam desenvolver inteligência e habilidades maiores que a soma dos talentos individuais de seus membros.
► Pensamento sistêmico — desenvolvimento de uma forma de pensamento e uma linguagem para descrição e compreensão das forças e inter-relacionamentos que moldam o comportamento dos sistemas, ajudando-nos a ver como mudar sistemas de forma mais efetiva, e agir em maior sintonia com os processos de maior escala que ocorrem no mundo natural e econômico.
Peter Senge. The fifth discipline fieldbook (com adaptações).
Julgue o item seguinte, acerca dos elementos apresentados no texto acima, e dos conceitos de gestão empreendedora, estratégia competitiva e ecologia da informação.
A gestão embasada em modelos como o apresentado tem maior probabilidade de sucesso quando aplicada em organizações privadas, dado que em organizações públicas se deve obedecer a leis e regulamentos restritivos à implementação da aprendizagem organizacional.
Provas
O núcleo do trabalho em uma organização que aprende é embasado em cinco disciplinas de aprendizagem, que se constituem em programas continuados de estudo e prática, conforme apresentado a seguir.
► Maestria pessoal — aprendendo a expandir nossa capacidade pessoal, para criar os resultados que mais desejamos, forjando um ambiente organizacional que encoraja todos seus membros a desenvolverem a si próprios em direção às metas e aos propósitos escolhidos.
► Modelos mentais — refletindo sobre, clarificando continuamente e melhorando nossas imagens internas do mundo, e vendo como essas imagens ou modelos moldam nossas ações e decisões.
► Visão compartilhada — construindo um senso de compromisso em grupo, através do desenvolvimento de imagens compartilhadas do futuro que desejamos criar, e dos princípios e práticas-guia por meio das quais esperamos alcançá-lo.
► Aprendizado em time — transformando habilidades conversacionais e de pensamento coletivo, de tal modo que grupos de pessoas possam desenvolver inteligência e habilidades maiores que a soma dos talentos individuais de seus membros.
► Pensamento sistêmico — desenvolvimento de uma forma de pensamento e uma linguagem para descrição e compreensão das forças e inter-relacionamentos que moldam o comportamento dos sistemas, ajudando-nos a ver como mudar sistemas de forma mais efetiva, e agir em maior sintonia com os processos de maior escala que ocorrem no mundo natural e econômico.
Peter Senge. The fifth discipline fieldbook (com adaptações).
Julgue o item seguinte, acerca dos elementos apresentados no texto acima, e dos conceitos de gestão empreendedora, estratégia competitiva e ecologia da informação.
Considerando que comunidades de prática são definidas como grupos de pessoas que compartilham uma preocupação, um conjunto de problemas ou uma paixão acerca de um tópico, é correto afirmar que tais comunidades permitem a aprendizagem em time.
Provas
Read the following text to answer item.
Software engineering fundamentals
As long as software quality (reliability and availability attributes in particular) remains suspect, there will be a reluctance to use software in safety-critical applications involving a high cost of failure. However, there is also strong pressure from other quarters to use software in critical applications because of cost and technical advantages; this pressure drives software developers to find ways to produce software with a high reliability.
Safety considerations are also the domain of quality assurance. Some of the tools employed in software safety analyses include failure modes and effects analysis (FMEA), fault tree analysis, event tree analysis, hazard analysis, and Petri nets. Usually these analyses include comprehensive models of hardware, software, and operator performance.
The objective of FMEA is to analyze an information system’s components systematically to determine how a component might fail and evaluate the effect of such a failure on system performance under a variety of operational conditions. The objective is to identify ways in which combinations of external events, operator reactions, and/or hardware/software failures can lead to serious failure consequences. Some analytical approaches (fault tree analysis or event tree analysis, for example) begin by assuming the occurrence of a catastrophic failure and working backwards to find out what logical sequence of events would result in such a failure.
A. Behforooz and F. J. Hudson. Software engineering fundamentals.
Oxford University Press, Inc., 1996, p. 554 (with adaptations).
In the text above “comprehensive” means covering completely or broadly.
Provas
Read the following text to answer item.
Software engineering fundamentals
As long as software quality (reliability and availability attributes in particular) remains suspect, there will be a reluctance to use software in safety-critical applications involving a high cost of failure. However, there is also strong pressure from other quarters to use software in critical applications because of cost and technical advantages; this pressure drives software developers to find ways to produce software with a high reliability.
Safety considerations are also the domain of quality assurance. Some of the tools employed in software safety analyses include failure modes and effects analysis (FMEA), fault tree analysis, event tree analysis, hazard analysis, and Petri nets. Usually these analyses include comprehensive models of hardware, software, and operator performance.
The objective of FMEA is to analyze an information system’s components systematically to determine how a component might fail and evaluate the effect of such a failure on system performance under a variety of operational conditions. The objective is to identify ways in which combinations of external events, operator reactions, and/or hardware/software failures can lead to serious failure consequences. Some analytical approaches (fault tree analysis or event tree analysis, for example) begin by assuming the occurrence of a catastrophic failure and working backwards to find out what logical sequence of events would result in such a failure.
A. Behforooz and F. J. Hudson. Software engineering fundamentals.
Oxford University Press, Inc., 1996, p. 554 (with adaptations).
In the text above “high” is synonymous with tall.
Provas
Read the following text to answer item.
Software engineering fundamentals
As long as software quality (reliability and availability attributes in particular) remains suspect, there will be a reluctance to use software in safety-critical applications involving a high cost of failure. However, there is also strong pressure from other quarters to use software in critical applications because of cost and technical advantages; this pressure drives software developers to find ways to produce software with a high reliability.
Safety considerations are also the domain of quality assurance. Some of the tools employed in software safety analyses include failure modes and effects analysis (FMEA), fault tree analysis, event tree analysis, hazard analysis, and Petri nets. Usually these analyses include comprehensive models of hardware, software, and operator performance.
The objective of FMEA is to analyze an information system’s components systematically to determine how a component might fail and evaluate the effect of such a failure on system performance under a variety of operational conditions. The objective is to identify ways in which combinations of external events, operator reactions, and/or hardware/software failures can lead to serious failure consequences. Some analytical approaches (fault tree analysis or event tree analysis, for example) begin by assuming the occurrence of a catastrophic failure and working backwards to find out what logical sequence of events would result in such a failure.
A. Behforooz and F. J. Hudson. Software engineering fundamentals.
Oxford University Press, Inc., 1996, p. 554 (with adaptations).
In the text above “to use” is the same as to wear.
Provas
Caderno Container