Magna Concursos

Foram encontradas 1.350 questões.

2200737 Ano: 2022
Disciplina: Engenharia Eletrônica
Banca: DIRENS Aeronáutica
Orgão: CIAAR

Um dos principais usos dos diodos é em circuitos retificadores, que podem ser de meia onda ou de onda completa.

Informe Verdadeiro (V) ou Falso (F) para as afirmativas relacionadas aos circuitos retificadores utilizando diodos ideais.

Em seguida, marque a opção que apresenta a sequência correta.

( ) Em um retificador de meia onda, o valor médio da tensão retificada é igual ao valor de pico da tensão retificada dividido por !$ \pi !$.

( ) Em um retificador de onda completa em ponte, a frequência do sinal retificado é o dobro da frequência do sinal senoidal na entrada do retificador.

( ) Caso seja desejado o mesmo valor médio da tensão de saída, o transformador utilizado para reduzir a tensão na entrada de um circuito retificador de onda completa terá um maior número de espiras se a retificação for em ponte.

( ) Para uma mesma tensão retificada, a tensão de pico inversa nos diodos de um retificador em ponte é maior do que a tensão de pico inversa de um retificador de onda completa que utilize transformador com derivação central.

( ) Em um retificador de onda completa em ponte ou em um que utilize transformador com derivação central, a corrente média nos diodos é igual a metade da corrente média na carga.

 

Provas

Questão presente nas seguintes provas
2200736 Ano: 2022
Disciplina: Engenharia Eletrônica
Banca: DIRENS Aeronáutica
Orgão: CIAAR

Semicondutores são elementos químicos com propriedades elétricas entre o isolante e o condutor.

Analise as afirmativas abaixo, referentes à construção de diodos.

I. A camada de depleção é a região próxima à junção do material tipo P e material tipo N na qual não existem os portadores de carga.

II. A polarização reversa em um diodo aumenta a largura da camada de depleção.

III. A corrente de saturação em um diodo polarizado reversamente é causada pelas impurezas e imperfeições na estrutura do cristal semicondutor.

IV. Quando se atinge a tensão de ruptura de um diodo, uma grande quantidade de portadores majoritários é produzido pelo efeito avalanche.

V. Um aumento na temperatura em um diodo produz um aumento tanto dos portadores minoritários quanto dos portadores majoritários.

Estão corretas apenas as afirmativas:

 

Provas

Questão presente nas seguintes provas
2200735 Ano: 2022
Disciplina: Engenharia Elétrica
Banca: DIRENS Aeronáutica
Orgão: CIAAR

No circuito RLC abaixo, considera-se !$ \omega !$ = 500 rad/s e o valor eficaz da tensão em Vs igual a !$ 60V \, \angle \, 0º. !$

Enunciado 3327753-1

O valor da potência ativa será igual a

 

Provas

Questão presente nas seguintes provas
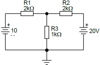
2200734 Ano: 2022
Disciplina: Engenharia Elétrica
Banca: DIRENS Aeronáutica
Orgão: CIAAR

Para o circuito abaixo, o valor da potência dissipada no resistor R3 de 1 k!$ \Omega !$ é igual a

Enunciado 3327752-1

 

Provas

Questão presente nas seguintes provas
2200733 Ano: 2022
Disciplina: Engenharia Elétrica
Banca: DIRENS Aeronáutica
Orgão: CIAAR

O circuito elétrico indicado na sequência é composto por resistores cujas resistências elétricas estão indicadas na figura abaixo.

Enunciado 3327751-1

A resistência equivalente do circuito vista dos terminais a e b é igual a:

 

Provas

Questão presente nas seguintes provas
2200732 Ano: 2022
Disciplina: Engenharia Elétrica
Banca: DIRENS Aeronáutica
Orgão: CIAAR

Para o voltímetro analógico da figura abaixo, considere que o galvanômetro de bobina móvel tem uma corrente de fundo de escala de 1 mA e resistência interna !$ Ri !$ de 10 !$ \Omega !$.

As tensões apresentadas na figura indicam os valores máximos de medição para cada ponto de medição.

Enunciado 3327749-1

Supondo que a incerteza relativa de medição seja 3% do fundo de escala para cada uma das opções, a maior incerteza absoluta de medição será obtida quando for selecionado o ponto:

 

Provas

Questão presente nas seguintes provas
2200731 Ano: 2022
Disciplina: Engenharia Eletrônica
Banca: DIRENS Aeronáutica
Orgão: CIAAR

O circuito abaixo apresenta uma das aplicações dos diodos. A tensão Vp representa o valor de pico de um sinal senoidal com frequência igual a 60 Hz.

Enunciado 3327746-1

Em condições ideais, e após estar ligado por um grande período de tempo, a tensão nos capacitores C1 e C3, indicada na figura como V0, tem seu módulo igual a:

 

Provas

Questão presente nas seguintes provas
2200730 Ano: 2022
Disciplina: Engenharia Elétrica
Banca: DIRENS Aeronáutica
Orgão: CIAAR

A figura abaixo representa uma Linha de Transmissão (LT) que interliga o barramento k ao barramento m. A linha está representada pelo seu modelo π (pi) equivalente. Além dos barramentos e da LT, o sistema elétrico ainda possui bancos de capacitores conectados às barras.

Enunciado 3327744-1

Sabendo que YC representa a admitância dos bancos de capacitores conectados às barras, ZLT representa a impedância série da linha e que YSH representa a admitância paralelo da linha de transmissão. Assinale a opção que representa o elemento Y(1,1) (elemento da primeira linha e primeira coluna) da matriz admitância nodal.

 

Provas

Questão presente nas seguintes provas
2200729 Ano: 2022
Disciplina: Engenharia Elétrica
Banca: DIRENS Aeronáutica
Orgão: CIAAR

Os dispositivos de proteção à corrente diferencial-residual (ou, simplesmente, dispositivos DR) tem por finalidade seccionar a alimentação de instalações elétricas quando a corrente de fuga detectada for superior a um limiar pré-estabelecido.

Nesse sentido, analise as afirmativas a seguir:

I. O uso de dispositivos DR não dispensa, em nenhuma hipótese, o uso de condutor de proteção.

II. O circuito magnético dos dispositivos DR deve envolver todos os condutores da instalação elétrica.

III. Todos os tipos de dispositivos DR são capazes de detectar correntes diferenciais-residuais contínuas e alternadas.

IV. O uso de dispositivos DR com corrente diferencial-residual nominal superior a 30 mA é reconhecido como proteção adicional contra choques elétricos.

Está correto apenas o que se afirma em:

 

Provas

Questão presente nas seguintes provas
2200728 Ano: 2022
Disciplina: Engenharia Elétrica
Banca: DIRENS Aeronáutica
Orgão: CIAAR

Analise os gráficos a seguir.

Enunciado 3327740-1

Considere um motor de indução trifásico que apresenta uma curva de referência da sua característica de conjugado em função da velocidade cujo máximo é 230 Nm. Se apenas a resistência do rotor do motor for aumentada, assinale a opção que indica qual gráfico indica uma curva característica de conjugado para esta situação.

 

Provas

Questão presente nas seguintes provas