Foram encontradas 868 questões.
Dentro do estudo das patologias maxilofaciais, encontram-se diversas síndromes que podem estar relacionada à presença de cistos e tumores odontogênicos.
Considerando a síndrome do carcinoma nevoide basocelular, é correto afirmar que esta síndrome está associada ao cisto odontogênico
Provas
Questão presente nas seguintes provas
- AAA: Autenticação, Autorização e AuditoriaIAM: Gerenciamento de Identidade e Acesso
- Controle de AcessoModelos de Controle de Acesso
- Controle de AcessoControle de Acesso Lógico
- GestãoPolíticas de Segurança de InformaçãoBoas Práticas em Segurança da Informação
Em relação aos Princípios de Proteção, informe se é verdadeiro (V) ou falso (F) o que se afirma a seguir.
( ) O gerenciamento de usuários com o princípio do privilégio requer o impedimento da criação de contas separadas para cada usuário.
( ) Alguns sistemas implementam o controle de acesso baseado em papéis para impedir o acesso geral aos comandos e arquivos necessários.
( ) As restrições são implementadas por meio da habilitação ou da desabilitação de serviços e por meio do uso de listas de controle de acesso.
( ) Computadores implementados em uma instalação de computação sob o princípio do privilégio específico não se limitam à execução de serviços mínimos.
( ) Um operador que precise montar fitas e fazer backup de arquivos no sistema tem acesso apenas aos comandos e aos arquivos necessários para executar a tarefa.
De acordo com as afirmações, a sequência correta é
Provas
Questão presente nas seguintes provas
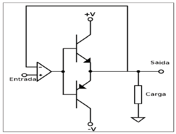
Observe a figura a seguir.
Fonte: Arquivo da Banca Elaboradora.
O nome dado à confi guração utilizada em amplifi cadores de áudio representada pela fi gura é corretamente chamado de
Provas
Questão presente nas seguintes provas
A manobra de tampão apical é empregada na obturação de dentes com necrose pulpar e reabsorção apical visível radiograficamente, assim como em dentes com rizogênese incompleta.
Sobre a manobra de tampão apical, é incorreto afirmar que
Provas
Questão presente nas seguintes provas
Os comprometimentos motores orofaciais presentes nos indivíduos com doença de Parkinson incluem distúrbios de mastigação, deglutição e fala.
O paciente com doença de Parkinson pode apresentar características clínicas como as listadas a seguir.
I. Xerostomia.
II. Reação imediata à dor.
III. Altos níveis de ansiedade.
IV. Dificuldade de deglutição.
Está correto apenas o que se afirma em
Provas
Questão presente nas seguintes provas
Há várias teorias que explicam o processo da aprendizagem humana. Lefrançois (2008) defende que a aprendizagem é um processo neurológico interno invisível, portanto uma construção subjetiva que é formada por meio de atribuição de significados às experiências vivenciadas pelos sujeitos em determinado contexto social, histórico e econômico.
Considerando a teoria de Lefrançois (2008), é correto afirmar que a aprendizagem é a
Provas
Questão presente nas seguintes provas
Pacientes com estresse psicossocial podem apresentar alterações periodontais, em virtude do aumento da secreção de hormônios que podem comprometer o sistema imunológico.
Em resposta aos acontecimentos estressantes, o eixo hipotálamo-hipófise-suprarrenal é estimulado, resultando no aumento da produção e da secreção do hormônio
Provas
Questão presente nas seguintes provas
A actinomicose é uma infecção relativamente incomum nos tecidos moles dos maxilares. Geralmente é causada pelo actinomyces israelii, mas também pode ser provocada pelo A. naeslundii ou A. viscosus.
Sobre esse tipo de infecção, é correto afirmar que, exceto
Provas
Questão presente nas seguintes provas
Ione Buyst, doutora em Teologia Dogmática, afirma que “está havendo uma estagnação, ou pior, na prática, uma negação de certos princípios básicos da reforma conciliar”. Ela exemplifica apontando a volta ao eclesiocentrismo, clericalismo, devocionismo, sacramentalismo, ritualismo. Além disso, detecta um fechamento da Igreja sobre si mesma, brecando o ecumenismo e a abertura para com o mundo. Segundo Buyst, “parece haver mais preocupação em construir templos (cada vez maiores) e atrair multidões para uma liturgia-espetáculo do que em formar um povo consciente e competente para agir na sociedade como fermento na massa, como pede o Concílio. Temos uma estrutura eclesiástica considerável, porém um laicato praticamente inexistente”.
(BUYST, Ione. O Concílio Vaticano II e a renovação litúrgica. 50 anos depois. Disponível em: http://www.ihuonline.unisinos.br/artigo/4522-
ione-buyst-2. Acesso em: 14 fev. 2019.)
Há mais de 50 anos, o Concílio Ecumênico Vaticano II indicou que seriam necessárias sérias mudanças para a Igreja, dentre as quais os aspectos apontados acima pela doutora Ione Buyst.
A esse respeito, é correto afirmar que, em seu depoimento, aparecem referências aos seguintes documentos /desse Concílio:
Provas
Questão presente nas seguintes provas
Quaisquer problemas encontrados por uma varredura de segurança podem ser corrigidos automaticamente ou relatados aos gerenciadores do sistema.
Uma varredura dentro de um sistema individual verifica qual aspecto a ser corrigido?
Provas
Questão presente nas seguintes provas
Cadernos
Caderno Container