Foram encontradas 1.128 questões.
Um sistema de controle possui a seguinte função de transferência:
!$ G(s) = \dfrac{25}{S^2+4s+25} !$
O comportamento do sistema, sua frequência natural não amortecida !$ \omega !$n e seu fator de amortecimento !$ \zeta !$ , respectivamente, são
Provas
A peça esquematizada está submetida a um momento de torção, tal que as tensões se mantêm abaixo das tensões de escoamento de cisalhamento, dentro do regime elástico do material. Todas as seções se mantêm planas e conservam sua forma.

Qual o valor mínimo da tensão de cisalhamento, em MPa, sabendo-se que, nesta situação, em relação ao eixo da peça, a tensão máxima de cisalhamento vale 120 MPa?
Provas
Os germes dentários dos dentes permanentes se desenvolvem a partir da lâmina dentária. Em que período de vida ocorre o desenvolvimento dos incisivos permanentes?
Provas
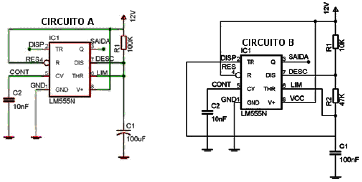
O CI-555 é um circuito integrado de alta versatilidade, pois apresenta um grande número de aplicações em circuitos eletrônicos. Dentre as principais aplicações destacam-se temporizadores, geradores de pulsos, dentre outros.

De acordo com as figuras, é correto afirmar que
Provas
No que se refere à coleta e transporte de material microbiológico, analise as afirmativas abaixo.
I. O tempo ideal para transporte das amostras para o laboratório é inferior a 3 horas.
II. As amostras para cultura viral ou Chlamydia devem ser transportadas refrigeradas ou em gelo, enquanto as demais em temperatura ambiente.
III. A injeção de anestésico em áreas infectadas deve ser evitada quando possível, em decorrência do efeito inibitório dos anestésicos sobre bactérias.
IV. O anticoagulante sulfonato sódico de polietanol pode ser utilizado nos tubos para transporte de material microbiológico, ao contrário de outros anticoagulantes que apresentam efeito inibitório sobre as bactérias.
Estão corretas somente as afirmativas
Provas
O serviço de emergência atende um paciente que apresenta escoriações e esquimoses extensas no hemitórax esquerdo, trauma torácico, cianose, sudorese, palidez e dispneia intensa, além de evidência de fraturas de arcos costais ao exame e ausência de MV neste lado. Em relação ao tratamento do quadro clínico apresentado, informe se é verdadeiro (V) ou falso (F) o que se afirma e, em seguida, assinale a alternativa que apresenta a sequência correta.
( ) Comprimir agressivamente o hemitórax esquerdo, para evitar instabilidade torácica.
( ) Iniciar reposição volêmica, oxigenoterapia e providenciar a drenagem torácica.
( ) Realizar radiografia de tórax e fazer analgesia com opioide.
( ) Realizar radiografia de tórax e entubação orotraqueal.
( ) Realizar tomografia de tórax e entubação orotraqueal.
Provas
Analise as afirmativas sobre os aspectos diferenciais entre síncope e epilepsia.
I. O diagnóstico da epilepsia é realizado através de exames e sintomatologia clínica.
II. A síncope é uma perda da consciência acompanhada de perda do tônus muscular postural, seguida de recuperação espontânea.
III. As crises epiléticas atômicas assemelham-se às crises sincopais, havendo nelas palidez cutaneomucosa, usual nas síncopes.
IV. Os sintomas pós-críticos, como cefaleia, estado confusional e sonolência são comuns em crises epilépticas, podendo ocorrer em síncopes mais prolongadas.
Estão corretas somente as afirmativas
Provas
Segundo Craig (2004), são características e propriedades pertinentes ao cimentos de ionômero de vidro, exceto:
Provas
Indique os principais germes envolvidos na exacerbação infecciosa da doença pulmonar obstrutiva crônica e, em seguida, assinale a alternativa que apresenta a sequência correta.
I. Streptococcus pneumoniae.
II. Escherichia coli.
III. Moraxella catharrhalis.
IV. Pseudonomas aeruginosa.
V. Chlamydia pneumoniae.
VI. Pneumocystis jiroveci.
VII. Haemophilus influenzae.
Provas
Um paciente, com 47 anos de idade, apresenta na mucosa jugal, tanto no lado direito quanto no esquerdo, uma lesão branca, assintomática, com estrias de Wickham. O diagnóstico apresentado trata-se de
Provas
Caderno Container