Magna Concursos

Foram encontradas 225 questões.

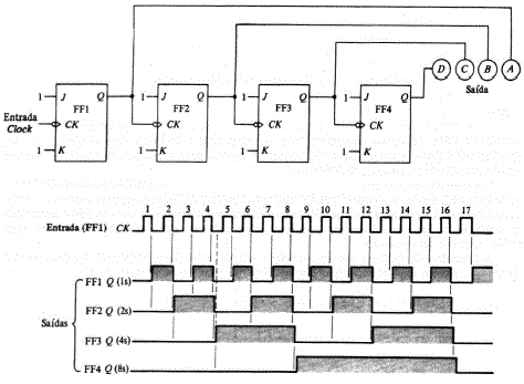
513126 Ano: 2016
Disciplina: Serviços Gerais
Banca: FUNDEP
Orgão: CBM-MG

Observe o circuito e o diagrama de temporização a seguir.

Enunciado 2989623-1

Com relação ao funcionamento desse circuito, é CORRETO afirmar:

 

Provas

Questão presente nas seguintes provas
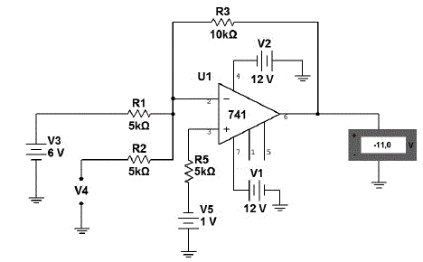
498233 Ano: 2016
Disciplina: Serviços Gerais
Banca: FUNDEP
Orgão: CBM-MG

Observe o circuito a seguir.

Enunciado 2989622-1

Para obter a tensão de saída indicada no voltímetro, a tensão V4 será igual a:

 

Provas

Questão presente nas seguintes provas
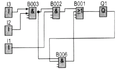
498021 Ano: 2016
Disciplina: Serviços Gerais
Banca: FUNDEP
Orgão: CBM-MG

Observe a figura que apresenta a programação a seguir.

Enunciado 2989621-1

Nesse caso, foi utilizada a linguagem de programação:

 

Provas

Questão presente nas seguintes provas
498012 Ano: 2016
Disciplina: Serviços Gerais
Banca: FUNDEP
Orgão: CBM-MG

Analise a seguinte peça representada em três vistas.

Enunciado 2989620-1

Assinale a alternativa que apresenta a CORRETA representação em perspectiva isométrica dessa peça.

 

Provas

Questão presente nas seguintes provas
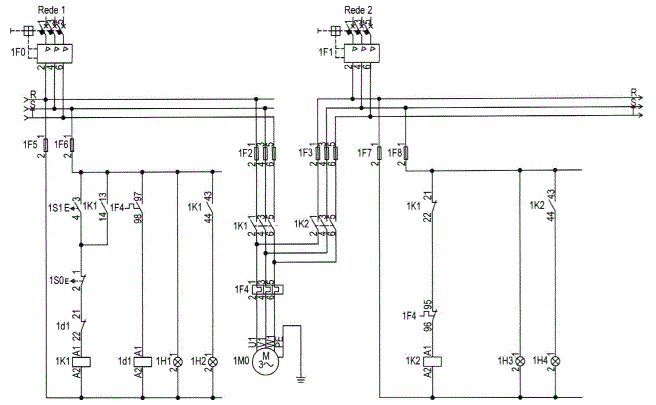
497972 Ano: 2016
Disciplina: Serviços Gerais
Banca: FUNDEP
Orgão: CBM-MG

Analise esse projeto de utilização de duas redes alimentadoras para um motor trifásico.

Enunciado 2989619-1

Com relação a esse projeto, é CORRETO afirmar:

 

Provas

Questão presente nas seguintes provas
497966 Ano: 2016
Disciplina: Serviços Gerais
Banca: FUNDEP
Orgão: CBM-MG

Observe o projeto elétrico a seguir.

Enunciado 2989618-1

A partir da leitura desse projeto, é CORRETO afirmar:

 

Provas

Questão presente nas seguintes provas
497923 Ano: 2016
Disciplina: Serviços Gerais
Banca: FUNDEP
Orgão: CBM-MG

Numere de 1 a 6, em ordem crescente, os procedimentos apropriados para se considerar desenergizadas as instalações elétricas, liberadas para o trabalho.

( ) Constatação da ausência de tensão.

( ) Proteção dos elementos energizados existentes na zona controlada.

( ) Instalação de aterramento temporário com equipotencialização dos condutores dos circuitos.

( ) Seccionamento.

( ) Instalação da sinalização de impedimento de reenergização.

( ) Impedimento de reenergização.

Assinale a sequência CORRETA.

 

Provas

Questão presente nas seguintes provas
497888 Ano: 2016
Disciplina: Serviços Gerais
Banca: FUNDEP
Orgão: CBM-MG

Observe o circuito a seguir.

Enunciado 2989616-1

Com relação a esse circuito, é CORRETO afirmar que nessa associação de capacitores:

 

Provas

Questão presente nas seguintes provas
497867 Ano: 2016
Disciplina: Serviços Gerais
Banca: FUNDEP
Orgão: CBM-MG

Considerando a tarefa de conectorizar cabo de par trançado com conectores modulares RJ45, numere as figuras a seguir de 1 a 5, em ordem crescente, indicando o passo a passo dessa tarefa.

( ) Enunciado 2989615-1

( ) Enunciado 2989615-2

( ) Enunciado 2989615-3

( ) Enunciado 2989615-4

( ) Enunciado 2989615-5

Assinale a sequência CORRETA.

 

Provas

Questão presente nas seguintes provas
497801 Ano: 2016
Disciplina: Serviços Gerais
Banca: FUNDEP
Orgão: CBM-MG

Observe a figura em que se apresentam linhas de transmissão.

Enunciado 2989614-1

Nesse caso, essas linhas de transmissão são do tipo:

 

Provas

Questão presente nas seguintes provas