Foram encontradas 1.125 questões.
Disciplina: Segurança e Saúde no Trabalho (SST)
Banca: FEPESE
Orgão: CASAN-SC
A Comissão Interna de Prevenção de Acidentes (CIPA) tem como objetivo a prevenção de acidentes e doenças relacionadas ao trabalho.
Sobre o funcionamento da CIPA, assinale a alternativa que corresponde corretamente à frequência das reuniões ordinárias da CIPA para uma Microempresa (ME) com grau de risco 1.
Provas
Para a preparação dos meios de cultura utilizados em exame bacteriológico da água devem-se seguir determinados passos.
Identifique abaixo a ordem dos passos para a preparação do caldo lactosado verde brilhante bile a 2%.
( ) Esterilizar a 121°C (1 kg/cm2 de pressão) em autoclave durante 15 minutos.
( ) Pesar 40 gramas do meio de cultura desidratado e dissolver em 1.000 mL de água destilada.
( ) Distribuir em tubos de ensaio (10 mL em cada tubo) e tampar os tubos.
( ) Guardar no refrigerador.
( ) Deixar esfriar.
Assinale a alternativa que indica a sequência correta, de cima para baixo.
Provas
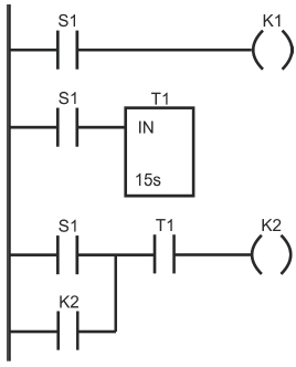
O diagrama Ladder, apresentado a seguir, é composto pelo contato S1, pelas saídas K1 e K2 e por um temporizador T1 com atraso no desligamento.

Assinale a alternativa correta sobre o funcionamento da programação apresentada.
Provas
Disciplina: Engenharia Ambiental e Sanitária
Banca: FEPESE
Orgão: CASAN-SC
Considere um tanque com as seguintes dimensões:
•altura total:............... 3,00 m
•altura útil:.....................2,5 m
•largura:....................... 4,00 m
•comprimento:......... 6,00 m
Nele, deseja-se realizar a dosagem de um produto químico utilizado no tratamento da água.
Calcule o volume útil do tanque para essa situação.
Provas
Assinale a alternativa correta com relação às instalações elétricas.
Provas
Uma carga elétrica trifásica de 10 kVA possui fator de potência de 0,8 e é alimentada com tensão de linha de 380 V. Qual o valor da corrente eficaz de linha?
Provas
São considerados sistemas anaeróbios de tratamento de esgoto:
Provas
Em uma rede coletora de esgotos, o terminal de limpeza (TIL) é um acessório para limpeza e desobstrução.
O TIL é instalado em qual posição da rede coletora?
Provas
A pressão em sistemas de abastecimento de água deve ser mantida o mais estável possível.
Se um manômetro instalado posicionado na rede apresenta uma pressão de 2,5 kgf/cm, isso quer dizer que o desnível entre o reservatório e o local é de:
Provas
O controle de perdas de água no sistema de abastecimento é parte integrante de um programa para a melhoria da eficiência na gestão das companhias de saneamento.
Assinale a alternativa correta em relação ao assunto.
Provas
Caderno Container