Foram encontradas 237 questões.
Ao desenvolver em PHP 8 um software de auxílio para a
estimativa de custo de projetos, seguindo o PMBOK 6ª
edição, um programador tinha de calcular a estimativa de
3 pontos, segundo a distribuição Beta. No projeto, o programador definiu os nomes das variáveis como cm, co,
cp e ce para representar, respectivamente, o custo mais
provável, o custo otimista, o custo pessimista e o custo
estimado.
O fragmento de código adequado é
O fragmento de código adequado é
Provas
Questão presente nas seguintes provas
Em um estudo de viabilidade técnica e econômica de um
projeto de aquisição de um software, ficou determinado
que havia 3 opções possíveis:
• Comprar o software à vista, com o preço de R$ 100.000,00; • Comprar o software a prazo, pagando R$ 50.000,00 de entrada e R$ 10.000,00 por mês, nos 5 meses seguintes; • Comprar o software a prazo, sem entrada, pagando R$ 20.000,00 por mês durante 5 meses, com o primeiro pagamento no mês seguinte à compra.
Considerando-se uma taxa de desconto de 2% ao mês, e tomando-se a decisão apenas pela escolha da opção com o menor Valor Presente Líquido (VPL), conclui-se que
• Comprar o software à vista, com o preço de R$ 100.000,00; • Comprar o software a prazo, pagando R$ 50.000,00 de entrada e R$ 10.000,00 por mês, nos 5 meses seguintes; • Comprar o software a prazo, sem entrada, pagando R$ 20.000,00 por mês durante 5 meses, com o primeiro pagamento no mês seguinte à compra.
Considerando-se uma taxa de desconto de 2% ao mês, e tomando-se a decisão apenas pela escolha da opção com o menor Valor Presente Líquido (VPL), conclui-se que
Provas
Questão presente nas seguintes provas
Ao usar um cubo de dados OLAP, que permitia estudar
todos os projetos de sua organização governamental, um
colaborador iniciou analisando os projetos por Custo Total, Município e Mês. Percebendo que eram muitos dados,
decidiu passar a olhar por Custo Total, Município e Ano.
Esses dados, porém, mostravam muita diferença entre o
governo atual e o antigo. Devido a isso, o colaborador resolveu pegar apenas os últimos 3 anos.
Qual sequência correta das operações OLAP ele realizou?
Qual sequência correta das operações OLAP ele realizou?
Provas
Questão presente nas seguintes provas
2777790
Ano: 2023
Disciplina: TI - Desenvolvimento de Sistemas
Banca: CESGRANRIO
Orgão: AGERIO
Disciplina: TI - Desenvolvimento de Sistemas
Banca: CESGRANRIO
Orgão: AGERIO
Provas:
O Scrum é um Ciclo de Vida Ágil, proposto para o desenvolvimento de software, baseado nos princípios da
transparência, inspeção e adaptação, que emprega uma
abordagem para que o desenvolvimento dos entregáveis
aconteça de forma
Provas
Questão presente nas seguintes provas
Um gerente de projeto criou um plano com todas as atividades necessárias para entregar um produto. A partir desse plano de projeto, criou uma rede para o método PERT/
CPM e a descreveu na forma da Tabela a seguir, onde as
atividades são identificadas apenas por letras:

Preocupado com a finalização do projeto no prazo mínimo, qual caminho crítico o gerente de projeto encontrou?

Preocupado com a finalização do projeto no prazo mínimo, qual caminho crítico o gerente de projeto encontrou?
Provas
Questão presente nas seguintes provas
Considere o diagrama E-R a seguir.

Para simplificar, todos os atributos desse modelo E-R devem ser considerados itens de dados do tipo cadeia de caracteres (TEXT).
A partir desse diagrama, foi produzido um conjunto de tabelas relacionais por meio da aplicação de regras de transformação. Essas regras preservaram a semântica do modelo E-R, além de propiciarem mais eficiência nas operações de junção sobre as tabelas obtidas.
Qual conjunto de tabelas atende às transformações aplicadas?
Provas
Questão presente nas seguintes provas
2777787
Ano: 2023
Disciplina: TI - Desenvolvimento de Sistemas
Banca: CESGRANRIO
Orgão: AGERIO
Disciplina: TI - Desenvolvimento de Sistemas
Banca: CESGRANRIO
Orgão: AGERIO
Provas:
- LinguagensJava
- Paradigmas de ProgramaçãoOrientação a ObjetosAnálise e Projeto Orientado a Objetos
- Paradigmas de ProgramaçãoOrientação a ObjetosOrientação a Objetos: Interfaces
O método main, a seguir, ordena um array de empregados em ordem crescente de salários.
import java.util.Arrays; public class Main { public static void main(String[] args) {
Empregado vet[];
// Comandos entre estes comentários e a chamada // do método sort() irão instanciar um array de Empregado, // carregá-lo com instâncias de Empregado e atribuí-lo à // variável vet // // Esses comandos são irrelevantes para a questão Arrays.sort(vet); } }
Quais implementações das classes Pessoa e Empregado complementam o código Java acima, de modo que a ordenação do array de empregados seja executada com sucesso?
import java.util.Arrays; public class Main { public static void main(String[] args) {
Empregado vet[];
// Comandos entre estes comentários e a chamada // do método sort() irão instanciar um array de Empregado, // carregá-lo com instâncias de Empregado e atribuí-lo à // variável vet // // Esses comandos são irrelevantes para a questão Arrays.sort(vet); } }
Quais implementações das classes Pessoa e Empregado complementam o código Java acima, de modo que a ordenação do array de empregados seja executada com sucesso?
Provas
Questão presente nas seguintes provas
2777786
Ano: 2023
Disciplina: TI - Desenvolvimento de Sistemas
Banca: CESGRANRIO
Orgão: AGERIO
Disciplina: TI - Desenvolvimento de Sistemas
Banca: CESGRANRIO
Orgão: AGERIO
Provas:
Considere a classe Java abaixo.
public abstract class VendaIngresso { public void encerraVenda(String espetaculo, String assento) { double valor = calculaValorIngresso(); confirmaPagamento(valor); imprimeIngresso(); } protected void imprimeIngresso() { // implementação irrelevante para resolver a questão } protected void confirmaPagamento(double valor) { // implementação irrelevante para resolver a questão } protected abstract double calculaValorIngresso(); }
Ela contém métodos que implementam o processo de venda de ingressos para espetáculos culturais. Entre eles está o método de encerramento de uma venda, que é composto de três etapas. São elas:
• o cálculo do valor do ingresso; • a confirmação do pagamento; • a impressão do ingresso.
As duas últimas etapas independem da natureza de quem está comprando um ingresso, por isso foram implementadas diretamente na classe VendaIngresso. A 1ª etapa, entretanto, não pôde ser implementada nessa classe, pois o valor de um ingresso pode variar de acordo com o tipo de comprador (estudante, idoso, pessoa com deficiência, dentre outros). Por isso, o método calculaValorIngresso é abstrato.
Uma 2ª classe, que implementa a venda de ingressos para estudantes, é mostrada a seguir.
public class VendaIngressoEstudante extends VendaIngresso { protected double calculaValorIngresso() { // implementação irrelevante para resolver a questão } }
Ela é uma subclasse de VendaIngresso que implementa o cálculo do valor de um ingresso de estudante. Dessa forma, um programa Java que implemente a venda de ingressos para estudantes, baseada nas classes acima, irá conter os seguintes comandos:
VendaIngresso v = new VendaIngressoEstudante(); v.encerraVenda("Máquina Mortífera 20", "L8");
Qual padrão de projeto foi empregado na solução descrita acima?
public abstract class VendaIngresso { public void encerraVenda(String espetaculo, String assento) { double valor = calculaValorIngresso(); confirmaPagamento(valor); imprimeIngresso(); } protected void imprimeIngresso() { // implementação irrelevante para resolver a questão } protected void confirmaPagamento(double valor) { // implementação irrelevante para resolver a questão } protected abstract double calculaValorIngresso(); }
Ela contém métodos que implementam o processo de venda de ingressos para espetáculos culturais. Entre eles está o método de encerramento de uma venda, que é composto de três etapas. São elas:
• o cálculo do valor do ingresso; • a confirmação do pagamento; • a impressão do ingresso.
As duas últimas etapas independem da natureza de quem está comprando um ingresso, por isso foram implementadas diretamente na classe VendaIngresso. A 1ª etapa, entretanto, não pôde ser implementada nessa classe, pois o valor de um ingresso pode variar de acordo com o tipo de comprador (estudante, idoso, pessoa com deficiência, dentre outros). Por isso, o método calculaValorIngresso é abstrato.
Uma 2ª classe, que implementa a venda de ingressos para estudantes, é mostrada a seguir.
public class VendaIngressoEstudante extends VendaIngresso { protected double calculaValorIngresso() { // implementação irrelevante para resolver a questão } }
Ela é uma subclasse de VendaIngresso que implementa o cálculo do valor de um ingresso de estudante. Dessa forma, um programa Java que implemente a venda de ingressos para estudantes, baseada nas classes acima, irá conter os seguintes comandos:
VendaIngresso v = new VendaIngressoEstudante(); v.encerraVenda("Máquina Mortífera 20", "L8");
Qual padrão de projeto foi empregado na solução descrita acima?
Provas
Questão presente nas seguintes provas
2777785
Ano: 2023
Disciplina: TI - Desenvolvimento de Sistemas
Banca: CESGRANRIO
Orgão: AGERIO
Disciplina: TI - Desenvolvimento de Sistemas
Banca: CESGRANRIO
Orgão: AGERIO
Provas:
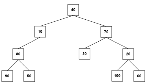
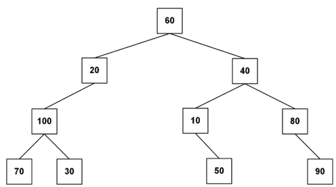
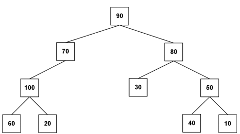
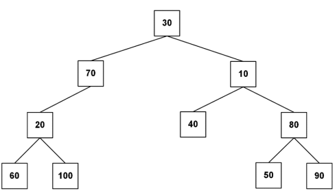
As classes Java a seguir são usadas na implementação de árvores binárias.
public class ArvNo { int info; ArvNo esq=null,dir=null; } public class Arv { private ArvNo raiz; public Arv(){ } private void percorre(ArvNo r) { if(r==null) return; percorre(r.dir); percorre(r.esq); System.out.printf("%d ", r.info); } public void exibeArvore() { percorre(raiz); } }
A classe Main abaixo faz uso da classe Arv.
public class Main { public static void main(String[] args) { Stack<Integer> p; Arv a; // Comandos relativos à criação de uma pilha // e de uma árvore binária. // // Esses comandos são irrelevantes para a // resolução da questão. percorrePilha(p); System.out.println(); a.exibeArvore(); } public static void percorrePilha(Stack<Integer> p) { while( !p.isEmpty()) System.out.printf("%d ", p.pop()); } }
Admita que o método main acima vá ser executado, e que uma pilha como a mostrada na Figura a seguir vá ser passada como parâmetro para o método percorrePilha.
Qual árvore binária fará com que o comando a.exibeArvore() exiba no console os mesmos números inteiros, e na mesma ordem, que o método percorrePilha?
public class ArvNo { int info; ArvNo esq=null,dir=null; } public class Arv { private ArvNo raiz; public Arv(){ } private void percorre(ArvNo r) { if(r==null) return; percorre(r.dir); percorre(r.esq); System.out.printf("%d ", r.info); } public void exibeArvore() { percorre(raiz); } }
A classe Main abaixo faz uso da classe Arv.
public class Main { public static void main(String[] args) { Stack<Integer> p; Arv a; // Comandos relativos à criação de uma pilha // e de uma árvore binária. // // Esses comandos são irrelevantes para a // resolução da questão. percorrePilha(p); System.out.println(); a.exibeArvore(); } public static void percorrePilha(Stack<Integer> p) { while( !p.isEmpty()) System.out.printf("%d ", p.pop()); } }
Admita que o método main acima vá ser executado, e que uma pilha como a mostrada na Figura a seguir vá ser passada como parâmetro para o método percorrePilha.

Qual árvore binária fará com que o comando a.exibeArvore() exiba no console os mesmos números inteiros, e na mesma ordem, que o método percorrePilha?
Provas
Questão presente nas seguintes provas
2777784
Ano: 2023
Disciplina: TI - Desenvolvimento de Sistemas
Banca: CESGRANRIO
Orgão: AGERIO
Disciplina: TI - Desenvolvimento de Sistemas
Banca: CESGRANRIO
Orgão: AGERIO
Provas:
- Fundamentos de ProgramaçãoEstruturas de Repetição
- Fundamentos de ProgramaçãoEstruturas de Seleção
- Fundamentos de ProgramaçãoEstruturas de DadosEstrutura de Dados: Pilha
- LinguagensJava
Considere a classe Main abaixo.
import java.util.*;
public class Main {
public static void main(String[] args) {
Stack<Integer> pp=new Stack<Integer>(); Stack<Integer> pi=new Stack<Integer>(); Stack<Integer> tc=new Stack<Integer>(); Scanner s=new Scanner(System.in); Integer var;
var=s.nextInt(); while( var > 0 ) { tc.push(var); var=s.nextInt();
} s.close();
while( !tc.empty() ) { var=tc.pop();
if( var%2 == 0 ) pp.push(var); else pi.push(var);
} while( !(pi.empty() || pp.empty()) ) { if( !pi.empty() ) System.out.printf("%d ", pi.pop()); if( !pp.empty() ) System.out.printf("%d ", pp.pop()); } } }
Suponha que a seguinte sequência de números inteiros tenha sido digitada por um usuário quando da execução do método main acima:
4 16 8 12 7 14 9 15 -1
O que foi exibido no console pelo método main?
import java.util.*;
public class Main {
public static void main(String[] args) {
Stack<Integer> pp=new Stack<Integer>(); Stack<Integer> pi=new Stack<Integer>(); Stack<Integer> tc=new Stack<Integer>(); Scanner s=new Scanner(System.in); Integer var;
var=s.nextInt(); while( var > 0 ) { tc.push(var); var=s.nextInt();
} s.close();
while( !tc.empty() ) { var=tc.pop();
if( var%2 == 0 ) pp.push(var); else pi.push(var);
} while( !(pi.empty() || pp.empty()) ) { if( !pi.empty() ) System.out.printf("%d ", pi.pop()); if( !pp.empty() ) System.out.printf("%d ", pp.pop()); } } }
Suponha que a seguinte sequência de números inteiros tenha sido digitada por um usuário quando da execução do método main acima:
4 16 8 12 7 14 9 15 -1
O que foi exibido no console pelo método main?
Provas
Questão presente nas seguintes provas
Cadernos
Caderno Container