Foram encontradas 773 questões.
O transformador diferencial linear variável, comumente conhecido pela sigla inglesa LVDT, tem como principal aplicação a medição de corrente diferencial.
Provas
Na medição de pequenos deslocamentos, podem ser usados sensores capacitivos.
Provas
Com relação a aterramento em instalações elétricas hospitalares, julgue os itens que se seguem.
Em ambientes hospitalares, o aterramento deve favorecer o perfeito funcionamento de equipamentos eletrônicos que devem minimizar interferência elétrica, como, por exemplo, o eletrocardiógrafo.
Provas

Considere um processo a ser controlado, cujo modelo apresenta a seguinte Função de Transferência:

Ao aplicar uma realimentação unitária, conforme a confi- guração mostrada na figura acima, os pólos do sistema em malha fechada serão complexos, conjugados e iguais a -5 ± j 4. Para que isto ocorra, os valores de K e p, respectivamente, devem ser:
Provas
Um Sistema de Controle foi projetado para controlar um processo linear e invariante no tempo, utilizando realimen- tação de saída e um compensador do tipo PI (Proporcional e Integral). Qual o objetivo básico desse tipo de compensador para melhorar o desempenho do sistema em malha fechada?
Provas
No circuito representado no diagrama de blocos abaixo, que é usado em um PLL, "I" é um circuito defasador de + 90º, "X" é circuito multiplicador de quatro quadrantes, "PB" é um filtro passa-baixa, que tem um pólo em
= 10 rad/s, e A (t) = sen (104 . t +
) e B (t) = sen 104 . t , os sinais de entrada. Podemos desse modo afirmar que a saída S (t) é, muito aproximadamente, a função:

Provas
se refere a um circuito:Provas
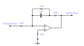
No diagrama de Bode são marcados os pólos e os zeros da função de transferência H(s) = Vo (s) /Vi (s). No circuito abaixo o operacional é ideal, opera na região linear, todos os resistores são de 1 (um) kilo Ohms e o capacitor é de 1 (um) micro Farad.

Serão marcados no diagrama:
Provas
A relação entre a entrada x(t) e a saída y(t) de um determinado sistema é dada pela expressão
. Com base nessa expressão, é correto afirmar que o sistema é
Provas
A relação entre a entrada x(t) e a saída y(t) de um determinado sistema é dada pela expressão
. Com base nessa expressão, é correto afirmar que o sistema é
Provas
Caderno Container