Foram encontradas 50 questões.
Provas
Provas
Na logística, uma forma de diminuir o tempo de movimentação, carrego e descarrego é por meio da unitização. Um dos dispositivos mais utilizados para acondicionamento coletivo é o palete.
Sobre as características e/ou uso dos paletes em um sistema logístico, é correto afirmar:
Provas
O problema de sequenciar n tarefas em uma máquina quando o tempo de preparação é dependente da sequência pode ser resolvido usando-se o modelo do caixeiro viajante com as seguintes variáveis:
Xij é igual a 1 se a tarefa j sucede a tarefa i; caso contrário, é igual a 0.
sij representa o tempo de preparar a máquina para produzir a tarefa j , quando a última tarefa realizada foi a tarefa i.
sii é um valor bem grande em relação aos demais sij para forçar Xii = 0, tendo em vista que a tarefa i não pode suceder a si própria.
X0 representa o tempo total de preparação.
Para obter a sequência que garanta o maior tempo de execução, a função objetivo deve ser:
Provas
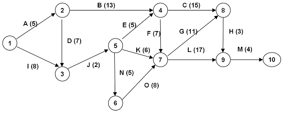
O Método do Caminho Crítico (CPM - Critical Path Method) é usado no gerenciamento de sistemas produtivos do tipo por projetos, tal como o setor da construção civil. Nesse método, a sequência das atividades e a duração de cada uma delas são usadas para construir uma rede que serve de base para a programação da produção. Para cada atividade são calculadas a DCI (Data mais Cedo de Início), a DCT (Data mais Cedo de Término), a DTI (Data mais Tarde de Início) e a DTT (Data mais Tarde de Término) com o objetivo de determinar o caminho crítico.
O diagrama a seguir representa uma rede, em que as letras designam as atividades e os números que figuram entre parêntesis, ao lado dessas letras, representam a duração em semanas da respectiva atividade.

Dadas essas condições, o caminho crítico é
Provas
O Programa Mestre da Produção (MPS – Master Production Schedule) é obtido utilizando-se o registro básico em forma de tabela, na qual as colunas são as unidades de tempo (semanas), conforme modelo a seguir.

Considerando o modelo apresentado, é correto afirmar:
Provas
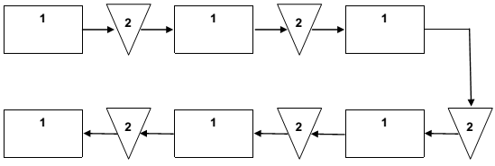
Para fabricar o produto A são necessárias 6 operações sequenciais dispostas em uma linha de montagem temporizada que opera com um tempo de ciclo médio de 30 segundos. Entre as operações, existem duas posições de buffer conforme mostra a figura.

Dadas essas condições simplificadas e considerando que todas as posições sempre estão ocupadas, é correto afirmar que
Provas
Uma empresa que produz biscoitos realizou um levantamento dos tipos de defeitos encontrados nas embalagens de seus produtos e obteve os seguintes resultados:

Considerando esses dados e com base na construção do Diagrama de Pareto, a frequência relativa acumulada correta, é:
Provas
Os produtos se classificam em bens industriais e de consumo. Estes se subdividem em bens de conveniência, bens de concorrência e bens de especialidades. Considere o quadro a seguir, que apresenta as características da demanda por tipo de produto e as alternativas de estratégias de distribuição.
Características da demanda por tipo de produto
1 Os clientes de produtos industriais não costumam manifestar preferências por níveis de serviços diferenciados; os bens adquiridos são usados na produção de outros produtos.
2 Os bens e serviços de conveniência são adquiridos rotineiramente e sem grandes comparações.
3 Os consumidores de produtos de concorrência preferem pesquisar em diferentes lojas e fazer comparações.
4 Os clientes de produtos de especialidades se dispõem a esperar o tempo que for necessário para realizarem a compra.
Estratégia de distribuição
a A distribuição é descentralizada e intensiva, os níveis de serviço logísticos são exigentes e devem garantir disponibilidade para o consumidor final.
b A distribuição é seletiva e não envolve um grande número de pontos de venda, nem lojas exclusivas. Privilegiam-se as lojas especializadas multimarcas.
c A distribuição é exclusiva, em lojas próprias ou franqueadas que atendem uma determinada região.
d O sistema logístico prioriza a resposta rápida e/ou confiabilidade na entrega.
A alternativa que relaciona de forma correta as características da demanda por tipo de produto com a estratégia de distribuição adequada é
Provas
Sobre as ferramentas gerenciais da qualidade, leia as afirmativas a seguir.
I O Diagrama da Rede de Atividades é utilizado quando a atividade/tarefa enfocada é desconhecida, assim como o tempo de duração de cada tarefa também não é conhecido por todos.
II O Diagrama PDPC é usado para calcular cada possível seqüência/encadeamento de eventos que precisam ocorrer quando o problema ou objetivo a ser atingido é plenamente conhecido.
III O Diagrama de Afinidade é uma ferramenta aplicável em processos nos quais a criatividade, mais do que a lógica, é o fator fundamental na associação/agrupamento dos dados.
IV O Diagrama em Árvore exibe em detalhes os diversos caminhos e tarefas que precisam ser percorridos a fim de realizar o objetivo principal e cada subobjetivo relacionado.
São verdadeiras as afirmativas
Provas
Caderno Container