Foram encontradas 1.660 questões.
Considere o circuito lógico abaixo.

Nesse caso, a saída lógica é expressa por:
Provas
O valor binário da adição de 101110 + 100101 é
Provas
Na base 10, o número 1100,10(2) tem, como equivalente,
Provas
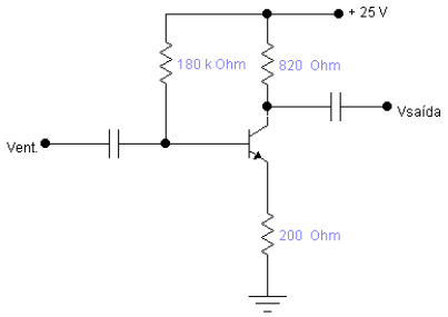
O transistor do circuito abaixo possui um hfe igual a 80.

O valor da tensão entre o coletor e a terra é, portanto,
Provas
Considere o circuito abaixo, admitindo VBE = 0,7 V.

Nesse caso, o valor da tensão Ve é, aproximadamente,
Provas
No circuito abaixo, os diodos são ideais, com Vdiodo = 0,7 volts.

O valor da corrente que passará pelo diodo é, aproximadamente,
Provas
O circuito abaixo apresenta tensão sobre o zener de 10 volts e uma resistência de carga igual a 1 k\( \Omega \).

O valor crítico da resistência R do circuito é
Provas
O secundário de um transformador apresenta uma tensão de 40 V, como é mostrado na figura abaixo.

Considerando-se a figura, o valor da corrente de carga (c.c.) e a corrente média retificada que atravessam o diodo são, respectivamente,
Provas
Considere a figura abaixo.

Nesse caso, a expressão final simplificada para o circuito é
Provas
Deseja-se corrigir um sistema de 20 kVA, 60 Hz, 380 V, que possui um fp = 0,85 (atrasado) para um fp = 0,96 (atrasado). Para isso, o banco de capacitores que deve ser inserido no sistema é aproximadamente,
Provas
Caderno Container