Foram encontradas 383 questões.
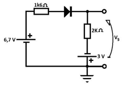
Analise o circuito considerando a tensão direta do diodo em 0,7V.

O valor da tensão de saída Vs é igual a:
Provas
Considere que o diodo Zener 1N4742 de 12 V e 1 W nominais tem as seguintes características:
VZmáx. = 12,3 V @ 62 mA VZ nominal = 12 V VZ mín. = 11,7 V @ 1 mA
A carga a ser ligada à tensão estabilizada do Zener tem as seguintes características:
I RLmáx = 30,8 mA IRLmín = 6,4 mA
A tensão do capacitor de filtro que alimenta este circuito tem as seguintes tensões máxima e mínima:
VCmáx = 21 V VCmín = 17 V

O valor recomendado do resistor limitador RZ no circuito de fonte de alimentação acima, para polarizar o diodo Zener dentro da sua área de trabalho segura, considerando as variações de corrente de carga e da tensão do capacitor é igual a:
Provas
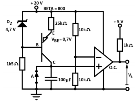
O circuito abaixo inicia com a chave A colocando o capacitor de 100µF em curto (Vc = 0V).

Desde a abertura da chave A, o tempo necessário para que o comparador de coletor aberto apresente 5V em sua saída é:
Provas
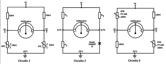
Na figura abaixo, há três circuitos medidores de temperatura valendo-se de diferentes sensores. A 25°C os ponteiros estão ao centro (voltímetros com ponteiro de zero central).

Se a temperatura desses sistemas subir para 45°C, os ponteiros se deslocarão respectivamente para a direções mostradas em:
Provas
- EletrônicaComponentes Eletrônicos em Eletroeletrônica
- EletrônicaEquipamentos Elétricos em Eletroeletrônica
Aplicou-se uma onda triangular de corrente em um indutor ideal de valor desconhecido e obteve-se uma tensão quadrada conforme mostrado na figura abaixo:

Fonte: Gerada em simulador próprio.
O valor CORRETO desse indutor é igual a:
Provas
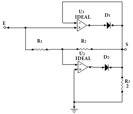
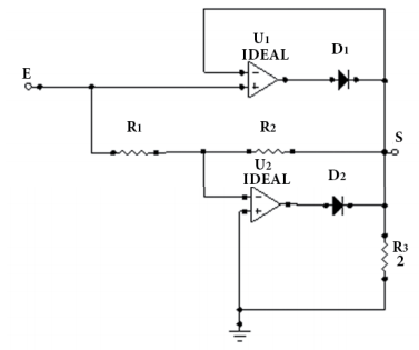
No circuito abaixo, U1 e U2 são amplificadores operacionais ideais, D1 e D2 diodos de silício e R1 = R2 .

A alternativa que mostra a característica de transferência CORRETA do circuito é:
Provas
Um motor de passo deve ser acionado com o controlador, gerando a tabela de estados seguinte, onde B3 , B2 , B1 e B0 são as saídas para as bobinas do motor:

Assinale a alternativa que identifica a estrutura típica do circuito do controlador:
Provas
O diagrama, a seguir, representa um mapa de aplicações de semicondutores de potência como função dos níveis de potência e da frequência de comutação desses componentes. No diagrama, estão identificadas algumas das tecnologias dos dispositivos e também setores de aplicação.

Fonte: Figura de domínio público.
Levando-se em conta os dois parâmetros definidores, os campos assinalados pelos números 1, 2, 3 e 4 correspondem, respectivamente, aos dispositivos de potência:
Provas
Analise a figura que mostra o diagrama interno do circuito integrado 74LS374:

A alternativa que indica a função lógica CORRETA do circuito é:
Provas
No circuito do retificador ideal U1 e U2 são amplificadores operacionais ideais, D1 e D2 diodos de silício e R1 = R2 . Considere que seja aplicado um sinal senoidal de entrada VE com 0,5V de tensão de pico.

No semiciclo positivo, as condições de D1 e D2 serão:
Provas
Caderno Container