Foram encontradas 383 questões.
Provas
Provas
Provas
Provas
Considere o circuito:

O valor da corrente no LED é:
Provas
O transformador abaixo possui 10% de perdas em relação à potência total do secundário:

A corrente desconhecida no enrolamento de 12V é:
Provas
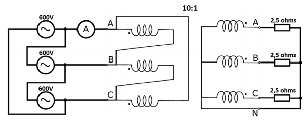
Na figura, a seguir, um transformador com o primário ligado em triângulo é alimentado com 600V fase-fase. Seu secundário está ligado em estrela e tem uma relação de transformação de 10:1. Conectado ao secundário há uma carga em estrela com três resistores de 2,5Ω.

A corrente de linha no primário é igual a:
Provas
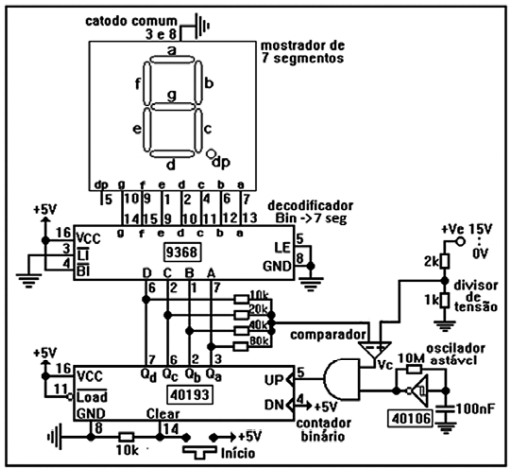
Considere o gráfico e a figura:

Estão CORRETAS as afirmativas, EXCETO:
Provas
Considere o circuito:

A função desempenhada pelo circuito é:
Provas
- EletrotécnicaCircuitos Lógicos e Álgebra Booleana em Eletrotécnica
- EletrônicaEletrônica Digital em Eletroeletrônica
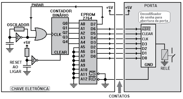
Um técnico em eletrônica criou o circuito que injeta uma senha digital em uma porta eletrônica.
Uma vez decodificada a senha, abre-se uma fechadura controlada pelos contatos de um relé.

A sequência de sinais mostrada a seguir é enviada ao circuito de controle de abertura da porta (dígito mais significativo primeiro):

Fonte: Simulador eletrônico próprio.
Sabendo que o técnico usou latch’s sensíveis à borda de subida, a senha enviada ao circuito de decodificação é:
Provas
Caderno Container