Foram encontradas 45 questões.
Assinale a afirmativa INCORRETA.
Provas
Questão presente nas seguintes provas
No circuito a seguir, considerando-se o transistor de junção bipolar Q1 ideal (|!$ V_{BE} !$| = 0,7V e !$ I_B !$ = 0mA) e LEDs com características iguais, qual é a voltagem ou tensão elétrica medida com um voltímetro de corrente contínua com o terminal positivo do voltímetro conectado ao terminal E, e o terminal negativo conectado no ponto D, terra do circuito?

Provas
Questão presente nas seguintes provas
No circuito ilustrado

, considerando-se o transistor de junção bipolar Q1 ideal (|!$ V_{BE} !$| = 0,7V e !$ I_B !$ = 0mA) e LEDs com características iguais, qual é o valor da corrente elétrica que circula apenas no LED1?
Provas
Questão presente nas seguintes provas
A figura a seguir ilustra um circuito com transistor de efeito de campo de junção, JFET, e duas curvas características !$ I_D×V_{DS} !$ do JFET para !$ V_{GS} !$ = 0V e !$ V_{GS} !$ = 5V.

A corrente elétrica que circula no resistor R4, sabendo-se que a voltagem ou tensão elétrica aplicada no terminal de Dreno é !$ v_D !$(t) = [10 + 2 sin(120 πt)]V?
Provas
Questão presente nas seguintes provas
O resultado da conversão do número 7AB,5C16 para binário é igual a
Provas
Questão presente nas seguintes provas
Readaptação é
Provas
Questão presente nas seguintes provas
Para que se tenha funcionamento estável dos flip-flops, suas entradas síncronas e o sinal de relógio devem atender a restrições importantes. São elas
Provas
Questão presente nas seguintes provas
Escala Celsius
Para que possamos medir temperaturas, será necessário graduar o termômetro, isto é, marcar nele as divisões e atribuir números a essas divisões. Quando procedemos dessa maneira, estamos construindo uma escala termométrica.
Na construção de uma determinada escala termométrica, são adotadas convenções arbitrárias. Por isso, várias escalas termométricas diferentes foram surgindo, com o decorrer do tempo, em vários países. Essa variedade de escalas termométricas, naturalmente, acarretava uma série de inconvenientes ao trabalho científico. Para superar essas dificuldades, os cientistas sugeriram a adoção de uma escala única, baseada em convenções internacionais – a escala Celsius (anteriormente denominada escala centígrada), atualmente adotada em quase todos os países do mundo.
LUZ, Antônio Máximo Ribeiro da.; ÁLVARES, Beatriz Alvarenga. Curso de Física, volume 2. 6. ed. São
Paulo: Scipione, 2006.
Paulo: Scipione, 2006.
A leitura deste texto pressupõe o conhecimento da seguinte definição:
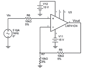
Provas
Questão presente nas seguintes provas
A tensão medida na saída, !$ v_{out} !$, no circuito a seguir, considerando-se !$ v_{in} !$ (t)=5sin(2kπt) V é igual a

Provas
Questão presente nas seguintes provas
Como funciona a Estação Espacial Internacional
Com cabines para dormir, banheiros e espaço para fazer exercícios, a Estação Espacial Internacional lembra um hotel. O hotel mais veloz do mundo: viaja pelo espaço a 27 mil km/h. Além disso, se fosse um hotel, estaria constantemente em baixa temporada: recebeu apenas 98 visitantes em 12 anos de atividade. E conta com turistas que estão longe do lazer das férias. Eles passam o tempo todo pesquisando nos laboratórios científicos dentro da estação e trabalhando duro para instalar as pesadas peças que trouxeram da Terra. A construção desse complexo de 420 toneladas começou em 1998, depois de mais de uma década de estudos. Como seria impossível montá-lo na Terra e enviálo ao espaço, a solução foi fazer peças que pudessem ser lançadas por foguetes, uma por uma. A ISS (International Space Station) foi construída como um quebra-cabeça, com investimentos de EUA, Japão, Rússia e alguns países da Europa - mas com ajuda de astronautas do mundo inteiro. Inclusive o brasileiro Marcos Pontes, engenheiro de sistemas que participou de testes das peças e depois da construção. Depois de 40 voos para montagem, a estação ainda não está concluída. E, em dezembro deste ano, a ISS ganhará um novo cômodo: um laboratório equipado com um braço robótico.
Fonte: http://super.abril.com.br/universo/como-funciona-estacao-espacial-internacional-743106.shtml, acesso em 15 fev. 2015.
Leia a seguinte frase:
Além disso, se fosse um hotel, estaria constantemente em baixa temporada: recebeu apenas 98 visitantes em 12 anos de atividade.
Nessa frase, a palavra “constantemente” transmite ideia de um fato que
Provas
Questão presente nas seguintes provas
Cadernos
Caderno Container