Foram encontradas 325 questões.
Considere o seguinte fragmento de planilha do Excel.

Assinale a alternativa que corresponde aos resultados das fórmulas nas células B1, B2 e B3, nesta ordem.
Provas
- Equipamentos de RedeRoteador
- Equipamentos de RedeSwitch
- Protocolos e ServiçosConfiguração de RedeDHCP: Dynamic Host Configuration Protocol
- TCP/IPSub-redes, Máscara e Endereçamento IP
Considere os seguintes componentes de uma rede.
|
• Um Servidor DHCP com IP 192.168.100.2/24 e Escopo de Distribuição de 192.168.100.50/24 a 192.168.100.250/24 com default gateway 192.168.100.10. • Um Roteador com IP 192.168.100.10/24. • Um Switch Gerenciável, de 16 portas, com IP 192.168.100.3/24. • Uma Impressora de Rede com IP 192.168.100.4/24. • Um Hub de 6 portas. • Computadores com Sistema Operacional Windows 7. |
Considere, ainda, o seguinte esquema de conexão.
|
• O Roteador está conectado na Porta 1 do Switch. • O Servidor DHCP está conectado na Porta 2 do Switch. • A Impressora está conectada na Porta 3 do Switch. • O Hub está conectado na Porta 4 do Switch. |
Assinale a alternativa que apresenta o par (P)problema/(S)solução correto.
Provas
- LinuxEstrutura de Diretórios do Linux
- LinuxManipulação de Arquivos e Pastas (Shell)
- LinuxShell no LinuxInterface de Linha de Comando (Linux)
O comando Pwd do sistema operacional Linux tem por função
Provas
- Sistemas de ArquivosTipos de Sistemas de ArquivosFAT16
- Sistemas de ArquivosTipos de Sistemas de ArquivosFAT32
Analise as assertivas a seguir.
I. O sistema de arquivos FAT16 suporta nomes de arquivos curtos (até 8 caracteres) enquanto o FAT32 suporta nomes de arquivos longos (até 256 caracteres).
II. O sistema de arquivos FAT32 permite gravar dois arquivos no mesmo cluster.
III. O sistema de arquivos FAT32 permite usar extensões de arquivos com mais de 3 caracteres.
IV. No sistema de arquivos FAT 32, é possível criar partições de até 2 gigabytes.
Está correto o que se afirma em
Provas
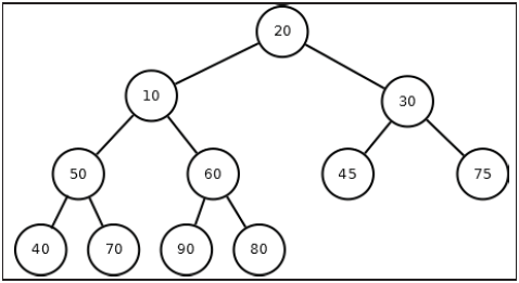
Considere a seguinte árvore binária.

Qual das alternativas a seguir representa a mesma árvore binária, em um vetor estruturado como Heap?
Provas
- Engenharia de SoftwarePrincípios de Engenharia de Software
- Paradigmas de ProgramaçãoOrientação a ObjetosOrientação a Objetos: Encapsulamento
No contexto da POO (Programação Orientada a Objetos), um dos princípios que visa garantir que um objeto é independente de contexto é que este
Provas
Com relação ao modelo relacional para sistemas de gerenciamento de banco de dados, assinale a alternativa correta.
Provas
- Fundamentos de ProgramaçãoAlgoritmosAvaliação de Expressões
- Fundamentos de ProgramaçãoLógica de Programação
- Fundamentos de ProgramaçãoOperadoresPrecedência de Operadores
Analise o algoritmo a seguir, apresentado em português estruturado, e determine o valor que será escrito na unidade de saída.
|
algoritmo “Qual” |
Provas
Assinale a alternativa que corresponde aos lançamentos contábeis após a Lei nº 11.941/2009 que alterou a Lei nº 6.404/1976, referentes ao desconto de duplicatas no valor de R$ 160.000,00 com vencimento daqui a um mês, sendo que o banco cobrou juros de R$ 12.000,00 e, passando-se um mês, o cliente não pagou a duplicata.
Provas
De acordo com o CPC 26 – Apresentação das Demonstrações Financeiras, o conjunto completo das Demonstrações Financeiras compreende quais relatórios? Assinale a alternativa correta.
Provas
Caderno Container