Foram encontradas 660 questões.
As medidas elétricas e eletrônicas são essenciais para o controle, a análise e a otimização de sistemas elétricos, abrangendo desde a medição de tensões e correntes até a análise espectral de sinais. Equipamentos como osciloscópios, multímetros e analisadores de potência são amplamente utilizados para determinar grandezas em circuitos de corrente contínua e alternada, com ênfase em precisão, resolução e frequência de operação. Diante do exposto, analise as afirmativas a seguir.
I. Multímetros digitais possuem alta impedância de entrada, o que reduz a interferência na medição de circuitos de baixa potência.
lI. Osciloscópios, no domínio do tempo, são incapazes de realizar análises de frequência, exigindo equipamentos específicos como analisadores de espectro para essa função.
III. A precisão de um wattímetro digital é diretamente influenciada pelo fator de potência da carga medida, devido ao impacto na resolução do cálculo de potência ativa.
IV. Em medidas de resistência muito alta, o uso de pontes de Wheatstone é necessário para evitar erros causados por correntes de fuga.
V. Sensores de efeito Hall são utilizados em medidores de corrente para proporcionar medições isoladas; porém, apresentam limitações em altas frequências devido ao ruído térmico.
Está correto o que se afirma em
Provas
Os componentes eletrônicos modernos, especialmente na microeletrônica e em sistemas integrados, são projetados para atender demandas de alta densidade de integração, baixo consumo de energia e elevada performance. Tecnologias como CMOS e dispositivos de semicondutores avançados permitem a fabricação de circuitos integrados que combinam processamento digital, interfaces analógicas e controle de energia em um único chip. Diante do exposto, marque V para as afirmativas verdadeiras e F para as falsas.
( ) A tecnologia CMOS é amplamente utilizada na microeletrônica devido ao seu baixo consumo estático de energia, que se dá principalmente durante as trocas de estados lógicos.
( ) Transistores MOSFETs, em tecnologias de escala nanométrica, são mais suscetíveis a fenômenos como short-channel effects e aumento da corrente de fuga.
( ) Em sistemas integrados, os amplificadores operacionais são implementados exclusivamente em tecnologias bipolares devido a sua maior velocidade e precisão.
( ) O encapsulamento System on Chip (SoC) combina funções analógicas e digitais em um único circuito integrado, muitas vezes incluindo microcontroladores e módulos de comunicação.
( ) Tecnologias baseadas em semicondutores de banda larga, como carbeto de silício (SiC), são restritas a sistemas digitais devido a sua baixa capacidade de suportar altas frequências.
A sequência está correta em
Provas
Um resistor R1 = 10 Ω é conectado em série com um resistor R2 não ôhmico, cuja resistência varia de acordo com a tensão aplicada, segundo a equação R2 = 20 + 5VR2, onde VR2 é a tensão sobre o resistor R2. Sabe-se que esses dois resistores em série estão em paralelo com um terceiro resistor R3 de 30 Ω. O circuito misto é alimentado por uma fonte de tensão contínua de 60V. Um valor possível para R2 é, aproximadamente:
Provas
A eletrônica de potência é fundamental para o controle e a conversão de energia elétrica em aplicações industriais, comerciais e residenciais. Componentes como diodos, transistores IGBT e MOSFET são amplamente utilizados em retificadores e conversores para ajustar tensões e correntes de acordo com as necessidades de carga e fonte. Sistemas avançados demandam um equilíbrio entre eficiência, custo e desempenho térmico. Diante do exposto, analise as afirmativas a seguir.
I. Um retificador controlado com tiristores permite variar a tensão de saída retificada ajustando o ângulo de disparo dos tiristores.
II. Conversores CC-CC do tipo buck aumentam a tensão de entrada para níveis mais altos, enquanto os conversores boost a reduzem para valores menores.
III. Os MOSFETs são preferidos em aplicações de alta frequência devido à sua baixa dissipação por comutação e menor capacitância de gate em comparação aos IGBTs.
IV. Nos retificadores trifásicos controlados, a distorção harmônica da corrente é reduzida; o fator de potência aumenta quando comparados aos retificadores não controlados.
V. Em conversores CC-CA (inversores), o uso de modulação por largura de pulso (PWM) permite controlar tanto a frequência quanto a amplitude da saída.
Está correto o que se afirma apenas em
Provas
Materiais elétricos e ferromagnéticos desempenham um papel crucial na engenharia elétrica, especialmente em componentes como transformadores, motores e dispositivos de armazenamento de energia. A escolha desses materiais envolve critérios como condutividade elétrica, permeabilidade magnética e resistência à magnetização residual. Esses fatores afetam diretamente a eficiência e o desempenho de equipamentos elétricos. Diante do exposto, analise as afirmativas a seguir.
I. O ferro silício é amplamente utilizado em núcleos de transformadores devido à sua alta resistência elétrica, que reduz as perdas por correntes parasitas.
II. Materiais ferromagnéticos apresentam histerese magnética, que se manifesta como um atraso na magnetização em relação ao campo aplicado, gerando perdas energéticas.
III. A saturação magnética ocorre quando todos os domínios magnéticos de um material se alinham completamente com o campo externo, aumentando indefinidamente a densidade de fluxo magnético.
IV. Os materiais diamagnéticos, como o cobre e a prata, possuem alta permeabilidade magnética e são amplamente usados em núcleos de transformadores.
V. As ligas de terras raras, como neodímio-ferro-boro, possuem alta coercividade e remanência magnética, sendo ideais para a fabricação de ímãs permanentes.
Está correto o que se afirma apenas em
Provas
O projeto e a instalação de sistemas elétricos envolve a aplicação rigorosa de normas técnicas para garantir segurança, eficiência e funcionalidade. Esquemas de aterramento, traçado de circuitos e dimensionamento adequado são fundamentais para proteger pessoas, equipamentos e instalações contra falhas elétricas. Além disso, fatores como a queda de tensão, corrente de curto-circuito e compatibilidade eletromagnética devem ser considerados. Diante do exposto, assinale a afirmativa INCORRETA.
Provas
Circuitos digitais são a base para o funcionamento de sistemas computacionais e equipamentos eletrônicos modernos. Eles empregam sistemas numéricos, como o binário, e funções lógicas para implementar operações em componentes combinatórios e sequenciais. Esses circuitos são projetados para realizar tarefas como aritmética, controle e armazenamento de dados em dispositivos que vão de calculadoras a computadores complexos. Diante do exposto, marque V para as afirmativas verdadeiras e F para as falsas.
( ) Em circuitos combinatórios, a saída depende unicamente das entradas atuais, apesar de estados anteriores.
( ) A conversão entre sistemas numéricos, como binário para decimal, pode ser realizada de forma direta por circuitos digitais simples, sem necessidade de operações aritméticas.
( ) Um flip-flop D pode armazenar múltiplos bits de informação simultaneamente, dependendo de sua configuração interna.
( ) A simplificação de funções lógicas em mapas de Karnaugh busca minimizar o número de portas lógicas utilizadas, otimizando o circuito.
( ) Em circuitos sequenciais síncronos, o comportamento do circuito depende exclusivamente do clock, ignorando quaisquer sinais de entrada.
A sequência está correta em
Provas
Os microcontroladores são dispositivos fundamentais na eletrônica embarcada, sendo utilizados para integrar funcionalidades em sistemas compactos, como automação industrial, veículos e dispositivos IoT. Esses sistemas frequentemente demandam controle preciso de periféricos, gerenciamento de energia e comunicação eficiente. A escolha de um microcontrolador envolve critérios como arquitetura, quantidade de pinos, interfaces de comunicação e recursos de memória. Diante do exposto, marque V para as afirmativas verdadeiras e F para as falsas.
( ) Todo microcontrolador possui apenas uma interface de comunicação serial, sendo necessária a adição de periféricos externos para ampliar essa capacidade.
( ) A arquitetura Harvard permite maior eficiência ao executar instruções, separando barramentos de instruções e dados.
( ) Em sistemas embarcados críticos, como dispositivos médicos, é comum utilizar microcontroladores com recursos de segurança, como proteção contra falhas por radiação.
( ) Microcontroladores baseados em ARM Cortex-M são, exclusivamente, utilizados em dispositivos de alta potência e não têm aplicação em dispositivos com restrição de energia.
( ) A quantidade de memória flash disponível em um microcontrolador influencia diretamente na capacidade de armazenamento de programas e dados dinâmicos.
A sequência está correta em
Provas
A conversão eletromecânica de energia é um processo essencial em sistemas industriais e comerciais, envolvendo máquinas como transformadores, motores de Corrente Contínua (CC), motores de indução e motores síncronos. Esses dispositivos são projetados para operar com eficiência em diferentes condições de carga, tensão e frequência. O conhecimento aprofundado sobre suas características e comportamento é crucial para o dimensionamento e a análise de desempenho. Diante do exposto, assinale a afirmativa INCORRETA.
Provas
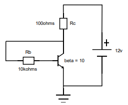
A polarização de transistores é uma técnica essencial na engenharia elétrica para garantir que esses dispositivos semicondutores operem de maneira adequada em circuitos amplificadores e de comutação. A polarização consiste em aplicar tensões ou correntes específicas nas junções do transistor, estabelecendo um ponto de operação estável, conhecido como ponto Q. Esse ponto permite que o transistor funcione na região ativa, de corte ou saturação, dependendo da aplicação desejada. Por exemplo, em amplificadores, a polarização é ajustada para que o sinal de entrada seja amplificado sem distorções, mantendo o transistor na região ativa. Essa técnica é amplamente aplicada em sistemas de comunicação, controle industrial, fontes de alimentação e dispositivos eletrônicos de consumo, sendo um elemento-chave no projeto e no desempenho de circuitos modernos. Diante do exposto, analise o circuito a seguir:
(Considere o transistor de silício, com VBE = 0,7V, e β = 10; Vcc = 12V.)

Considerando as informações, marque V para as afirmativas verdadeiras e F para as falsas.
( ) O circuito encontra-se sob saturação forte; ou seja, a relação corrente de coletor pela corrente de base é igual a 10.
( ) A corrente de coletor e a potência de dissipação do transistor são, aproximadamente, de 10,3 mA e 113 mW, respectivamente.
( ) O circuito está polarizado por uma técnica denominada polarização por realimentação de coletor e torna o circuito mais estável em relação às polarizações mais simples.
( ) A corrente de base é igual a 1,03 mA e, pelo fato de estar em saturação, o VCE do transistor é nulo.
( ) A inserção de apenas um capacitor entre o emissor e o GND tem como objetivo um incremento no ganho CC do circuito, ou seja, o Beta.
A sequência está correta em
Provas
Caderno Container