Foram encontradas 134 questões.
- Demonstrações ContábeisBalanço Financeiro
- Demonstrações ContábeisBalanço Orçamentário
- Demonstrações ContábeisBalanço Patrimonial
Considere os dados da tabela abaixo.

É correto afirmar que as contas de números

É correto afirmar que as contas de números
Provas
Questão presente nas seguintes provas
- Elementos OrçamentáriosDespesa OrçamentáriaClassificação da Despesa Orçamentária
- Elementos OrçamentáriosIngressos e Dispêndios
No sistema orçamentário, a despesa com pessoal e encargos da esfera estadual deve ser classificada, conforme expresso no quadro abaixo, em:


Provas
Questão presente nas seguintes provas
Sobre a Lei no 10.257/2001, que versa sobre o Estatuto das Cidades, é correto afirmar:
Provas
Questão presente nas seguintes provas
- Auditoria de Obras PúblicasObras Públicas
- Auditoria de Obras PúblicasObras Estruturais e Geotécnicas
Uma estrutura será construída em madeira, cujo módulo de elasticidade à compressão paralela às fibras é de 15.550 MPa e umidade de 15%. O valor estimado do módulo de elasticidade ao grau de umidade de 12% é, em MPa,
Provas
Questão presente nas seguintes provas
- Auditoria de Obras PúblicasObras Públicas
- Auditoria de Obras PúblicasObras Estruturais e Geotécnicas
Considere o seguinte perfil geotécnico.

Pretende-se construir um edifício comercial com sete pavimentos, situado no centro do terreno, cujos pilares possuem cargas de 1500 kN. A fundação direta mais econômica está expressa, no quadro abaixo, em:


Pretende-se construir um edifício comercial com sete pavimentos, situado no centro do terreno, cujos pilares possuem cargas de 1500 kN. A fundação direta mais econômica está expressa, no quadro abaixo, em:

Provas
Questão presente nas seguintes provas
Sobre a Anotação de Responsabilidade Técnica ? ART, disciplinada pela Resolução CONFEA nº 425/98, é correto afirmar:
Provas
Questão presente nas seguintes provas
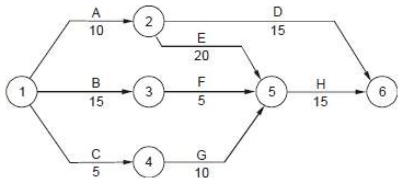
Considere a rede PERT-CPM da reforma de uma residência, como representada na figura abaixo.

Nessa rede, os círculos representam os eventos e as letras, as atividades. A duração de cada atividade, em dias, é indicada abaixo das letras. O tempo, em dias, para concluir a obra, definido pelo caminho crítico, é

Nessa rede, os círculos representam os eventos e as letras, as atividades. A duração de cada atividade, em dias, é indicada abaixo das letras. O tempo, em dias, para concluir a obra, definido pelo caminho crítico, é
Provas
Questão presente nas seguintes provas
- Auditoria de Obras PúblicasObras Públicas
- Auditoria de Obras PúblicasObras Estruturais e Geotécnicas
Considere o perfil metálico composto por chapas solda- das, com medidas em centímetros, como mostrado na figura abaixo.

A área, em cm2, e o momento de inércia, em cm4, em relação ao eixo baricêntrico x, como usualmente considerado, ou seja, na direção horizontal, são, respectivamente,

A área, em cm2, e o momento de inércia, em cm4, em relação ao eixo baricêntrico x, como usualmente considerado, ou seja, na direção horizontal, são, respectivamente,
Provas
Questão presente nas seguintes provas
Sobre as atividades de perícias e avaliações de bens móveis e imóveis, suas partes integrantes e pertences, máquinas e instalações industriais, obras, serviços, bens e direitos, definidas pela Resolução CONFEA nº 218/73, é correto afirmar:
Provas
Questão presente nas seguintes provas
Uma gleba, representada em planta em escala 1:200, possui área de 60 cm2, que corresponde a uma superfície real de, em m2
Provas
Questão presente nas seguintes provas
Cadernos
Caderno Container