Foram encontradas 100 questões.
Assinale a alternativa que completa corretamente o texto, de acordo com a Lei E. nº 6.745/1985.
Entende-se por _______________ a situação funcional transitória criada por ato administrativo e cometida a funcionário público estadual, mediante livre escolha, para desempenho de atribuições regimentais.
Provas
Considere um software construído como um conjunto de módulos, cada um produzido de forma isolada e o seguinte conjunto de testes previstos para este software:
- Teste de unidade: teste do tipo “caixa branca”, sendo realizado um teste para cada módulo, com o objetivo de testar cada módulo individualmente;
- Teste de integração: teste do tipo “caixa preta”, voltado a avaliar a compatibilidade entre módulos interligados;
- Teste de requisitos: teste do tipo “caixa preta”, voltado a avaliar o cumprimento dos requisitos estabelecidos para o software.
Considere as seguintes afirmativas a respeito da situação acima descrita:
I. É possível aplicar os três tipos de teste em qualquer seqüência.
II. É possível produzir o plano de teste de requisitos, tanto antes, quanto após a aplicação do plano de teste de unidade.
III. Cada tipo de teste é aplicado exatamente uma vez durante o processo de produção de software.
A respeito das afirmativas acima, é correto afirmar que:
Provas
Considere as seguintes afirmativas a respeito de padrões de projeto:
I. No padrão model-view-controller (MVC), a parte controller corresponde à implementação do fluxo de controle da aplicação.
II. O padrão Procurador (Proxy) é voltado a estender a funcionalidade de um objeto dinamicamente.
III. O padrão de projeto Composto (Composite) é voltado a definir uma dependência “um para muitos” entre objetos, tal que, quando o estado de um objeto muda, todos os seus dependentes são notificados e atualizados automaticamente.
A respeito das afi rmativas acima, é correto afirmar que:
Provas
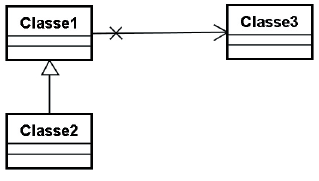
Considere as seguintes afirmativas a respeito da modelagem UML da figura abaixo, levando em conta que não há relacionamentos entre as três classes, além dos que aparecem na figura.
I. É possível que, em tempo de execução, uma instância de Classe1 aponte para uma instância de Classe3.
II. É possível que, em tempo de execução, uma instância de Classe2 aponte para uma instância de Classe3.
III. É possível que, em tempo de execução, uma instância de Classe3 aponte para uma instância de Classe1.
IV. É possível que, em tempo de execução, uma instância de Classe3 aponte para uma instância de Classe2.

A respeito das afirmativas acima, é correto afirmar que:
Provas
Considere as seguintes afirmativas a respeito de análise e projetos orientados a objeto:
I. Num procedimento de análise orientada a objetos, a modelagem com diagrama de classes deve iniciar antes da modelagem de casos de uso.
II. É possível refinar um caso de uso através de um diagrama de seqüência, sem a necessidade de identificação prévia de classes.
III. Casos de uso podem ser refinados através de diagramas de atividades
A respeito das afirmativas acima, é correto afirmar que:
Provas
Considere o documento XML abaixo.
|
<?xml version="1.0"?> <clientes> <cliente cod="1" sexo="F"> <nome>Maria Silva</nome> <idade>23</idade> <endereco>Rua A, 123</endereco> </cliente> <cliente cod="2" sexo="M"> <nome>Paulo Souza</nome> <endereco>Rua B, 111</endereco> <endereco>Rua C, 358</endereco> </cliente> <cliente cod="3" sexo="F"> <nome>Maria Santos</nome> <idade>33</idade> <cliente cod="4" sexo="M"> <nome>Paulo Oliveira</nome> <idade/> </cliente> </clientes> |
Este documento não é bem formado porque:
Provas
Considere as tabelas Cidades(codCid, nome, população, codPais) e Países(codPais, nome), sendo codCid a chave primária de Cidades, codPais a chave primária de Países e codPais em Cidades uma chave estrangeira que faz referência à tabela Países. Considere também a seguinte consulta formulada em SQL sobre estas tabelas:
SELECT nome, população
FROM Cidades
WHERE codPais IN (SELECT codPais
FROM Países
WHERE nome = 'Brasil')
A consulta SQL que retorna o mesmo resultado da consulta acima é:
Provas
A modelagem Entidade-Relacionamento (ER) abaixo é utilizada na questão.

Sobre o mapeamento da modelagem ER para um banco de dados relacional, é correto afirmar que:
Provas
A modelagem Entidade-Relacionamento (ER) abaixo é utilizada na questão.

Sobre a modelagem ER, é correto afirmar que:
Provas
A respeito dos protocolos FTP (File Transfer Protocol) e HTTP (HyperText Transfer Protocol), é correto afirmar:
Provas
Caderno Container