Foram encontradas 60 questões.
De acordo com a NBR 5410, dimensione os condutores do projeto apresentados na figura abaixo.

Provas
Determine a resistência equivalente entre os pontos A e B no circuito resistivo da figura abaixo.

Provas
Determine o Fator de Potência (FP) de uma instalação elétrica trifásica cuja corrente medida é de I = 100 A, tensão de alimentação V = 380 V e potência ativa = 35 kW. Realize arredondamento a partir da segunda casa decimal.
Provas
Em relação aos conceitos básicos em luminotécnica, sabe-se que a prática de uma boa iluminação para locais de trabalho é muito mais do que apenas fornecer uma boa visualização da tarefa. É essencial que as tarefas sejam realizadas facilmente e com conforto. Dessa maneira, a iluminação deve satisfazer os aspectos quantitativos e qualitativos exigidos pelo ambiente. Conforme a NBR 8995, em geral, a iluminação assegura:
I. Consumo racional de energia empregada na iluminação.
II. Conforto visual, dando aos trabalhadores uma sensação de bem-estar.
III. Desempenho visual, ficando os trabalhadores capacitados a realizar suas tarefas visuais, rápida e precisamente, mesmo sob circunstâncias difíceis e durante longos períodos.
IV. Segurança visual, ao olhar ao redor e detectar perigos.
V. Acuidade auditiva, auxiliando nas situações de equilíbrio e orientação espacial.
Quais estão INCORRETAS?
Provas
As instalações telefônicas em edifícios constituem um segmento da engenharia elétrica que segue normas e definições específicas. Sobre o tema, relacione a Coluna 1 à Coluna 2, associando os conceitos abaixo às suas respectivas definições.
Coluna 1
1. Bloco terminal.
2. Caixa de distribuição.
3. Ponto Terminal da Rede (PTR).
4. Poço de elevação.
5. Prumada.
Coluna 2
( ) Caixa na qual são terminados e interligados os cabos da rede externa da Concessionária e os cabos internos do edifício.
( ) Tubulação vertical que se constitui na espinha dorsal da tubulação telefônica do edifício e que corresponde, usualmente, à tubulação primária.
( ) Tipo especial de prumada, de seção retangular, que possibilita a instalação de cabos de grande capacidade.
( ) Caixa pertencente à tubulação primária, cuja finalidade é dar passagem aos cabos e fios telefônicos, bem como abrigar os blocos terminais.
( ) Constituído de material isolante, destinado a permitir a conexão de cabos e fios telefônicos.
A ordem correta de preenchimento dos parênteses, de cima para baixo, é:
Provas
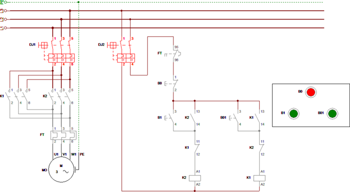
Analise o circuito de força e de controle da figura abaixo e assinale a alternativa INCORRETA.

Provas
Analise a figura a seguir:

Qual é a tensão V2 do autotransformador?
Provas
A figura abaixo exibe um típico circuito utilizando díodo Zener. Sobre o tema, analise as assertivas abaixo e assinale a alternativa correta.

I. A tensão sobre a carga RL é de Corrente alternada de 15 V.
II. O circuito em questão é uma aplicação de clipping de tensão ou seja, a carga RL estará submetida a uma tensão máxima Vzener (Tensão de díodo Zener, em polarização reversa).
III. Não haverá corrente circulante na carga RL, pois o díodo Zener estará conduzindo nos dois semiciclos da fonte CA.
IV. A máxima tensão sobre a carga RL é de 10 V.
Provas
A figura abaixo exibe uma configuração de instalação elétrica. Sobre o tema, analise as assertivas abaixo e assinale a alternativa correta.

I. Trata-se de um esquema de aterramento em instalação elétrica de alimentação monofásica.
II. A situação da alimentação em relação à terra é de sistema diretamente aterrado.
III. As massas estão ligadas ao ponto de alimentação, onde ocorre o aterramento.
IV. Os condutores de neutro e de proteção estão separados.
Provas
Analise a figura abaixo:

Posicione os instrumentos de medição de modo que seja possível realizar adequadamente as medições das grandezas elétricas no circuito.
Observação: assumir instrumentos de medição ideais.
Provas
Caderno Container