Magna Concursos

Foram encontradas 2.409 questões.

3578788 Ano: 2023
Disciplina: Biologia
Banca: SELECON
Orgão: Pref. Primavera Leste-MT
Provas:

“Sistema aberto que inclui em uma certa área, todos os fatores físicos e biológicos (elementos bióticos e abióticos) do ambiente e suas interações, o que resulta em uma diversidade biótica com estrutura trófica claramente definida e na troca de energia e matéria entre esses fatores” (Morais, 1990, p. 37).

O trecho acima se refere à definição de:

 

Provas

Questão presente nas seguintes provas
3578787 Ano: 2023
Disciplina: Biologia
Banca: SELECON
Orgão: Pref. Primavera Leste-MT
Provas:

É necessário gerenciar todas as fases de um projeto. São ações da fase inicial de um projeto:

 

Provas

Questão presente nas seguintes provas
3578786 Ano: 2023
Disciplina: Direito Ambiental
Banca: SELECON
Orgão: Pref. Primavera Leste-MT
Provas:

“É um instrumento de planejamento de políticas públicas que envolve tanto a sociedade civil e o governo em um processo amplo e participativo de consulta sobre os problemas ambientais, sociais e econômicos da região e o debate sobre soluções para esses problemas através da identificação e implementação de ações concretas que visem o desenvolvimento sustentável da região” (MMA, 2002). Esse é o conceito da Agenda 21:

 

Provas

Questão presente nas seguintes provas
3578785 Ano: 2023
Disciplina: Biologia
Banca: SELECON
Orgão: Pref. Primavera Leste-MT
Provas:

A Convenção sobre Diversidade Biológica faz referência à biodiversidade em três níveis. São eles:

 

Provas

Questão presente nas seguintes provas
3578784 Ano: 2023
Disciplina: Biologia
Banca: SELECON
Orgão: Pref. Primavera Leste-MT
Provas:

A intervenção sobre espécimes da fauna em seu habitat natural visando à manutenção e à recuperação de populações viáveis define o manejo:

 

Provas

Questão presente nas seguintes provas
3578783 Ano: 2023
Disciplina: Engenharia Eletrônica
Banca: SELECON
Orgão: Pref. Primavera Leste-MT
Provas:

A figura 7 mostra um diagrama ladder, no qual duas entradas, A e B, acionam uma bobina L.

Figura 7

Enunciado 3632570-1

O diagrama representa a função lógica:

 

Provas

Questão presente nas seguintes provas
3578782 Ano: 2023
Disciplina: Engenharia Elétrica
Banca: SELECON
Orgão: Pref. Primavera Leste-MT
Provas:

O valor eficaz de uma forma de onda senoidal de tensão representa uma tensão em corrente contínua que, em um resistor, dissipa:

 

Provas

Questão presente nas seguintes provas
3578781 Ano: 2023
Disciplina: Engenharia Elétrica
Banca: SELECON
Orgão: Pref. Primavera Leste-MT
Provas:

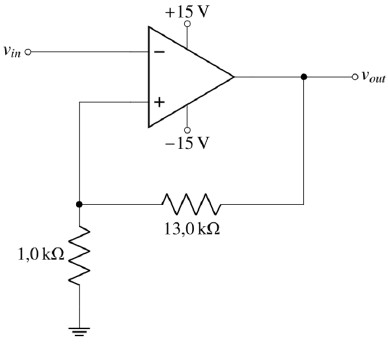
O circuito da figura 6 representa um Schmitt trigger inversor:

Figura 6

Enunciado 3632568-1

Considerando que sua tensão de saturação seja 14 V, a histerese deste comparador é:

 

Provas

Questão presente nas seguintes provas
3578780 Ano: 2023
Disciplina: Engenharia Elétrica
Banca: SELECON
Orgão: Pref. Primavera Leste-MT
Provas:

Em um circuito elétrico, dois resistores de valores diferentes estão em paralelo. As tensões e as correntes neles serão, respectivamente:

 

Provas

Questão presente nas seguintes provas
3578779 Ano: 2023
Disciplina: Engenharia Elétrica
Banca: SELECON
Orgão: Pref. Primavera Leste-MT
Provas:

Um fusível da categoria L é indicado para proteger:

 

Provas

Questão presente nas seguintes provas