Foram encontradas 220 questões.
Uma pequena embalagem de xampu tem capacidade de 40mL e
uma embalagem grande tem capacidade de 500mL.
Para encher completamente uma embalagem grande usando os conteúdos de embalagens pequenas, o número mínimo de embalagens pequenas que se deve abrir é
Para encher completamente uma embalagem grande usando os conteúdos de embalagens pequenas, o número mínimo de embalagens pequenas que se deve abrir é
Provas
Questão presente nas seguintes provas
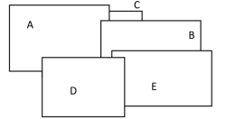
Cinco placas retangulares estão empilhadas, conforme vista superior mostrada na figura a seguir.

De baixo para cima, a ordem das cinco placas é
Provas
Questão presente nas seguintes provas
Em uma urna, 35% das bolas são amarelas, 25% são azuis, 30%
são verdes e 10% são vermelhas.
Das bolas que não são verdes, as bolas amarelas representam
Das bolas que não são verdes, as bolas amarelas representam
Provas
Questão presente nas seguintes provas
Um arquiteto pretende decorar uma parede de uma sala e, para
isso, desenhou um ladrilho, como o representado abaixo.
Cada ladrilho é formado por dois quadrados opostos iguais de
uma cor e outros dois quadrados iguais de outra cor.
A fábrica possui 8 cores disponíveis para a fabricação dos ladrilhos.
O número de ladrilhos diferentes que pode ser fabricado é
A fábrica possui 8 cores disponíveis para a fabricação dos ladrilhos.
O número de ladrilhos diferentes que pode ser fabricado é
Provas
Questão presente nas seguintes provas
Na planta de um loteamento desenhada na escala 1/150 certo
terreno aparece como um retângulo de 16cm por 20cm.
A área desse terreno, em metros quadrados, é
A área desse terreno, em metros quadrados, é
Provas
Questão presente nas seguintes provas
Uma pequena empresa possui funcionários de três categorias. A
quantidade de funcionários de cada categoria e seus salários
estão na tabela a seguir.

O salário médio, em reais, dos funcionários dessa empresa é

O salário médio, em reais, dos funcionários dessa empresa é
Provas
Questão presente nas seguintes provas
O polígono abaixo é a planta de um salão desenhado por um
arquiteto. Os ângulos AJH e BCD medem 135º cada e todos os
outros ângulos formados por dois lados consecutivos são retos.
Com exceção do segmento AB, todos os outros lados do polígono
medem 10m.

Considerando √2 = 1,41, a área desse salão em metros quadrados é

Considerando √2 = 1,41, a área desse salão em metros quadrados é
Provas
Questão presente nas seguintes provas
Houve um problema na construção de uma casa e o arquiteto
que elaborou o projeto disse:
“O projeto está certo e eu fiscalizei a obra.”
Considerando que essa frase é falsa, é correto concluir que
“O projeto está certo e eu fiscalizei a obra.”
Considerando que essa frase é falsa, é correto concluir que
Provas
Questão presente nas seguintes provas
Um dado cúbico, cujas faces numeradas de 1 a 6 são igualmente
prováveis de ocorrer, é lançado duas vezes. A soma dos números
obtidos determina a medida do lado de um triângulo equilátero.
A probabilidade de que o valor numérico da área do referido triângulo seja menor do que o valor numérico do semiperímetro desse triângulo é
A probabilidade de que o valor numérico da área do referido triângulo seja menor do que o valor numérico do semiperímetro desse triângulo é
Provas
Questão presente nas seguintes provas
Um profissional dispõe de 3 dias consecutivos (3 manhãs e 3
tardes) para executar 3 tarefas diferentes e independentes. Cada
tarefa consumirá um período do dia, isto é, uma manhã ou uma
tarde. Ele não quer trabalhar dois períodos consecutivos, isto é,
não quer trabalhar um dia inteiro nem uma tarde e a manhã do
dia seguinte.
Assinale a opção que indica o número de maneiras diferentes que esse profissional pode programar a execução das 3 tarefas.
Assinale a opção que indica o número de maneiras diferentes que esse profissional pode programar a execução das 3 tarefas.
Provas
Questão presente nas seguintes provas
Cadernos
Caderno Container