Foram encontradas 772 questões.
Disciplina: Engenharia Eletrônica
Banca: FUNDATEC
Orgão: Pref. Foz Iguaçu-PR
Considerando um circuito Ladder com um temporizador do tipo TON da Imagem 06 abaixo, assinale a alternativa correta.

Imagem 06
Provas
Disciplina: Engenharia Eletrônica
Banca: FUNDATEC
Orgão: Pref. Foz Iguaçu-PR
Para o diagrama Ladder na Imagem 05 a seguir, determine a expressão booleana equivalente.

Imagem 05
Provas
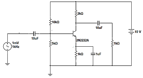
Disciplina: Engenharia Eletrônica
Banca: FUNDATEC
Orgão: Pref. Foz Iguaçu-PR
Para o circuito amplificador da Imagem 03 a seguir, determine o ganho Av do circuito para a primeira aproximação na análise CC. O β do transistor é 100 e o Vbe = 0,7V.

Imagem 03
Provas
Disciplina: Engenharia Elétrica
Banca: FUNDATEC
Orgão: Pref. Foz Iguaçu-PR
Determine o número mínimo de lâmpadas necessárias para um ambiente de classe C, conforme a Imagem 19, que requer 3000 lux pelo método dos lumens, tem pé-direito de 3 m e as lâmpadas ficarão no teto. Para o projeto, será adotada uma lâmpada TLD 16W, que possui 1200 lm. Considere a reflexão do teto de 50%, parede de 50% e piso 10%, para definir o fator de utilização. Para o fator de depreciação, considere o ambiente limpo com manutenção a cada 5.000h.
AMBIENTE | Período de Manutenção | ||
2.500 h | 5.000 h | 7.500 h | |
Limpo | 0,95 | 0,91 | 0,88 |
Normal | 0,91 | 0,85 | 0,80 |
Sujo | 0,80 | 0,66 | 0,57 |
Tabela 1 – Fator de depreciação
TMS 500 c/ RN 500 - 1 TLD 16W
ROOM | REFLETÂNCIAS | ||||||||
INDEX | 751 | 731 | 711 | 551 | 531 | 511 | 331 | 311 | 000 |
K | |||||||||
0,60 0,80 1,00 1,25 1,50 2,00 2,50 3,00 4,00 5,00 | 0,34 0,41 0,48 0,54 0,58 0,65 0,70 0,73 0,77 0,80 | 0,27 0,35 0,41 0,47 0,52 0,60 0,65 0,69 0,74 0,77 | 0,22 0,29 0,35 0,42 0,47 0,55 0,61 0,65 0,70 0,74 | 0,32 0,40 0,46 0,52 0,56 0,63 0,67 0,70 0,75 0,77 | 0,26 0,34 0,40 0,46 0,51 0,58 0,63 0,67 0,72 0,75 | 0,22 0,29 0,35 0,41 0,46 0,54 0,60 0,64 0,69 0,72 | 0,26 0,33 0,39 0,45 0,50 0,57 0,62 0,66 0,70 0,73 | 0,22 0,29 0,35 0,41 0,46 0,53 0,59 0,63 0,68 0,71 | 0,20 0,27 0,33 0,39 0,43 0,51 0,57 0,60 0,66 0,69 |
Tabela 2 – Fator de utilização

Imagem 19
Provas
Disciplina: Engenharia Elétrica
Banca: FUNDATEC
Orgão: Pref. Foz Iguaçu-PR
Para o circuito ilustrado pela Imagem 01 a seguir, determine a resistência equivalente entre os terminais A e B. Considere que o amperímetro é ideal.

Imagem 01
Provas
Disciplina: Engenharia Elétrica
Banca: FUNDATEC
Orgão: Pref. Foz Iguaçu-PR
Um prédio residencial tem no centro uma caixa d'agua com 2 m de largura, 2 m de profundidade e 2 m de altura. A estrutura total tem 11 m de altura, 6 m de largura e 6 m de profundidade, conforme a Imagem 25 abaixo. Conforme a NBR 5419, para o projeto de SPDA, determine a altura da haste do para-raios Franklin para atender a uma residência que requer nível de proteção III. O para-raios deve ser instalado no centro da caixa d'água.

Imagem 25
Tabela dos ângulos de proteção do método de Franklin:
Ângulo de proteção (α) - método Franklin, em função da altura do captor (h) (ver Nota 1) e do nível de proteção | |||||||
Nível de proteção | R m | h m | 0 - 20 m | 21 m - 30 m | 31 m - 45 m | 46 m - 60 m | > 60 m |
I | 20 | 25º | 1) | 1) | 1) | 2) | |
II | 30 | 35º | 25º | 1) | 1) | 2) | |
III | 45 | 45º | 35º | 25º | 1) | 2) | |
IV | 60 | 55º | 45º | 35º | 25º | 2) | |
1) Aplicam-se somente os métodos eletrogeométrico, malha ou da faiola de Faraday. 2) Aplica-se somente o método da gaiola de Faraday. | |||||||
Fonte: Projetos de instalações elétricas Industriais, Erica, 2007.
Provas
Disciplina: Engenharia Elétrica
Banca: FUNDATEC
Orgão: Pref. Foz Iguaçu-PR
Dimensione o disjuntor para o circuito 2 da Imagem 22, que apresenta potência na carga de 8KW. O condutor de cobre com isolação em PVC foi instalado na maneira A2, sendo o valor da corrente conforme a Tabela 4 de corrente do condutor. Tensão de linha de 220V.

Imagem 22
Seção nominal (mm2) | A1 | A2 | B1 | B2 | C | D | ||||||
2 | 3 | 2 | 3 | 2 | 3 | 2 | 3 | 2 | 3 | 2 | 3 | |
Condutores Carregados | Condutores Carregados | Condutores Carregados | Condutores Carregados | Condutores Carregados | Condutores Carregados | Condutores Carregados | Condutores Carregados | Condutores Carregados | Condutores Carregados | Condutores Carregados | Condutores Carregados | |
Cobre | ||||||||||||
0,5 | 7 | 7 | 7 | 7 | 9 | 8 | 9 | 8 | 10 | 9 | 12 | 10 |
0,75 | 9 | 9 | 9 | 9 | 11 | 10 | 11 | 10 | 13 | 11 | 15 | 12 |
1 | 11 | 10 | 11 | 10 | 14 | 12 | 13 | 12 | 15 | 14 | 18 | 15 |
1,5 | 14,5 | 13,5 | 14 | 13 | 17,5 | 15,5 | 16,5 | 15 | 19,5 | 17,5 | 22 | 18 |
2,5 | 19,5 | 18 | 18,5 | 17,5 | 24 | 21 | 23 | 20 | 27 | 24 | 29 | 24 |
4 | 26 | 24 | 25 | 23 | 32 | 28 | 30 | 27 | 36 | 32 | 38 | 31 |
6 | 34 | 31 | 32 | 29 | 41 | 36 | 38 | 34 | 46 | 41 | 47 | 39 |
10 | 46 | 42 | 43 | 39 | 57 | 50 | 52 | 46 | 63 | 57 | 63 | 52 |
16 | 61 | 56 | 57 | 52 | 76 | 68 | 69 | 62 | 85 | 76 | 81 | 67 |
25 | 80 | 73 | 75 | 68 | 101 | 89 | 90 | 80 | 112 | 96 | 104 | 86 |
35 | 99 | 89 | 92 | 83 | 125 | 110 | 111 | 99 | 138 | 119 | 125 | 103 |
50 | 119 | 108 | 110 | 99 | 151 | 134 | 133 | 118 | 168 | 144 | 148 | 122 |
70 | 151 | 136 | 139 | 125 | 192 | 171 | 168 | 149 | 213 | 184 | 183 | 151 |
95 | 182 | 164 | 167 | 150 | 232 | 207 | 201 | 179 | 258 | 223 | 216 | 179 |
120 | 210 | 188 | 192 | 172 | 269 | 239 | 232 | 206 | 299 | 259 | 246 | 203 |
Tabela 4
Provas
Disciplina: Engenharia Elétrica
Banca: FUNDATEC
Orgão: Pref. Foz Iguaçu-PR
Para o circuito da Imagem 10 a seguir, determine a potência no resistor de 1Ω.

Imagem 10
Provas
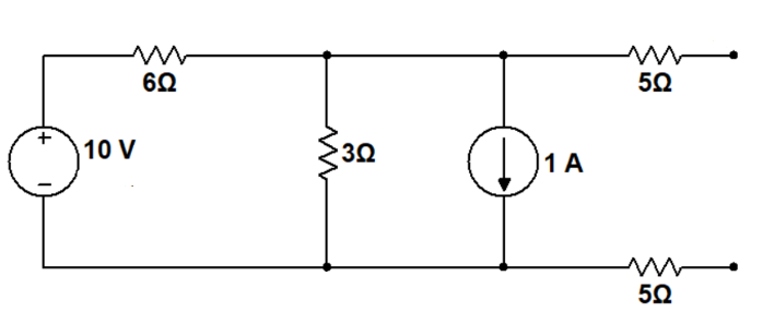
Disciplina: Engenharia Elétrica
Banca: FUNDATEC
Orgão: Pref. Foz Iguaçu-PR
Determine o equivalente de Thévenin para o circuito da Imagem 09 abaixo.

Imagem 09
Provas
Disciplina: Engenharia Elétrica
Banca: FUNDATEC
Orgão: Pref. Foz Iguaçu-PR
Determine o diâmetro do eletroduto de PVC para o trecho entre as caixas de passagem (CP) 1 e 2 da Imagem 24 a seguir, com base na Tabela de Eletrodutos. Os condutores do tipo cabo do circuito estão descritos com a Seção Nominal e são do Fabricante X, conforme a Tabela 5 abaixo. Considere que para trechos maiores que 15 m, o eletroduto deve ter seu diâmetro corrigido.

Imagem 24
Circuito 1: 2 x 2,5 mm2
Circuito 2: 3 x 6 mm2
Circuito 3: 2 x 16 mm2
Seção Nominal (mm2) | Fabricante X | |
Diâmetro Externo (1) | Área Total (mm2) | |
1,5 | 2,8 / 3,0 | 6,2 / 7,1 |
2,5 | 3,4 / 3,7 | 9,1 / 10,7 |
4 | 3,9 / 4,2 | 11,9 / 13,8 |
6 | 4,4 / 4,8 | 15,2 / 18,1 |
10 | 5,6 / 5,9 | 24,6 / 27,3 |
16 | 6,5 / 6,9 | 33,2 / 37,4 |
(1): Fio / Cabo
Tabela 5
Tabela de Eletrodutos
Referência de Rosca | Diâmetro nominal (mm) | Diâmetro externo (mm) | Diâmetro interno (mm) | Espessura (mm) | Áreal total aprox. (mm2) | Área útil 1 cabo (53%) | Área útil 2 cabos (31%) | Área útil ≥ 3 cabos (40%) |
3/8" | 16 | 16,7 | 12,7 | 2,0 | 126,7 | 67,1 | 39,3 | 50,7 |
1/2" | 20 | 21,1 | 16,1 | 2,5 | 203,6 | 107,9 | 63,1 | 81,4 |
3/4" | 25 | 26,2 | 21,0 | 2,6 | 346,4 | 183,6 | 107,4 | 138,6 |
1" | 32 | 33,2 | 26,8 | 3,2 | 564,1 | 299,0 | 174,9 | 225,6 |
1.1/4" | 40 | 42,2 | 35,0 | 3,6 | 962,1 | 509,9 | 298,3 | 384,8 |
1.1/2" | 50 | 47,8 | 39,8 | 4,0 | 1244,1 | 659,4 | 385,7 | 497,6 |
2" | 60 | 59,7 | 50,2 | 4,6 | 1979,2 | 1049,0 | 613,6 | 791,7 |
2.1/2" | 75 | 75,1 | 64,1 | 5,5 | 3227 | 1710,3 | 1000,4 | 1290,8 |
3" | 85 | 88,0 | 75,6 | 6,2 | 4488,8 | 2379,1 | 1391,5 | 1795,5 |
Provas
Caderno Container