Magna Concursos

Foram encontradas 625 questões.

1481506 Ano: 2007
Disciplina: Matemática
Banca: FUMARC
Orgão: Pref. Betim-MG

O maior múltiplo comum de 12 e 60 que está entre 100 e 200 é:

 

Provas

Questão presente nas seguintes provas
1481504 Ano: 2007
Disciplina: Matemática
Banca: FUMARC
Orgão: Pref. Betim-MG

Analise as afirmativas e identifique-as com V ou F, conforme sejam verdadeiras ou falsas:

Enunciado 1481504-1

A seqüência CORRETA, de cima para baixo, é:
 

Provas

Questão presente nas seguintes provas
1481502 Ano: 2007
Disciplina: Matemática
Banca: FUMARC
Orgão: Pref. Betim-MG

A velocidade média é obtida dividindo-se a distância percorrida pelo tempo que se levou para percorrê-la.

Um atleta fez um percurso de 45 km = 4.500 m em 2h05min = 125 min. Então, a velocidade média desse atleta, em m/min, é:
 

Provas

Questão presente nas seguintes provas
1481501 Ano: 2007
Disciplina: Matemática
Banca: FUMARC
Orgão: Pref. Betim-MG
O valor de Enunciado 1481501-1 é:
 

Provas

Questão presente nas seguintes provas
1481499 Ano: 2007
Disciplina: Matemática
Banca: FUMARC
Orgão: Pref. Betim-MG

Um supermercado recebeu de seu fornecedor 12 caixas de óleo de soja e 21 caixas de óleo de algodão. Cada caixa contém 20 latas de óleo.

Sabendo que a lata de óleo de soja custa R$ 0,89 e a de algodão, R$ 1,05, o supermercado pagou por toda essa mercadoria a quantia de:

 

Provas

Questão presente nas seguintes provas
1481498 Ano: 2007
Disciplina: Matemática
Banca: FUMARC
Orgão: Pref. Betim-MG

No Campeonato Mundial de Vôlei masculino, participaram 24 seleções. Cada equipe inscreveu 12 atletas. Então, o número de atletas que participaram desse campeonato foi:

 

Provas

Questão presente nas seguintes provas
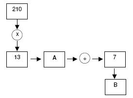
1481497 Ano: 2007
Disciplina: Matemática
Banca: FUMARC
Orgão: Pref. Betim-MG

Observe o diagrama:

Enunciado 1481497-1

Nesse diagrama, as letras A e B representam o resultado das operações indicadas pelas setas. Então, o valor de Enunciado 1481497-2 é:
 

Provas

Questão presente nas seguintes provas
1481494 Ano: 2007
Disciplina: Português
Banca: FUMARC
Orgão: Pref. Betim-MG

muito tempo que evolução começou, mas pessoas não acompanharam.

A seqüência que completa, CORRETAMENTE, o período abaixo é:
 

Provas

Questão presente nas seguintes provas
1481491 Ano: 2007
Disciplina: Português
Banca: FUMARC
Orgão: Pref. Betim-MG

TEXTO 2

O SISTEMA ESTÁ FORA DO AR

Fernando Brant

Você está na fila, contando os minutos que cada um dos que estão à sua frente demoram diante do guichê, quando um murmúrio de desalento se espalha pelo salão: o sistema caiu. Não se paga mais a conta, se tira o dinheiro que é seu, não se deposita nem se faz nada. Volta-se à fase anterior à idade da pedra.

Não existem recursos manuais para aliviar a situação. Foram todos jogados no lixo, imprestáveis. Com a presunção da infalibilidade das novas tecnologias, abandonou-se o que era lento, mas funcionava. Não há o que fazer, diz o Caixa, só esperar que os deuses da modernidade tenham piedade de nós.

Isso acontece nos bancos, nas lojas e nos aeroportos, em qualquer templo do consumo contemporâneo. E atinge os cidadãos de todas as classes sociais: o que veio pegar o mínimo da previdência social, o que quer jogar na loteria, o que pretende passar uns dias no interior, pois até as rodoviárias estão automatizadas. Tudo para o maior conforto e comodidade da população. A intenção é boa, admito, mas o progresso tem essa face radical: ou tudo ou nada, veloz ou impossível. Não se marcam mais bilhetes com caneta Bic.

Longe de mim destratar os avanços da humanidade e da ciência. Mas, agora mesmo, sentado diante de uma tela de computador, percebo que todas as vírgulas e acentos que digito mudaram de forma. Quero um acento grave e aparece um colchete, necessito de uma vírgula e surge um til. Como ordenar as idéias de autor e homem primitivo que sou, se as maldades da máquina moem minha paciência?

Tudo o que foi criado, nos últimos anos, veio para tornar mais simples as nossas vidas. Mas eu me arrisco a dizer que o mundo ficou, em alguns aspectos, muito mais difícil. Antes bastava-nos aprender a ler, escrever e ter boas noções de gramática para criar um texto. Agora nos exigem conhecimentos técnicos que zombam de nossa ignorância. Aí temos que recorrer aos filhos mais novos, eles sabem tudo dessas engenhocas, mas nem sempre eles estão à mão para nos salvarem. Foram ao futebol, ao namoro ou à festa.

Eles merecem. E ficamos nós, na noite chuvosa de Minas, irremediavelmente dependentes deles. E, enquanto não chegam, nos entregamos à indispensável maravilha que é o correio eletrônico, os e-mails e congêneres que revolucionaram nossa existência.

A noite anda e eu descubro uma raridade na tevê a cabo: um filme bom. No clímax da ação, a operadora sai do ar. Espero alguns minutos e, ao telefone, uma gravação me informa: “O atendimento é feito de seis da manhã até as 24 horas”. É provocação: são 30 minutos da manhã. Para não continuar vendo e ouvindo chuviscos, desisto e vou dormir.

Estado de Minas, 20 dez. 2006 (adaptado).

VOCABULÁRIO:

1- infalibilidade – que não erra, não falha, nem se engana

2- congêneres – similares, que têm o mesmo gênero.

Todas as palavras destacadas têm a natureza substantiva, EXCETO:

 

Provas

Questão presente nas seguintes provas
1481486 Ano: 2007
Disciplina: Português
Banca: FUMARC
Orgão: Pref. Betim-MG

erro de ortografia, EXCETO em:

 

Provas

Questão presente nas seguintes provas