Foram encontradas 630 questões.
Tendo em vista aspectos diversos relacionados à terapia fonoaudiológica, assinale a opção correta.
Provas
Com relação à fisiologia e anatomia respiratória, assinale a opção correta.
Provas
Os mecanismos básicos da replicação do DNA são semelhantes entre os organismos e envolvem a atuação coordenada de um conjunto de enzimas. A esse respeito, no processo de replicação de DNA em Escherichia coli, a enzima
Provas
Os anticorpos monoclonais têm sido aplicados de forma promissora na terapia de diversas doenças. Recentemente, a Organização Mundial de Saúde (OMS) adicionou o tocilizumabe, um anticorpo monoclonal, à sua lista de tratamentos pré-qualificados para a Covid-19. Os anticorpos monoclonais são produzidos em laboratório e são capazes de reconhecer um único
Provas
Os vírus, que são diminutos agentes infecciosos responsáveis por causar inúmeras doenças,
Provas
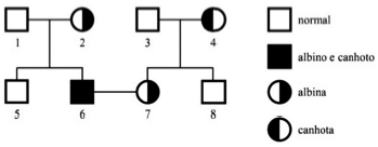
Na espécie humana, o albinismo e a habilidade para usar a mão esquerda são caracteres condicionados por genes que se segregam de forma independente, conforme mostrado na figura a seguir.

Internet: <https://www.google.com.br>.
Considerando-se o heredograma precedente, assinale a opção correta.
Provas

Internet: <http:// romeo.if.usp.br>.
Considerando-se as imagens precedentes, que mostram uma sequência de reparo de DNA, e os aspectos a elas pertinentes, assinale a opção correta.
Provas
O controle da expressão dos genes é denominado regulação gênica. Alguns genes, como os das proteínas ribossômicas, devem ser continuamente expressos em todas as células para manter a produção de proteínas. Outros genes estão ativos somente em células ou tecidos específicos. Na maioria dos organismos, essa regulação ocorre no nível da transcrição do DNA, durante a síntese do mRNA. Os primeiros mecanismos de regulação gênica descritos foram os operons, que regulam a expressão de determinadas enzimas responsáveis pela síntese de metabólitos importantes para o organismo.
Considerando-se a organização geral do operon trp, assinale a opção correta.
Provas

Internet: <https:// pt.wikipedia.org>.
Com relação ao esquema anterior, que descreve o ciclo biológico do parasita Trypanosoma cruzi, e aos múltiplos aspectos a ele relacionados, assinale a opção correta.
Provas
A deteção de bactérias resistentes a antibióticos mais do que triplicou durante o período da pandemia de Covid-19 no Brasil, conforme estudo realizado pelo Laboratório de Pesquisa em Infecção Hospitalar da Fundação Oswaldo Cruz. O levantamento aponta que, em 2019, pouco mais de mil isolados de bactérias eram enviados para o laboratório para análise aprofundada. Em 2020, esse número passou para quase dois mil, e, entre janeiro e outubro de 2021, já foram mais de 3,7 mil amostras.
Internet: <https://www.uol.com.br> (com adaptações).
Considerando-se os possíveis fatores associados ao aumento no número de bactérias resistentes a antibióticos, assinale a opção correta.
Provas
Caderno Container