Magna Concursos

Foram encontradas 159 questões.

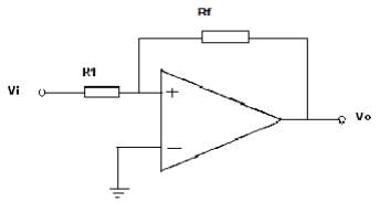
117191 Ano: 2009
Disciplina: Engenharia Elétrica
Banca: PM-MG
Orgão: PM-MG
Marque a alternativa CORRETA. O circuito abaixo se refere a um Amplificador Operacional:
Enunciado 117191-1
 

Provas

Questão presente nas seguintes provas
117188 Ano: 2009
Disciplina: Música
Banca: PM-MG
Orgão: PM-MG
Provas:
Marque a alternativa CORRETA:
 

Provas

Questão presente nas seguintes provas
117187 Ano: 2009
Disciplina: Odontologia
Banca: PM-MG
Orgão: PM-MG

Com relação à Cárie Precoce da Infância, assinale abaixo a alternativa CORRETA.

 

Provas

Questão presente nas seguintes provas
117186 Ano: 2009
Disciplina: Biologia
Banca: PM-MG
Orgão: PM-MG
Com relação ao controle da qualidade intralaboratorial, marque a opção CORRETA:
 

Provas

Questão presente nas seguintes provas
117185 Ano: 2009
Disciplina: Odontologia
Banca: PM-MG
Orgão: PM-MG

Marque a alternativa CORRETA. O Dentista ao realizar a exodontia do segundo molar superior direito irá necessitar principalmente de qual Fórceps?

 

Provas

Questão presente nas seguintes provas
117184 Ano: 2009
Disciplina: Odontologia
Banca: PM-MG
Orgão: PM-MG

Na questão abaixo assinale o instrumental que é Manual e Cortante.

 

Provas

Questão presente nas seguintes provas
117178 Ano: 2009
Disciplina: Biologia
Banca: PM-MG
Orgão: PM-MG
As bactérias de interesse médico podem apresentar formas como as citadas abaixo, EXCETO:
 

Provas

Questão presente nas seguintes provas
117177 Ano: 2009
Disciplina: Biologia
Banca: PM-MG
Orgão: PM-MG
Com relação ao exame de urina rotina, assinale a opção CORRETA:
 

Provas

Questão presente nas seguintes provas
117175 Ano: 2009
Disciplina: Enfermagem
Banca: PM-MG
Orgão: PM-MG
Considerando a fisiopatologia do aparelho urinário e os cuidados de enfermagem aos pacientes com problemas renais, é CORRETO afirmar que:
 

Provas

Questão presente nas seguintes provas
117173 Ano: 2009
Disciplina: Farmácia
Banca: PM-MG
Orgão: PM-MG
Com relação à manipulação de produtos antineoplásicos, marque a opção CORRETA:
 

Provas

Questão presente nas seguintes provas