Foram encontradas 70 questões.
Provas
A rede de uma empresa está configurada com o endere- ço IPv4 de classe C 200.19.32.0. A equipe de TI achou por bem subdividir essa rede em 3 sub-redes menores. Uma delas, a Rede de Desenvolvimento (RD) deve ter espaço para 90 estações. Já a Rede Administrativa (RA) deve comportar 50 estações, enquanto a última sub-rede, a Rede de Infraestrutura e Suporte (RIS), deve ter espaço para 48 estações.
Uma possível configuração para endereços e máscaras da RD, da RA e da RIS é:
Provas
A função a seguir implementa um algoritmo de busca binária sobre um vetor de inteiros ordenado de modo ascendente.

Essa função recebe como parâmetros um vetor (vet), o elemento que se deseja procurar no vetor (elem), o índice do primeiro elemento do vetor (ini) e o índice do último elemento do vetor (fim).
O comando System.out.println(vet[m]) exibe no console o valor do elemento de índice m do vetor vet.
Seja o seguinte vetor (vt) de inteiros:

Suponha que a função busca seja chamada por meio do seguinte comando:
busca(vt, 39, 0, 14);
Qual será o 3° valor exibido no console?
Provas
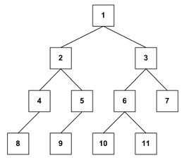
Um programador escreveu uma função para percorrer uma árvore binária, recebida como parâmetro, em pós-ordem e inserir em uma pilha, inicialmente vazia, os valores armazenados nos nós dessa árvore, à medida que eles forem sendo visitados. Ao término do percurso, a função retorna a pilha.
Suponha que a árvore exibida na Figura abaixo seja passada como parâmetro em uma chamada dessa função.

Qual será a configuração da pilha retornada por essa função?
Provas
- Fundamentos de ProgramaçãoAlgoritmosConceitos Básicos de Algoritmos
- Fundamentos de ProgramaçãoEstruturas de Dados
Provas
Disciplina: TI - Organização e Arquitetura dos Computadores
Banca: CESGRANRIO
Orgão: Petrobrás
Alguns sistemas computacionais costumam representar números negativos em complemento a 2, o que facilita as operações de subtração, já que é possível implementá-las como uma soma ao complemento.
Em um sistema que representa números com 8 bits e usa o complemento a 2, a operação 0A + F8, em que os números estão representados em hexadecimal, gera como resultado
Provas
Disciplina: TI - Organização e Arquitetura dos Computadores
Banca: CESGRANRIO
Orgão: Petrobrás
Sistemas computacionais que usam “Entrada/Saída mapeada em memória” (Memory Mapped I/O – MM I/O) reservam uma parte de sua capacidade de endereçamento para os dispositivos de entrada e saída. Dessa forma, o acesso a esses dispositivos pode ser realizado com as mesmas instruções de leitura e escrita usadas para a memória. Um sistema computacional com barramento de endereços de 32 bits utiliza MM I/O de forma que a faixa de endereços (representada em hexadecimal) que vai de 0xCAFE0000 até 0xCAFE0FFF é utilizada para entrada e saída.
Nesse sistema, a quantidade de endereços utilizada para posições que correspondem à memória é de
Provas
Disciplina: TI - Organização e Arquitetura dos Computadores
Banca: CESGRANRIO
Orgão: Petrobrás
Necessita-se de um microprocessador para um projeto em que será realizada a leitura da temperatura do ambiente através de uma interface que converte essa temperatura em um valor digital. O intervalo de temperaturas a ser medido fica entre -10º C e 90º C, e o hardware de medição da temperatura é capaz de gerar um valor com precisão de 0,5º C, de forma que os valores digitais representem temperaturas iguais a -10º C, -9,5º C, -9,0º C, ..., 0º C, 0,5º C, ... 85,5º C e 90º C. O sistema faz medidas de 20 em 20 minutos, e a memória disponível deve ser capaz de guardar pelo menos as últimas 24h de medições realizadas, cada medida em uma posição de memória.
Sabendo-se que as memórias disponíveis usam palavras que podem ter 8 ou 16 bits e são construídas com um número de posições que é sempre uma potência de 2, a menor memória capaz de atender aos requisitos desse sistema tem um tamanho, em bits, de
Provas
Provas
Provas
Caderno Container