Foram encontradas 100 questões.
- Transmissão de DadosCaracterísticas de TransmissãoModulação e Multiplexação
- Transmissão de DadosComutação de Células, Circuitos e Pacotes
- Transmissão de DadosTransmissão de Multimídia, Streaming e VozTelefonia
Sobre as redes de comutação telefônica digital, considere as afirmativas a seguir.
I – Os vários sinais de voz são manipulados na forma de amostras codificadas em PCM.
II – Existe sempre a necessidade de um estágio de comutação temporal, podendo também ser utilizado um estágio de comutação espacial.
III – A rede de comutação é inteiramente eletrônica.
É(São) correta(s) a(s) afirmativa(s)
Provas
A respeito dos componentes elétricos usados em eletrônica de potência, considere as afirmativas a seguir.
I – Aplicando-se uma polarização reversa adequada na junção gate-catodo do MOSFET, pode-se obter o corte desse dispositivo.
II – O circuito Snubber protege o tiristor contra um disparo indesejável por variação brusca de tensão entre o anodo e o catodo.
III – O TRIAC pode ser disparado com tensão positiva ou negativa.
IV – A comutação forçada de um tiristor ocorre em circuitos de corrente alternada.
São corretas APENAS as afirmativas
Provas

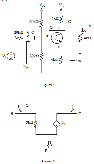
A Figura 1 apresenta um amplificador linear utilizando um Transistor Bipolar de Junção (TBJ) na configuração emissor comum. A Figura 2 apresenta o modelo -híbrido do TBJ para pequenos sinais. O valor da resistência Rin de entrada do circuito, em k, para pequenos sinais, é, aproximadamente,
Provas

O circuito da figura acima apresenta um regulador de tensão que utiliza um diodo Zener com as seguintes características:
• tensão Zener: VZ = 10 V
• corrente Zener: 0,5 mA < IZ < 20 mA
O valor mínimo do resistor RS, em ohms, que garante o funcionamento do regulador é
Provas

Na Figura 1 tem-se a curva característica do diodo hipotético D e sua reta de carga e, na Figura 2, tem-se o circuito onde este diodo é utilizado. O valor do resistor R, em ohms, que permite ao diodo operar no ponto quiescente é
Provas
Um sinal de voz passa por um filtro passa-baixas de 8 kHz de largura de banda, sendo amostrado na taxa de Nyquist e codificado com 8 bits (PCM). O sinal digital resultante passa por um processo de codificação de fonte, em cuja saída obtém-se um sinal na taxa de 32 kbps. O fator de compressão do codificador de fonte, medido em número de vezes, é
Provas
O processamento em banda base de um transmissor digital é composto por uma fonte digital, um codificador de canal de taxa ½ e um modulador 16-QAM. Sabendo que a fonte digital gera dígitos binários a uma taxa de R bits por segundo (bps), a velocidade de transmissão, expressa em baud, é
Provas

As palavras-código de um código de bloco linear são mostradas na tabela acima. A taxa e a capacidade de detecção desse código corretor de erro são, respectivamente,
Provas

A sequência binária 1 1 0 0 1 0 1 0 é codificada usando-se três códigos de linhas distintos. As formas de ondas resultantes dos processos de codificação são ilustradas na figura acima. A associação correta entre as formas de ondas e o tipo de código de linha empregado é
Provas
O código binário (0 1 1 1 1 1 1 1)2 corresponde, no sistema hexadecimal, à representação
Provas
Caderno Container