Foram encontradas 490 questões.
Considere as informações a seguir para responder a questão.
O esquema relacional a seguir é usado por uma federação de futebol para registrar contratos que jogadores têm com clubes que disputam os campeonatos organizados pela federação. Esse esquema é usado para gerenciar um banco de dados com as seguintes características:
• a tabela CONTRATO implementa uma relação de N:M entre jogadores e clubes;
• um contrato possui data de início (DATA_INI) e data de término (DATA_FIM);
• um jogador pode ter no máximo um contrato em vigência;
• contratos em vigência são caracterizados pela ausência de valor (NULL) na coluna DATA_FIM;
• alguns jogadores, por serem recém-promovidos das categorias de base, podem não ter contrato algum registrado no banco de dados.
CREATE TABLE JOGADOR (
NUM_CPF NUMBER(11) NOT NULL,
NOME VARCHAR2(50) NOT NULL,
CONSTRAINT JOGADOR_PK PRIMARY KEY (NUM_CPF) )
CREATE TABLE CLUBE (
NUM_CNPJ NUMBER(14) NOT NULL,
NOME VARCHAR2(50) NOT NULL,
CONSTRAINT CLUBE_PK PRIMARY KEY (NUM_CNPJ) )
CREATE TABLE CONTRATO (
NUM_CPF NUMBER(11) NOT NULL,
NUM_CNPJ NUMBER(14) NOT NULL,
DATA_INI DATE NOT NULL,
DATA_FIM DATE,
VALOR NUMBER(11,2) NOT NULL,
CONSTRAINT CONTRATO_PK PRIMARY KEY (NUM_CPF,NUM_CNPJ),
CONSTRAINT CONTRATO_FK1 FOREIGN KEY (NUM_CPF)
REFERENCES JOGADOR (NUM_CPF),
CONSTRAINT CONTRATO_FK2 FOREIGN KEY (NUM_CNPJ)
REFERENCES CLUBE (NUM_CNPJ) )
Qual consulta permite recuperar do banco de dados os nomes dos jogadores que não têm contratos em vigência?
Provas
Considere as informações a seguir para responder a questão.
O esquema relacional a seguir é usado por uma federação de futebol para registrar contratos que jogadores têm com clubes que disputam os campeonatos organizados pela federação. Esse esquema é usado para gerenciar um banco de dados com as seguintes características:
• a tabela CONTRATO implementa uma relação de N:M entre jogadores e clubes;
• um contrato possui data de início (DATA_INI) e data de término (DATA_FIM);
• um jogador pode ter no máximo um contrato em vigência;
• contratos em vigência são caracterizados pela ausência de valor (NULL) na coluna DATA_FIM;
• alguns jogadores, por serem recém-promovidos das categorias de base, podem não ter contrato algum registrado no banco de dados.
CREATE TABLE JOGADOR (
NUM_CPF NUMBER(11) NOT NULL,
NOME VARCHAR2(50) NOT NULL,
CONSTRAINT JOGADOR_PK PRIMARY KEY (NUM_CPF) )
CREATE TABLE CLUBE (
NUM_CNPJ NUMBER(14) NOT NULL,
NOME VARCHAR2(50) NOT NULL,
CONSTRAINT CLUBE_PK PRIMARY KEY (NUM_CNPJ) )
CREATE TABLE CONTRATO (
NUM_CPF NUMBER(11) NOT NULL,
NUM_CNPJ NUMBER(14) NOT NULL,
DATA_INI DATE NOT NULL,
DATA_FIM DATE,
VALOR NUMBER(11,2) NOT NULL,
CONSTRAINT CONTRATO_PK PRIMARY KEY (NUM_CPF,NUM_CNPJ),
CONSTRAINT CONTRATO_FK1 FOREIGN KEY (NUM_CPF)
REFERENCES JOGADOR (NUM_CPF),
CONSTRAINT CONTRATO_FK2 FOREIGN KEY (NUM_CNPJ)
REFERENCES CLUBE (NUM_CNPJ) )
Seja MV o maior valor de contrato existente no banco de dados da federação. Admita que possa haver vários contratos com o mesmo valor.
Qual consulta permite recuperar do banco de dados várias linhas contendo, cada uma delas, o nome do jogador, o nome do clube e o valor do contrato, em vigência ou já encerrado, em que o valor do contrato seja igual a MV?
Provas
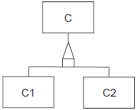
A Figura a seguir exibe, por meio de um diagrama E-R, o modelo conceitual de um banco de dados.

A generalização acima é total (completa) e compartilhada (sobreposta).
Os elementos do conjunto abaixo pertencem ao banco de dados em questão, além de serem instâncias da entidade C.
!$ C= !${!$ x_1,x_2,x_3,x_4,x_5,x_6,x_7,x_8,x_9 !$}
Quais conjuntos NÃO violam as regras definidas nesse modelo conceitual?
Provas
- Banco de Dados RelacionalCardinalidade de Relacionamentos
- Modelagem de DadosAtributos
- Modelagem de DadosRelacionamentos
O modelo de Entidades e Relacionamentos (ER) é bastante utilizado na modelagem conceitual de bancos de dados. Além de utilizar entidades e seus relacionamentos para descrição dos dados, o modelo ER inclui também alguns atributos que descrevem as características de cada entidade.
Já um relacionamento também pode ter atributos
Provas
- Banco de Dados RelacionalRestrições de IntegridadeIntegridade Referencial
- Banco de Dados RelacionalTipos de ChavesChave Estrangeira
- Banco de Dados RelacionalTipos de ChavesChave Primária
Sejam as tabelas R(A1,A2) e S(A3,A4) pertencentes a um dado esquema relacional, em que todos atributos (A1, A2, A3 e A4) assumem valores inteiros. Sabe-se também que A4 é chave estrangeira da tabela S, referenciando a tabela R.
A integridade referencial desse banco de dados relacional estará garantida quando, para qualquer tupla de S, o valor para A4
Provas
A teoria da normalização para o modelo relacional especifica Formas Normais, critérios que permitem qualificar cada tabela de um esquema relacional em função de possíveis anomalias de atualização de dados.
A 1ª Forma Normal estabelece que as tabelas não devem permitir atributos
Provas
- Banco de Dados RelacionalACIDIsolamento
- Banco de Dados RelacionalTransaçõesControle de Concorrência
- Banco de Dados RelacionalTransaçõesNíveis de Isolamento
Em um Sistema Gerenciador de Banco de Dados (SGBD), o gerenciamento de transações tem por objetivo, entre outros, garantir que
Provas
Um dos objetivos de um Sistema Gerenciador de Banco de Dados (SGBD) é garantir a integridade dos dados armazenados em seus bancos de dados.
Para isto, ele conta com vários recursos, entre os quais
Provas
- Demonstrações ContábeisBP: Balanço PatrimonialAtivoAtivo CirculantePCLD: Perda com Créditos de Liquidação Duvidosa
Uma situação comum em muitas empresas é a realização de vendas a prazo, das quais pode haver uma parcela que não será recebida, em decorrência de inadimplência.
Para esses casos, a conta perdas estimadas com créditos de liquidação duvidosa é retificadora da conta
Provas
Na equação patrimonial, a diferença entre ativo e passivo representa
Provas
Caderno Container