Foram encontradas 566 questões.
Texto I
Capítulo I
À primeira vista parecia um homem comum. Nada de particular que o diferençasse dos outros. Estatura mediana, pele azeitonada e curtida pelo sol, cabelos pretos e lisos, olhos negros e penetrantes. Um autêntico caboclo. Nem ao menos uma cicatriz na cara para chamar a atenção. Talvez (só que aí era preciso ser mais atento) seu rosto denunciasse um certo cansaço. Mas também só enquanto sério, pois quando sorria sua face se iluminava. Pena que sorrisse pouco. Rir ou gargalhar isso nunca se viu. Seu semblante era sempre circunspecto, pensativo. Aparentava uns quarenta anos. Podia até ter menos, mas era isso que aparentava. Os moradores da Vila das Marrecas tratavam-no com uma espécie de respeito quase místico, pois dele parecia brotar um singular magnetismo. Talvez pelo seu jeito de falar, de ouvir, de olhar. Expressava-se com moderação e sua voz jamais se alterava. Falava sempre baixo, mas suas palavras soavam audíveis. Através delas transmitia uma espécie de sabedoria dolorida, como se tivesse aprendido as lições da vida pela força das dificuldades e sofrimentos.
Enquanto viveu no vilarejo, afora a maneira respeitosa com que era tratado, nenhum outro tributo lhe rendiam. Era um igual. Não incomodava ninguém e ninguém o incomodava. Levava sua vida como um eremita. Mas isso não era novidade na Vila das Marrecas, pois todos viviam fechados dentro de si mesmos. Era o modo de viver daquele pequeno povoado. Parece que cada um estava mais preocupado em sobreviver no meio da pobreza dividida por todos. Carregavam seus fardos, conformados, sem revoltas, nem contra os semelhantes, nem contra as forças do alto. Era assim mesmo, diziam.
FARO, Roberto Carvalho de. Arrastado pela correnteza. Belém: Paka-Tatu, 2012, p. 9-10. Adaptado.
A leitura atenta dos dois parágrafos permite afirmar que o personagem do Texto I
Provas
- Arquitetura de de Banco de DadosArquitetura ANSI/SPARCNíveis da Arquitetura ANSI/SPARC
- Arquitetura de de Banco de DadosArquitetura ANSI/SPARCIndependência de Dados (Lógica e Física)
Algumas alterações foram feitas nos esquemas de um banco de dados, sem, contudo, resultar em alterações nos programas de aplicação existentes. As alterações foram as seguintes:
P - Uma nova coluna foi adicionada à tabela de cargos.
Q - A defi nição de uma visão foi alterada, de modo que apenas os dados de empregados que ganham menos do que R$ 20.000,00 por mês possam ser recuperados. Na versão anterior não havia tal restrição.
R - Foi criado um índice sobre a coluna CPF para melhorar o desempenho das consultas SQL que usam o cpf como filtro.
O(s) cenário(s) relacionado(s) com a independência lógica de dados é(são)
Provas
Uma academia de ginástica precisa de um sistema de informação para registrar todas as séries de exercícios que os professores de musculação prescrevem para seus alunos. Por decisão da gerência, todos os aparelhos e tipos de exercícios devem ser cadastrados separadamente pelo coordenador de musculação. O objetivo é uniformizar as descrições dos exercícios, pois, dessa forma, quando um professor for montar uma série para um aluno, ele terá apenas que escolher as opções de exercícios e aparelhos já existentes.
Existem ainda alguns requisitos adicionais que devem ser atendidos. São eles:
• Toda série deve ter uma data de inclusão no sistema e um prazo de validade (em semanas).
• Para cada exercício de uma série, devem ser registrados o número de repetições e a carga a ser utilizada, pois um mesmo exercício pode requerer números de repetições e cargas distintas em séries distintas.
• Um exercício é descrito apenas por um código e um nome.
• Um exercício pode utilizar um aparelho, mas alguns podem ser executados sem a ajuda de aparelhos.
• Um aparelho é descrito apenas por um código e um nome.
Qual modelo E-R descreve adequadamente o cenário acima apresentado?
Provas
A Estrutura Analítica de Projetos (EAP) é um(a)
Provas
- Banco de Dados RelacionalTransaçõesEscalonamento de Transações
- Banco de Dados RelacionalTransaçõesSerializabilidade
Uma técnica de controle de concorrência de transações em bancos de dados funciona da seguinte forma:
• Todas as atualizações são realizadas sobre cópias locais dos itens de dados.
• Após todas as operações terem sido aplicadas, verifica-se se uma atualização qualquer violou a serialização.
• Caso não tenha havido violação, a transação é confirmada, e o banco de dados é atualizado, a partir das cópias locais.
• Caso tenha havido violação, a transação é abortada.
A técnica de controle acima descrita é chamada de
Provas
As Figuras a seguir exibem os estados de duas relações (ALUNO e CURSOU) de um banco de dados relacional.

Uma operação da Álgebra Relacional foi aplicada sobre as relações acima, resultando na relação a seguir.

Que operação é essa?
Provas
A divisão de sistemas de software de uma empresa resolveu adotar um método ágil, tal como o Scrum ou o XP, para gerenciar um projeto de desenvolvimento para um importante cliente. Isso gerou certa apreensão entre seus líderes de projeto, pois há muitos anos a empresa usa um processo prescritivo, baseado no Processo Unificado (UP), e a falta de experiência com métodos ágeis pode comprometer o prazo de entrega e a qualidade final do produto.
O cenário acima apresenta um fator, o uso de um método ágil, que pode inibir o sucesso do projeto em questão.
Esse fator é de natureza
Provas
- AdministraçãoOtimização e Performance de Banco de DadosTécnicas de Indexação
- Banco de Dados RelacionalÍndices
Que técnicas são largamente empregadas em banco de dados para estruturar, respectivamente, índices multiníveis e índices em chaves múltiplas?
Provas
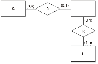
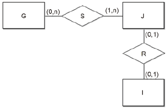
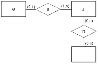
O estado de um banco de dados é representado, em parte, pelos conjuntos a seguir, cujos nomes nos permitem identificar a qual entidade ou relação de um diagrama E-R cada conjunto está associado.
G={G1,G2,G3,G4}
J={J1,J2}
I={I1,I2,I3,I4}
R={(J1,I1),( J1,I2),( J2,I3)}
S={(G1,J1),(G2,J1),( G3,J2),(G4,J2)}
Qual diagrama E-R define regras de relacionamento que não são violadas pelo banco de dados descrito acima?
Provas
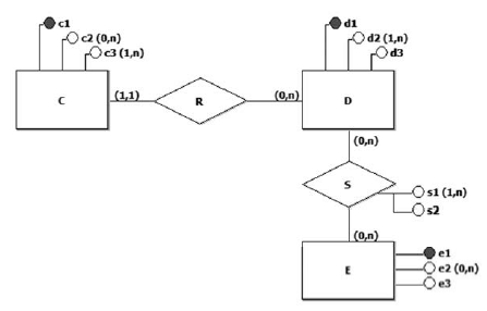
A Figura a seguir exibe um diagrama E-R.

Ao todo, quantos atributos obrigatórios existem nesse diagrama?
Provas
Caderno Container