Foram encontradas 60 questões.
Considere que uma pessoa deseja guardar dinheiro em casa e, para isso, resolve depositar em um cofre uma quantia, por semana, da seguinte forma:
1ª semana – R$ 1,00 2ª semana – R$ 2,00 3ª semana – R$ 3,00 e, assim por diante.
Sabendo que o ano possui 52 semanas e que a pessoa depositará o dinheiro rigorosamente da maneira proposta, qual será a quantia acumulada após o término da última semana?
Provas
Um técnico analisa o circuito formado pelas resistências em série, conforme figura. Foi detectado que R2 estava aberto, resistência infinita.

É correto afirmar que o valor demonstrado pelo voltímetro é de
Provas
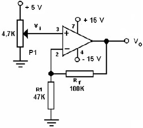
O circuito representado pela figura é de um amplificador não inversor. Nessa configuração, o valor de Vi não será defasado em relação a Vo. Um técnico em eletrônica deve realizar modificações no circuito para o que o sinal de saída não sofra alteração de amplitude. Para isso, deverá fazer com que o ganho seja unitário.

Considerando o circuito anterior, é correto
Provas
Um técnico realiza um experimento utilizando um copo com água e constata que a luz atravessa a água com uma velocidade de 2,25 . 108 m/s. Sabendo-se que a velocidade da luz no ar é de 3,00 . 108 m/s, qual o índice de refração da água?
Provas
Soluções aquosas podem conduzir corrente elétrica. A figura ilustra um experimento realizado por um técnico em um determinado laboratório.

Foram inseridos alguns elementos nesta solução, com o intuito de fazer com que a lâmpada acenda. De todos os elementos relacionados, o único que NÃO acendeu a lâmpada é:
Provas
Dada a matriz:
!$ \begin{vmatrix} 1 & 2 & 5 & 4 \\ 2 & 9 & 20 & 18 \\ 4 & -3 & -2 & 6 \\ 6 & 1 & 8 & 2 \end{vmatrix} !$
Sabe-se que o determinante é zero. Para se chegar a esta conclusão, sem a necessidade de cálculos, pode-se aplicar a seguinte propriedade:
Provas
Sabe-se que a dilatação térmica do Aço é de 11 . 10–6 !$ \dfrac m {m ^o C} !$. Se trilho de aço possui 10 km de extensão a 25ºC, qual será a dilatação quando a temperatura atingir 75ºC?
Provas
Na falta de um instrumento de medida, um técnico deve ser capaz de verificar se é possível realizar a medição da grandeza desejada de forma indireta. Medir uma grandeza de forma indireta significa medir uma ou mais grandezas elétricas, efetuar cálculos e chegar ao valor da grandeza desejada. Um técnico deve medir a capacitância de um capacitor despolarizado e não dispõe de um capacímetro. Para determinar a capacitância do capacitor ele poderá
Provas
Somando os valores FE (16) e 127(8) obtém-se na base 2
Provas
Em uma escola de ensino médio, o novo presidente do grêmio estudantil resolveu estudar o perfil dos alunos do 3º ano para participarem dos jogos estudantis. Para isso, entrevistou os alunos deste ano, perguntando-lhes se eles gostavam de futebol e de vôlei. Com o resultado da pesquisa, o presidente do grêmio descobriu que:
- 90 alunos gostam de futebol;
- 70 alunos gostam de vôlei;
- 25 alunos gostam de futebol e de vôlei; e,
- 40 alunos não gostam nem de futebol nem de vôlei.
Quantos alunos foram entrevistados pelo presidente do grêmio estudantil?
Provas
Caderno Container