Foram encontradas 1.248 questões.

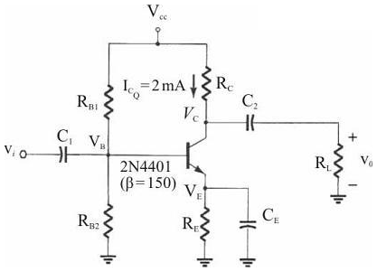
No circuito eletrônico acima, que mostra um amplificador a transistor, os potenciais quiescentes de polarizações VB e VC são iguais, respectivamente, a 8 V e 12 V, e Vcc é 16 V. O ganho AC do amplificador é igual a 100 e uma fonte de sinal com impedância de entrada muito mais baixa que a impedância de entrada do amplificador injeta, em vi , uma tensão senoidal com frequência na faixa adequada do amplificador e tensão de pico a pico igual a 20 mV.
Considerando que, nesse circuito, o transistor esteja corretamente polarizado na região ativa, que as distorções do sinal amplificado sejam desprezíveis e que os capacitores têm valores de capacitância tal que, para as frequências dos sinais amplificados, eles funcionem como curto-circuito, assinale a opção correta.
Provas

Provas

é igual aProvas

Provas

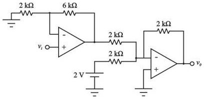
A figura acima representa o diagrama de um tipo de amplificador de diferença utilizado para medir a diferença entre dois potenciais de entrada, v1 e v2 Tendo como referência esse circuito, assinale a opção correta.
Provas

A figura acima corresponde ao diagrama de um circuito usado para medir temperatura por meio de um termistor do tipo NTC, representado pelo resistor de resistência R. Considere que, à temperatura de 25 º C, R é igual a 10 kΩ e que, a 30 º C, R é igual a 9 kΩ Considerando ainda que todos os componentes do circuito são ideais, assinale a opção correta acerca desse sistema de medição.
Provas

A figura acima mostra o diagrama de um amplificador que será usado para amplificar o sinal produzido por um sensor que pode ser modelado como uma fonte de tensão, cuja tensão varia entre 0 mV e 100 mV, em série com uma resistência de 1 kΩ Um terminal do sensor está conectado ao terminal B, e o outro, que tem potencial positivo, ao terminal A. Considerando que todos os componentes do amplificador sejam ideais, assinale a opção correta.
Provas

Com base no circuito elétrico mostrado na figura acima, assinale a opção correta.
Provas
Provas
Provas
Caderno Container