Foram encontradas 1.410 questões.
Analise o circuito abaixo e considere que o transistor utilizado no circuito apresenta \( \Beta \) = 99.

O valor da corrente de coletor é igual a
Provas
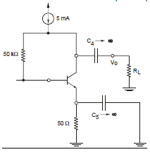
Dado o circuito abaixo, o tipo de circuito amplificador e a tensão de saída Vs, respectivamente, são:

Provas
Calculando o valor máximo de tensão V que é possível ser obtido utilizando-se um galvanômetro funcionando como voltímetro, conforme representado pelo circuito abaixo, obtém-se:

Dados:
Ig = 10 mA
Rs = 1000 \( \Omega \)
Rg = 5000 \( \Omega \)
Provas
Considere o componente abaixo.

O potenciômetro de 10 k\( \Omega \), instalado no componente,
Provas
O comparador abaixo possui duas entradas de dois bits, AB e CD.

A saída apresenta nível lógico 1 somente quando o número binário AB for maior que CD. A expressão lógica simplificada para o comparador descrito é:
Provas
Um circuito digital otimizado para implementar a expressão S = A . B . \( \overline {C} \) + \( \overline {A} \) . D é conseguido interligando as portas lógicas de:
Dados:
| Código Comercial |
Porta Lógica | Número de Entradas por Porta Lógica | Quantidade de Portas Lógicas por Circuito Integrado |
| 7404 | Inversora | 1 | 6 |
| 7432 | OU | 2 | 4 |
| 7408 | E | 2 | 4 |
| 7411 | E | 3 | 3 |
Provas
Em relação ao CI, é INCORRETO afirmar:
Provas
A interface de potência abaixo deve ser utilizada para acionar um motor DC de 12 V/200 mA por meio de uma tensão de entrada VE = 5 V.

Dados:
|
Especificações do transistor |
Especificações do diodo |
|
ICmáx = 1 A |
IFmáx = 1 A |
|
BVCEO = 45 V |
VRmáx = 400 V |
|
hFEsat = 45 |
|
|
VBEsat = 0,7 V |
|
|
VCEsat = 0,2 V |
O valor nominal do resistor RB que atende às especificações do projeto é
Provas
Considere o circuito abaixo, parte de um sistema eletrônico de monitoramento de eventos.

A sua atuação ocorre somente quando a temperatura detectada pelo PTC atingir 45 °C. Para satisfazer essa condição, o valor de Rx deverá ser, aproximadamente:
Provas
A figura abaixo representa o espectro de um sinal modulado AM-DSB observado em um analisador.

Para esse sinal, tem-se o índice de modulação aproximadamente igual a
Provas
Caderno Container