Foram encontradas 60 questões.
Responde pelo acompanhamento e análise do “back-log” global, dos tempos médios de execução de serviços e índices de bloqueios de programação,
Provas
A norma regulamentadora que estabelece parâmetros que permitem a adaptação das condições de trabalho às características psicofisiológicas dos trabalhadores, de modo a proporcionar um máximo de conforto, segurança e desempenho eficiente é a
Provas
Após o disparo do SCR, ele volta ao corte quando a
Provas
Na fonte chaveada, o transistor que atua como chave é controlado por pulsos modulados em
Provas
O diagrama abaixo representa a estrutura de controle e planejamento da manutenção.

O gerenciamento dos recursos disponíveis deverá ficar atrelado a
Provas
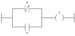
A figura abaixo ilustra o trecho de programa de um CLP por meio de diagrama de blocos funcionais.

Em linguagem Ladder, a representação equivalente é:
Provas
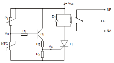
Analise o circuito abaixo.

"Quando a temperatura ......, a resistência do NTC ......, de modo que a tensão VB ......, ...... o transistor. Com isso, a tensão VG ......, disparando o SCR e acionando o relé."
Preenche corretamete as lacunas da frase acima:
Provas
Uma especificação que caracteriza o modo de irradiação de uma antena é o nível relativo irradiado na direção localizada a 180° em relação à direção de irradiação máxima. Trata-se
Provas
Um amplificador de áudio é composto de dois estágios, sendo um pré-amplificador com ganho de potência de 10 dB e um amplificador de potência com ganho de potência de 30 dB. Considerando que a potência do sinal de entrada é de 10 dBm, a potência do sinal de saída, em watt, vale
Provas
Disciplina: Legislação Específica das Agências Reguladoras
Banca: FCC
Orgão: INFRAERO
Provas
Caderno Container