Foram encontradas 40 questões.
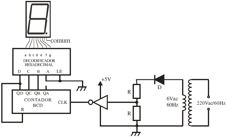
Observe o circuito abaixo.

Os números aparecem no display na seguinte seqüência:
Provas
Questão presente nas seguintes provas
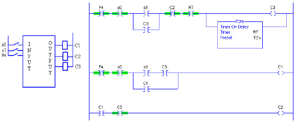
Observe a figura a seguir.

O programa apresentado nesta figura, desenvolvido em linguagem ladder, corresponde ao programa de uma chave de partida
Provas
Questão presente nas seguintes provas
Simplificando o circuito, que ativa o sinal !$ \overline{ROM} !$, obtém-se:
Provas
Questão presente nas seguintes provas
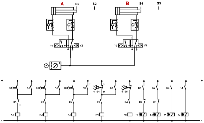
Observe o esquema abaixo.

Sobre o esquema, são lançadas as afirmativas:
I. O circuito foi desenvolvido pelo método intuitivo.
II. A seqüência de funcionamento é A+B+A-B-
III. O cilindro B não recua porque K2 permanece acionado.
IV. Ao final do ciclo K5 desenergiza todo o circuito.
Estão corretas apenas as afirmativas
Provas
Questão presente nas seguintes provas
Observe o circuito abaixo.

Sabendo-se que o SCR tem uma corrente máxima de porta de 100 mA e um valor máximo de VGK de 2 V.
O valor de RG que fornecerá uma corrente suficiente para o disparo é
Provas
Questão presente nas seguintes provas
Em uma associação em paralelo de três resistores iguais, é instalado um amperímetro com o objetivo de medir a corrente total do circuito. Se um dos resistores da associação for desconectado do circuito, é correto afirmar que:
Provas
Questão presente nas seguintes provas
Sobre controladores lógicos programáveis (CLP), são lançadas as afirmativas:
I. Cada ponto de entrada ou saída de um módulo discreto corresponde a um bit em um determinado endereço no mapa de entradas e saídas (tabela de dados).
II. Se um módulo de entradas analógicos configurado para operar na faixa de 0 a 10V tiver resolução de 12 bits, a sua resolução será de 2,44mV.
III. A parte 3 da norma IEC 61131 define quatro linguagens de programação: ladder (LD), texto estruturado (ST), diagramas de bloco de função (FDB) e diagrama funcional seqüencial (SFC).
Estão corretas as afirmativas
Provas
Questão presente nas seguintes provas
Observe as figuras 1 e 2 abaixo.

Sobre chaves de partida, são lançadas as afirmativas:
I. A figura 1 representa o circuito de principal (de potência) de uma chave estrela- triângulo.
II. A figura 2 representa o circuito de principal (de potência) de uma chave compensadora.
III. A figura 2 representa o circuito de principal (de potência) de uma chave série-paralelo.
IV. A figura 1 representa o circuito de principal (de potência) de uma chave reversora.
Estão corretas apenas as afirmativas
Provas
Questão presente nas seguintes provas

Sendo os sinais A0-A15 as saídas de endereços do microprocessador, as faixas de endereços que ativam os sinais !$ \overline{ROM} !$ e !$ \overline{RAM} !$ são, respectivamente,
Provas
Questão presente nas seguintes provas
Os dispositivos responsáveis pela proteção de uma determinada instalação elétrica industrial são:
Provas
Questão presente nas seguintes provas
Cadernos
Caderno Container