Foram encontradas 120 questões.
Uma comunidade biológica representa um conjunto de espécies que ocorrem juntas num mesmo lugar. As espécies numa comunidade podem interagir fortemente como consumidores e recursos ou como competidores. De tal modo, a estrutura trófica de uma comunidade pode ser determinada pelo controle bottom-up (ascendente) ou top-down (descendente), considerando-se que:
I. Quando os efeitos indiretos das interações consumidor-recurso prosseguem pelos níveis tróficos adicionais de uma comunidade, este fenômeno é chamado de cascata trófica.
II. Com o controle top-down, os consumidores deplecionam o nível trófico no qual se alimentam, indiretamente aumentando o próximo nível trófico mais baixo em uma cadeia trófica.
III. Sob controle bottom-up, uma produção aumentada resulta em redução de produtividade em todos os níveis tróficos acima em uma cadeia trófica.
Está (ão) correta (s) apenas a (s) afirmação (ões)
Provas
Questão presente nas seguintes provas
Os organismos podem ser encontrados em determinados locais na natureza porque eles se deslocaram até lá. Os movimentos dos organismos afetam o padrão espacial da sua distribuição (sua dispersão), e podemos reconhecer três principais padrões de dispersão, mesmo que esses padrões façam parte de um continuum.
O padrão de dispersão regular ocorre quando
Provas
Questão presente nas seguintes provas
Os predadores podem ser classificados em duas formas principais: a classificação mais evidente é a taxionômica (consumidor-recurso), enquanto a classificação alternativa é a funcional, na qual são considerados quatro tipos principais de predadores: predadores verdadeiros, pastadores, parasitoides e parasitos (macro e microparasitos).
De acordo com essa classificação funcional, são feitas algumas considerações:
I. Os predadores verdadeiros matam as suas presas quase imediatamente após atacá-las. Durante o seu tempo de vida, matam muitas ou diferentes presas, com frequência consumindo-as na sua totalidade como, por exemplo, as plantas carnívoras.
II. Os parasitoides consomem partes de suas presas e são tipicamente nocivos, embora raramente letais a curto prazo. Seus ataques são concentrados em um ou muito poucos indivíduos durante sua vida como, por exemplo, a bactéria da tuberculose.
III. Os parasitas estão intimamente associados a um único hospedeiro e não causam a morte imediata deste, mas o seu efeito letal é inevitável como, por exemplo, os insetos da ordem dos himenópteros que ovopositam em, sobre ou perto de outros insetos.
IV. Os pastadores atacam um grande número de presas durante a sua vida, mas retiram para consumo apenas uma parte (porção de tecidos) de cada indivíduo-presa como, por exemplo, as moscas que picam vertebrados.
Estão corretas apenas as afirmativas
Provas
Questão presente nas seguintes provas
Leia a tira a seguir, para responder à questão.

Sobre a tira, são feitas as seguintes afirmações de cunho semântico:
I. A fala do primeiro quadrinho apresenta conteúdo pressuposto.
II. A palavra estudantes é hiperônimo de gente.
III. As construções restritivas do 2° e 3° quadrinhos envolvem conteúdos pressupostos.
IV. O pronome que aparece no último quadrinho tem seu valor atribuído em decorrência de uma relação dêitica.
Estão corretas apenas as afirmativas
Provas
Questão presente nas seguintes provas
Leia os excertos abaixo.
(...) Ler implica troca de sentidos não só entre o escritor e o leitor, mas também com a sociedade onde ambos estão localizados, pois os sentidos são resultado de compartimento de visões do mundo entre os homens no tempo e no espaço. (...) Aprendemos a ler literatura do mesmo modo como aprendemos tudo mais, isto é, ninguém nasce sabendo ler literatura. Esse aprendizado pode ser bem ou malsucedido, dependendo da maneira como foi efetivado, mas não deixará de trazer consequências para a formação do leitor.
(COSSON, R. Letramento Literário. São Paulo: Contexto, 2009.)
De fato, a leitura é jogo de espelhos, avanço espetacular. Reencontramos ao ler. Todo o saber – saber fixado, institucionalizado, saber móvel, vestígios e migalhas – trabalha o texto oferecido à decifração. Não há jamais compreensão autônoma, sentido constituído, imposto pelo livro em leitura. A biblioteca cultural serve tanto para escrever quanto para ler. Chega mesmo a ser, creio eu, a condição de possibilidade da construção do sentido.
(GOULEMOT, J.M. Da leitura como produção de sentidos. In CHARTIER, R. Práticas da Leitura. São Paulo: Estação Liberdade, 2011.)
Se uma obra literária é concebida como uma sucessão de ações sobre o entendimento de um leitor, então uma interpretação da obra pode ser uma história desse encontro, com seus altos e baixos: diversas convenções ou expectativas são postas em jogo, ligações são postuladas, e expectativas derrotadas ou confirmadas. Interpretar uma obra é contar uma história de leitura.
(CULLER, J. Teoria Literária: uma introdução. São Paulo: Becca, 1999.)
Os autores acima referenciados defendem ideias afins acerca da construção de sentido e do processo de formação do leitor literário.
Tais ideias rejeitam
Provas
Questão presente nas seguintes provas
Leia a letra da canção abaixo:
Mariana foi pro mar
Mariana foi pro mar
Deixou seus bens mais valiosos com o cachorro
E foi viajar, foi de coração
Pois o marido saiu pra comprar cigarros e desapareceu
Foi visto no Japão, com a vizinha, sua ex-melhor amiga
Mariana foi ao chão
E ela pensou por muitas vezes
Se usava sua mauser ou o gás de seu fogão
Mas seu último direito, ela viu que era um erro
Mariana foi pro mar
Mariana se cansou Olhou o que restava de sua vida, sem direito a pensão
Sem um puto pra gastar, sempre foi moça mimada
Mas tinha em si a vocação do lar
E foi numa tarde de domingo que ganhou tudo no bingo
Sorte no jogo azar no amor
E sua bagagem estava pronta, parecia que sabia
Do seu prêmio de consolação
Mudou o itinerário, trocou o funerário
Pelo atraso do avião
Uma lágrima de sal, percorre o seu rosto
misturando-se ao creme facial
Onde foi que ela errou, se acreditava na sinceridade
De sua vida conjugal
E se ela pensava muitas vezes
Se usava uma pistola ou o gás do seu fogão
Mas ela mudou o itinerário, trocou o obituário
Pelo atraso do avião
Hoje ela desfila pela areia
Com total desprezo pelos machos de plantão
Ela está bem diferente, ama ser independente
Mariana foi pro mar
Edgar Scandurra
Disponível em: <https://www.vagalume.com.br/ira/mariana-foi-pro-mar.html>. Acesso em: 16 set. 2016.
A letra da canção escrita por Edgar Scandurra apresenta uma visão do papel da mulher contemporânea que mescla ironia, humor e mazelas pessoais/sociais, assim como os versos de
Provas
Questão presente nas seguintes provas
Analise os poemas 1 e 2, para resolução da questão.
Poema 1
O Laço de fita
Não sabes, criança? 'Stou louco de amores...
Prendi meus afetos, formosa Pepita.
Mas onde? No templo, no espaço, nas névoas?!
Não rias, prendi-me
Num laço de fita.
Na selva sombria de tuas madeixas,
Nos negros cabelos da moça bonita,
Fingindo a serpente qu'enlaça a folhagem,
Formoso enroscava-se
O laço de fita.
Meu ser, que voava nas luzes da festa,
Qual pássaro bravo, que os ares agita,
Eu vi de repente cativo, submisso
Rolar prisioneiro
Num laço de fita.
E agora enleada na tênue cadeia
Debalde minh'alma se embate, se irrita...
O braço, que rompe cadeias de ferro,
Não quebra teus elos,
Ó laço de fita!
Meu Deusl As falenas têm asas de opala,
Os astros se libram na plaga infinita.
Os anjos repousam nas penas brilhantes...
Mas tu... tens por asas
Um laço de fita.
Há pouco voavas na célere valsa,
Na valsa que anseia, que estua e palpita.
Por que é que tremeste? Não eram meus lábios...
Beijava-te apenas...
Teu laço de fita.
Mas ai! findo o baile, despindo os adornos
N'alcova onde a vela ciosa... crepita,
Talvez da cadeia libertes as tranças
Mas eu... fico preso
No laço de fita.
Pois bem! Quando um dia na sombra do vale
Abrirem-me a cova... formosa Pepita!
Ao menos arranca meus louros da fronte,
E dá-me por c'roa...
Teu laço de fita.
ALVES, Castro. Espumas Flutuantes.São Paulo: Ática, 2002.
Poema 2
Namorados
O rapaz chegou-se para junto da moça e disse:
-Antônia, ainda não me acostumei com o seu corpo, com sua cara.
A moça olhou de lado e esperou.
-Você não sabe quando a gente é criança e de repente vê uma lagarta listrada?
A moça se lembrava:
-A gente fica olhando...
A meninice brincou de novo nos olhos dela.
O rapaz prosseguiu com muita doçura:
-Antônia, você parece uma lagarta listrada.
A moça arregalou os olhos, fez exclamações.
O rapaz concluiu:
-Antônia, você é engraçada! Você parece louca.
BANDEIRA, Manuel. Libertinagem & Estrela da manhã. Rio de Janeiro: Nova Fronteira, 2000.
Sobre os dois poemas, são feitas as seguintes afirmações:
I. Os poemas apresentam uma visão aparentemente antagônica em relação à idealização amorosa. No poema 1, há exaltação ao sentimento amoroso, tido como algo inesperado e único. Enquanto que no poema 2, há a banalização da relação amorosa, retratada com rispidez pelo eu lírico.
II. Apesar de não ser um dos exemplos da vertente condoreira, o poema O Laço de fita traz uma das constantes alegorias de Castro Alves, o embate entre estar cativo e o desejo de liberdade.
III. Os versos do poema 1 compõem a lírica amorosa do poeta baiano e mantêm uma das grandes características da poesia romântica de Castro Alves, a sensualidade.
Estão corretas as afirmativas
Provas
Questão presente nas seguintes provas
Que alternativa contem o valor certo da impedância de entrada, !$ Zi !$, do circuito esquematizado na figura ao lado, sabendo que o transistor !$ JFET !$ tem !$ IDD=8mA,Vp=-4V,gm=2mS !$ e !$ γos=40 μ S !$.

Provas
Questão presente nas seguintes provas
Considerando a análise de Alfredo Bosi acerca do romance brasileiro moderno, segundo o grau crescente de tensão entre o herói e seu mundo, leia as afirmativas e, posteriormente, associe o conceito ao seu excerto correspondente.
1. Tensão mínima. Há conflito, mas este se configura em termos de oposição verbal, sentimental quando muito: as personagens não se destacam visceralmente da estrutura e da paisagem que as condicionam.
2. Tensão crítica. O herói opõe-se e resiste agonicamente às pressões da natureza e do meio social formulando ideologias explícitas ou implícitas acerca de seu mal estar permanente.
3. Tensão interiorizada. O herói não se dispõe a enfrentar a antinomia eu/mundo pela ação, evadindo-se e subjetivando o conflito.
4.Tensão transfigurada. O herói busca ultrapassar o conflito que o constitui existencialmente pela transmutação mítica ou metafísica da realidade.
(BOSI, Alfredo. História Concisa da Literatura Brasileira. São Paulo: Cultrix, 2002.)
A - (...) - Este negro está aqui?
- É, está me fazendo companhia.
- Como é que se tem um negro deste dentro de casa, meu compadre? É mesmo que morar com um porco.
- O pobre tem me ajudado muito. Sinhá me abandonou aqui sozinho, e se não fosse ele, nem sei como me aguentava.
- Compadre, eu não quero lhe dizer coisa nenhuma. Mas mulher só anda mesmo no chicote. Isto de tratar mulher a vela de libra, não é comigo. A minha me adivinha os pensamentos.
- É preciso ter paciência, é preciso ter calma.
- Que calma. Comigo é no duro. (...)
(REGO, José Lins do.Fogo Morto. Rio de Janeiro: José Olympio, 1961, p.436-437).
B - Até hoje permanece certa confusão em torno da morte de Quincas Berro Dágua. Dúvidas por explicar, detalhes absurdos, contradições no depoimento das testemunhas, lacunas diversas. Não há clareza sobre hora, local e frase derradeira. A família, apoiada por vizinhos e conhecidos, mantém-se intransigente na versão da tranquila morte matinal, sem testemunhas, sem aparato, sem frase, acontecida quase vinte horas antes daquela outra propalada e comentada morte na agonia da noite, quando a lua se desfez sobre o mar e aconteceram mistérios na orla do cais da Bahia.(...)
(AMADO, Jorge. A morte e a morte de Quincas Berro Dágua. Rio de Janeiro: Record, 1997, p.1).
C - A noite era uma possibilidade excepcional. Em plena noite fechada de um verão escaldante um galo soltou seu grito fora de hora e uma só vez para alertar o início da subida pela montanha. A multidão embaixo aguardava em silêncio. Ele-ela já estava presente no alto da montanha, e ela estava personalizada no ele e o ele estava personalizado no ela. A mistura andrógina criava um ser tão terrivelmente belo, tão horrorosamente estupefaciente que os participantes não poderiam olhá-lo de uma só vez: assim como uma pessoa vai pouco a pouco se habituando ao escuro e aos poucos enxergando.
(LISPECTOR, Clarice. Onde estivestes de noite. Rio de Janeiro: Rocco, 1999, p.43).
D - Vou contar tudo, prometo que contarei tudo, porque é preciso que alguém saiba como foi. Nem sei por onde começar, estou atordoada e neste instante tenho é vontade de dormir, dormir e só acordar depois que isto tiver passado. Mas antes quero que alguém ouça: enquanto eu estiver contando, talvez explique a mim mesma uma porção de coisas que ainda não entendo, talvez chegue a conclusões que deem um pouco mais de sossego a meu coração.(...)
(TELLES, Lygia Fagundes. Os Mortos. In O cacto vermelho. São Paulo: Editora Brasileira, 1949, p.9).
A correspondência correta entre conceitos e excertos é:
Provas
Questão presente nas seguintes provas
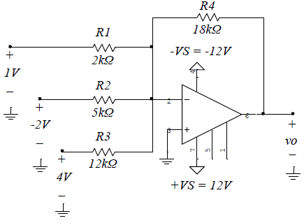
O valor de !$ vo !$ do circuito esquematizado ao lado, é

Provas
Questão presente nas seguintes provas
Cadernos
Caderno Container