Foram encontradas 1.668 questões.
O código BCD 8421, que possui como iniciais do nome o significado de Binary Coded Decimal, é uma codificação de 4 bits bastante utilizada na conversão do sistema de numeração decimal para o binário. Existem também, além do BCD 8421, outros códigos que utilizam 4 bits, comopor exemplo o BCD 7421, o BCD 5211, o Excesso 3, o Código Gray, entre outros mais. Associe a coluna da direita, que contém os valores de conversões em decimal, com os seus respectivos códigos que são descritos na coluna da esquerda.
(1) GRAY
(2) BCD 8421
(3) BCD 7421
(4) Excesso 3
(5) BCD 5211
( ) Seu valor referente à numeração decimal 9 é o 1001 em binário.
( ) Seu valor referente à numeração decimal 7 é o 0100 em binário.
( ) Seu valor referente à numeração decimal 4 é o 0111 em binário.
( ) Seu valor referente à numeração decimal 8 é o 1001 em binário.
( ) Seu valor referente à numeração decimal 3 é o 0101 em binário.
Assinale a alternativa que contém a ordem CORRETA de associação, de cima para baixo.
Provas
Qual o comportamento do circuito descrito pelo código abaixo, escrito em Very High Speed Integrated Circuit Hardware Description Language (VHDL)?
LIBRARY ieee;
USE ieee.std_logic_1164.all;
ENTITY circuito IS
GENERIC (size: INTEGER := 3);
PORT (Clock, Clear, Load: IN std_logic;
X: IN std_logic_vector(size DOWNTO 0);
Y: OUT std_logic_vector(size DOWNTO 0));
END;
ARCHITECTURE Behavior OF circuito IS
BEGIN
PROCESS (Clock, Clear)
BEGIN
IF Clear = '1' THEN
Y <= (OTHERS => '0');
ELSIF Clock'EVENT AND Clock = '1' THEN
IF Load = '1' THEN
Y <= X;
END IF;
END IF;
END PROCESS;
END;
Assinale a alternativa que responde CORRETAMENTE à questão acima.
Provas
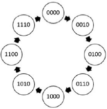
Os circuitos digitais sequenciais são projetados levando em consideração as informações atuais das entradas, geradas através de portas lógicas combinacionais e, também, das informações dos estados anteriores, sendo este através de elementos de memória. Qual o circuito sequencial representado pelo diagrama da figura abaixo?

Assinale a alternativa que responde CORRETAMENTE à questão acima.
Provas
O código Very High Speed Integrated Circuit Hardware Description Language (VHDL) foi desenvolvido na década de 80 devido à necessidade de se criar uma linguagem que descrevesse um hardware digital. Com o passar dos anos, o código VHDL sofreu algumas modificações e foi padronizado pelo Institute of Electrical and Electronic Engineer (IEEE), sendo o 1164 um dos padrões mais utilizados atualmente, o qual inclui condições de alta impedância e também situações de nós não inicializados.
Com base nos nomes dos comandos do código VHDL, associe a coluna da direita com a da esquerda de acordo com as características e funções dessas estruturas.
(1) ARCHITECTURE
(2) STD_LOGIC
(3) ENTITY
(4) SIGNAL
(5) PROCESS
(6) COMPONENT
( ) Define os sinais internos do dispositivo lógico programável, sendo declarado sempre após o comando da arquitetura.
( ) Tipo de dados que são predefinidos em pinos ou nós internos do dispositivo lógico programável, como, por exemplo, níveis lógicos ou alta impedância.
( ) Instrução que permite descrever as funções lógicas na arquitetura de forma sequencial.
( ) Comando que indica o início do código em que se pretende descrever as funções lógicas a serem realizadas pelo dispositivo lógico programável.
( ) Código utilizado em arquiteturas estruturais, no qual é possível a construção de projetos hierárquicos.
( ) Comando que especifica principalmente os pinos de entrada e saída do dispositivo lógico programável.
Assinale a alternativa que apresenta a ordem CORRETA de associação, de cima para baixo.
Provas
Os transistores de efeito de campo MOSFET são encontrados com frequência em circuitos integrados devido ao seu elevado nível de integração e, consequentemente, promovendo a diminuição do consumo de potência em circuitos eletrônicos. Uma família lógica que utiliza esses transistores é a Complementary Metal-Oxide-Semiconductor (CMOS) que faz uso das mesmas quantidades entre transistores PMOS e NMOS, formando portas lógicas digitais.
Tomando como base as arquiteturas básicas de portas lógicas na tecnologia CMOS e considerando o esquemático a seguir, qual a função lógica executada pelo circuito?

Assinale a alternativa que responde CORRETAMENTE à questão acima.
Provas
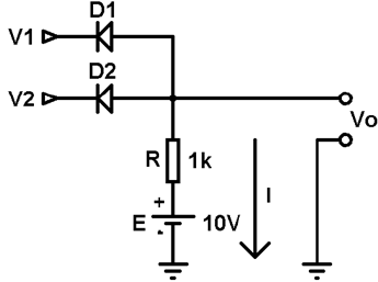
O circuito ilustrado a seguir utiliza diodos para realizar a função de uma porta lógica. Considerando que V1 = 0 V, V2 = 5 V e que o valor da queda de tensão nos diodos em polarização direta é de 0,7 V, quais serão, respectivamente, os valores da tensão Vo, da corrente I e a função lógica executada pelo circuito?

Assinale a alternativa que responde CORRETAMENTE à questão acima.
Provas
A figura a seguir mostra um conversor D/A projetado com rede R/2R, o qual recebe em suas entradas A, B, C e D a informação digital em código binário. Considerando que as entradas dessa informação digital receberão o nível lógico baixo (0V) ou nível lógico alto (5V), quais serão os valores aproximados de fundo de escala e de resolução (sendo este último em percentual) respectivamente para esse circuito?

Assinale a alternativa que responde CORRETAMENTE à questão acima.
Provas
Através da Álgebra de Boole é possível simplificar expressões lógicas, podendo-se diminuir a quantidade de portas lógicas utilizadas na elaboração de um circuito digital. Para a expressão lógica x apresentada a seguir, empregando a Álgebra de Boole, qual será a simplificação que pode ser obtida?
!$ x = \overline{ ( \overline{ \overline{RS}T} + \overline{RS} + \overline{R}) \overline{T}} !$
Assinale a alternativa que responde CORRETAMENTE à questão acima.
Provas

Entre os sistemas discretos acima, assinale a alternativa que apresenta aquele que NÃO é um filtro FIR. Considere a seguinte simbologia: !$ x[n] !$é a entrada do sistema, !$ y[n] !$ é a saída do sistema, !$ h[n] !$ é a resposta ao impulso, !$ u[n] !$ é o degrau unitário, !$ \delta[n] !$ é o impulso de Dirac.
Provas
Considere os sinais reais x1 [n] com simetria par e x2 [n ] com simetria ímpar e assinale a alternativa CORRETA.
Provas
Caderno Container