Foram encontradas 50 questões.
A figura abaixo ilustra uma tabela, resultado da execução de um código HTML.

A sintaxe correta para o código HTML, está indicado na seguinte opção:
Provas
Observe o algoritmo abaixo, que ordena 13 números em ordem decrescente.
algoritmo "IFRO"
var
NRS : vetor[1..13] de inteiro
AUX, Y : inteiro
TRC : logico
procedimento LER
BLOCO_LEITURA_NÚMEROS
fimprocedimento
procedimento ORDEC
inicio
repita
TRC <- VERDADEIRO
BLOCO_ORDENA_DECRESCENTE
ate TRC = VERDADEIRO
fimrepita
fimprocedimento
procedimento IMP_NRS_ORD
BLOCO_IMPRESSÃO_NÚMEROS
fimprocedimento
// CORPO DO ALGORITMO
inicio
LER
ORDEC
IMP_NRS_ORD
fimalgoritmo
As instruções que devem substituir estão indicadas na seguinte opção:
Provas
- Fundamentos de ProgramaçãoEstruturas de DadosEstrutura de Dados: Matriz
- Fundamentos de ProgramaçãoPseudocódigo
Analise o algoritmo abaixo, que multiplica duas matrizes X[2,3] e Y[3,4] e que armazena o resultado na matriz P.
algoritmo PRODUTO_MATRIZES
var
X, Y, P : vetor[1..4,1..4] de inteiro
K, J, M : inteiro
procedimento LER_MATRIZES
inicio
{ LEITURA DAS MATRIZES X e Y }
fimprocedimento
procedimento ZERAR_MATRIZ_PRODUTO_P;
inicio
{ ZERAR A MATRIZ P }
fimprocedimento
procedimento MULTIPLICAR_MATRIZES;
inicio
{ MULTIPLICAÇÃO DAS MATRIZES }
fimprocedimento
procedimento IMPRIMIR_MATRIZES;
inicio
{ IMPRESSÃO DAS MATRIZES X, Y e P }
fimprocedimento
// CORPO DO ALGORITMO
inicio
LER_MATRIZES;
ZERAR_MATRIZ_PRODUTO_P;
MULTIPLICAR_MATRIZES;
IMPRIMIR_MATRIZES;
fimalgoritmo
No procedimento MULTIPLICAR_MATRIZES, as instruções que substituem o bloco MULTIPLICAÇÃO DAS MATRIZES estão indicadas na seguinte opção:
Provas
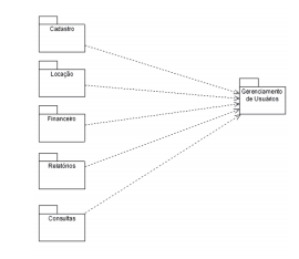
UML (Unified Modeling Language) é uma notação padrão para modelagem de objetos do mundo real. Trata-se de uma linguagem de modelagem de desenvolvimento de software que se destina a fornecer uma maneira padrão de visualizar o "desenho" de um sistema. Neste contexto, observe a figura abaixo, que ilustra um dos diagramas empregados na UML.

Essa figura constitui um exemplo conhecido por Diagrama de:
Provas
O padrão arquitetural Model-View-Controller (MVC) MVC é utilizado em muitos projetos devido à arquitetura que possui, o que possibilita a divisão do projeto em camadas muito bem definidas. A figura abaixo demonstra que a entrada do usuário, a modelagem do mundo externo e o feedback visual para o usuário são separados e gerenciados pelos objetos.

Na figura, os objetos identificados por I, II e III são denominados, respectivamente:
Provas
- LinguagensJava
- Paradigmas de ProgramaçãoOrientação a ObjetosOrientação à Objetos: Modificadores de Acesso
Os modificadores de acesso são padrões de visibilidade de acessos às classes, atributos e métodos. Esses modificadores são palavras-chave reservadas pelo Java, ou seja, palavras reservadas não podem ser usadas como nome de métodos, classes ou atributos. Os modificadores de acesso são classificados conforme as descrições abaixo:
(1) indica que método ou variável só podem ser acessados de dentro da classe que os criou. Uma classe que herde de uma superclasse com atributos declarados de acordo com esse modificador só poderá ter acesso a eles através dos métodos públicos da própria superclasse, caso contrário, não haverá acesso a estes atributos.
(2) indica que o método ou a variável assim declarada possa ser acessada somente dentro do pacote em que está contida através de uma subclasse.
(3) indica que a classe, método ou variável assim declarada possa ser acessada em qualquer lugar e a qualquer momento da execução do programa.
Os modificadores de acesso descritos como (1), (2) e (3) são denominados, respectivamente:
Provas
- ECAGeralDireitos Fundamentais (art. 7º ao 69)Do Direito à Educação, à Cultura, ao Esporte e ao Lazer (Art. 53 a 59)
Provas
- UniãoExecutivoDecreto 1.171/1994: Código de Ética do Servidor Público Civil do Poder Executivo Federal
Provas
Provas
Provas
Caderno Container