Foram encontradas 40 questões.
A gestão de qualquer instituição educativa exige planejamento de todas as atividades escolares e não apenas de âmbito pedagógico. O planejamento global, que traça as diretrizes, objetivos, metas e estratégias de ação dos Institutos Federais de Educação, Ciência e Tecnologia, é o
Provas
Questão presente nas seguintes provas
No circuito da figura ao lado, pode-se observar dois diodos Zener. A tensão Zener dos diodos D1 e D2 é 1 V e 1,5 V, respectivamente. O circuito é alimentado por uma fonte puramente senoidal de tensão eficaz de 10 V. Um osciloscópio é conectado entre os terminais A e B, com a referência conectada no ponto A e a ponteira de prova no ponto B. O valor máximo da tensão lida e mostrada pelo osciloscópio entre os pontos A e B é, aproximadamente:

Provas
Questão presente nas seguintes provas
O Prefeito do Município de Nova República encaminhou ao Tribunal de Contas do Estado a prestação de contas das despesas com manutenção e desenvolvimento do ensino, realizadas com recursos da receita de impostos e transferências constitucionais referentes ao ano de 2013. Na respectiva prestação de contas, constam:
I - Pagamento à empresa Pantanal da 2ª parcela referente à construção da Creche Municipal Sonho Feliz.
II - Pagamento da remuneração dos professores e demais profissionais da educação em efetivo exercício nas escolas públicas do município.
III - Pavimentação da Rua Euclides da Cunha onde fica localizada a Escola Municipal Anísio Teixeira e a quadra de esportes onde os alunos realizam as atividades de educação física.
IV - Pagamento à Fundação Universidade Federal de Mato Grosso relativo a cursos de formação continuada de professores do Ensino Fundamental.
Estão em conformidade com o disposto na Lei N.º 9.394/1996 as despesas constantes em
Provas
Questão presente nas seguintes provas
A Constituição da República Federativa do Brasil de 1988, conforme as alterações promovidas pela Emenda Constitucional N.º 59/2009, preconiza a necessidade de elaboração e aprovação pelo Congresso Nacional do Plano Nacional de Educação (PNE) e sua execução e avaliação pelo governo federal em regime de colaboração com os sistemas de ensino dos entes federados. Sobre o PNE, analise as afirmativas abaixo.
I - O PNE passou a ser considerado o articulador do Sistema Nacional de Educação, portanto deve ser matriz de referência para a construção democrática dos planos estaduais e municipais de educação.
II - O PNE deverá estabelecer uma meta de aplicação dos recursos públicos em educação como proporção do produto interno bruto, expressa em 10% da receita corrente líquida dos estados, Distrito Federal e municípios.
III - Entre as diretrizes do PNE estão erradicação do analfabetismo, universalização do atendimento escolar, melhoria da qualidade do ensino e formação para o trabalho.
IV - Os entes federados que já tenham aprovado os seus respectivos planos de educação não precisarão alinhar as diretrizes, objetivos e metas desses planos ao novo PNE.
Estão corretas as afirmativas
Provas
Questão presente nas seguintes provas
Leia atentamente a peça publicitária abaixo.

(Ser Protagonista: gramática. São Paulo: Edições SM, 2012.)
Sobre a propaganda, assinale a afirmativa correta.
Provas
Questão presente nas seguintes provas
O circuito da figura ao lado possui elementos passivos descarregados, condições iniciais nulas. Ao aplicar uma tensão Vi, tipo degrau, em sua
entrada, o comportamento da tensão de saída, no capacitor, é oscilante no transitório e no regime permanente tende a um valor finito. Sobre esse sistema, é correto afirmar:

Provas
Questão presente nas seguintes provas
Um transistor de configuração NPN, descrito no circuito da figura ao lado, quando polarizado adequadamente, possui uma relação entre a corrente do coletor e a corrente de base, chama de Beta, igual a 120. Considerando que a temperatura no transistor, durante o ensaio, não varia significativamente, ao conectar um amperímetro que meça a corrente no coletor (Ic) do transistor, foram feitas leituras conforme a tabela a seguir.

| Ib (mA) | Ic (mA) |
| 0,01 | 1,2 |
| 0,5 | X |
O valor X é mais próximo de
Provas
Questão presente nas seguintes provas
Leia o texto abaixo e responda a questão.
Exame de admissão ao doutoramento
Quando eu ainda era professor universitário, fui nomeado presidente de uma comissão que iria examinar os candidatos ao doutoramento. Uma longa lista de livros havia sido preparada com antecedência livros que os candidatos deveriam estudar. Aí, no dia do exame, tive uma ideia que submeti aos meus colegas e eles concordaram. Em vez de inquirir os candidatos sobre as ideias de outros escritas nos livros, ideias que nós já conhecíamos, por que não pedir que eles nos falassem sobre suas próprias ideias? Falando sobre suas ideias teríamos condições de conhecê-los melhor. Assim, quando o candidato passava pela porta da sala, trêmulo, esperando as perguntas terríveis sobre a bibliografia, eu lhe pedia: “Por favor, fale-nos sobre aquilo que gostaria de falar...”. Pensei que seria uma felicidade: falar sobre aquilo que pensavam! Foi não. Foi um choque. De tanto ler o que os outros pensavam, eles se haviam esquecido daquilo que eles mesmos pensavam. Uma jovem entrou em surto, achando que se tratava de um truque. Poucos tiveram ideia sobre o que falar. O que nos levou a pensar que talvez seja isto que acontece: de tanto ler as ideias de outros, os alunos se esquecem de que eles também podem pensar e que seu pensamento é importante. [...] E, em oposição àqueles que ensinam leitura dinâmica, Schopenhauer afirma que a leitura só é boa quando é bovina, quando leva à ruminação.
(ALVES, R. Ostra feliz não faz pérola. São Paulo: Planeta, 2013.)
Assinale o trecho que revela ideia de causa-consequência.
Provas
Questão presente nas seguintes provas
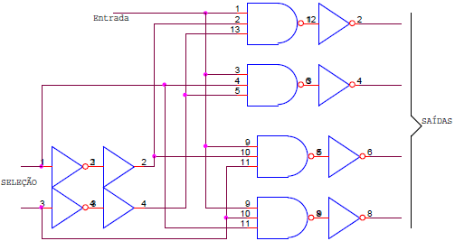
O circuito lógico a seguir é bastante utilizado em sistemas digitais.

Ao observar o circuito e cada elemento que o compõe, é correto afirmar que esse circuito possui a função lógica de
Provas
Questão presente nas seguintes provas
Observe a figura a seguir e responda a questão.

Considerando a referência no ponto A do circuito na figura, qual é a máxima tensão no ânodo do diodo?
Provas
Questão presente nas seguintes provas
Cadernos
Caderno Container