Foram encontradas 1.792 questões.

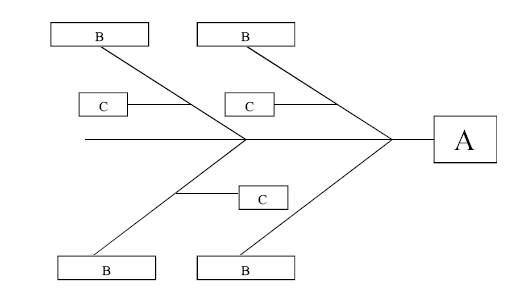
A figura acima representa o diagrama, ou gráfico, de Ishikawa, empregado para analisar as causas de determinado problema. Com relação a essa figura, julgue os itens seguintes.
O problema referido está descrito no campo A.
Provas
Durante a Segunda Guerra Mundial, certo de que o controle estatístico constituía algo essencial para a melhoria dos processos empresariais, Deming colocou em prática suas idéias na indústria bélica, provando suas hipóteses. Entretanto, após a guerra, os norte-americanos abandonaram a postura inovadora, em prol do retorno às antigas técnicas gerenciais. Diversamente, os japoneses, sob a influência de Deming, compreenderam a importância da nova metodologia e alcançaram resultados fantásticos.
Antonio Cury. Organização e métodos: uma visão holística. São Paulo: Atlas, 7.ª ed. 2000, p. 212.
Tendo como referência o texto acima, julgue os itens a seguir, acerca de qualidade e produtividade nas organizações.
Considere que a gerência de uma unidade solicite ao supervisor que apresente, graficamente, a quantidade de erros cometidos pelos digitadores, da seguinte forma: até 10 erros, de 11 a 20 erros, de 21 a 30 erros, de 31 a 40 erros. Nesse caso, o histograma é adequado para atender à solicitação da gerência.
Provas
Durante a Segunda Guerra Mundial, certo de que o controle estatístico constituía algo essencial para a melhoria dos processos empresariais, Deming colocou em prática suas idéias na indústria bélica, provando suas hipóteses. Entretanto, após a guerra, os norte-americanos abandonaram a postura inovadora, em prol do retorno às antigas técnicas gerenciais. Diversamente, os japoneses, sob a influência de Deming, compreenderam a importância da nova metodologia e alcançaram resultados fantásticos.
Antonio Cury. Organização e métodos: uma visão holística. São Paulo: Atlas, 7.ª ed. 2000, p. 212.
Tendo como referência o texto acima, julgue os itens a seguir, acerca de qualidade e produtividade nas organizações.
O diagrama de dispersão é empregado principalmente para se estabelecer prioridades de solução para uma grande quantidade de problemas.
Provas
Durante a Segunda Guerra Mundial, certo de que o controle estatístico constituía algo essencial para a melhoria dos processos empresariais, Deming colocou em prática suas idéias na indústria bélica, provando suas hipóteses. Entretanto, após a guerra, os norte-americanos abandonaram a postura inovadora, em prol do retorno às antigas técnicas gerenciais. Diversamente, os japoneses, sob a influência de Deming, compreenderam a importância da nova metodologia e alcançaram resultados fantásticos.
Antonio Cury. Organização e métodos: uma visão holística. São Paulo: Atlas, 7.ª ed. 2000, p. 212.
Tendo como referência o texto acima, julgue os itens a seguir, acerca de qualidade e produtividade nas organizações.
A eliminação de barreiras criadas em função de metas conflitantes entre unidades organizacionais é um dos princípios de Deming.
Provas
Durante a Segunda Guerra Mundial, certo de que o controle estatístico constituía algo essencial para a melhoria dos processos empresariais, Deming colocou em prática suas idéias na indústria bélica, provando suas hipóteses. Entretanto, após a guerra, os norte-americanos abandonaram a postura inovadora, em prol do retorno às antigas técnicas gerenciais. Diversamente, os japoneses, sob a influência de Deming, compreenderam a importância da nova metodologia e alcançaram resultados fantásticos.
Antonio Cury. Organização e métodos: uma visão holística. São Paulo: Atlas, 7.ª ed. 2000, p. 212.
Tendo como referência o texto acima, julgue os itens a seguir, acerca de qualidade e produtividade nas organizações.
Deming defendeu que o sucesso organizacional na busca da qualidade deveria passar por abandonar a compra de insumos com base apenas no critério de preço.
Provas
Durante a Segunda Guerra Mundial, certo de que o controle estatístico constituía algo essencial para a melhoria dos processos empresariais, Deming colocou em prática suas idéias na indústria bélica, provando suas hipóteses. Entretanto, após a guerra, os norte-americanos abandonaram a postura inovadora, em prol do retorno às antigas técnicas gerenciais. Diversamente, os japoneses, sob a influência de Deming, compreenderam a importância da nova metodologia e alcançaram resultados fantásticos.
Antonio Cury. Organização e métodos: uma visão holística. São Paulo: Atlas, 7.ª ed. 2000, p. 212.
Tendo como referência o texto acima, julgue os itens a seguir, acerca de qualidade e produtividade nas organizações.
Criar constância de propósitos, acreditar que erros e negativismos devem ser eliminados e focalizar a inspeção em massa como elemento formador de qualidade são princípios de Deming.
Provas
Durante a Segunda Guerra Mundial, certo de que o controle estatístico constituía algo essencial para a melhoria dos processos empresariais, Deming colocou em prática suas idéias na indústria bélica, provando suas hipóteses. Entretanto, após a guerra, os norte-americanos abandonaram a postura inovadora, em prol do retorno às antigas técnicas gerenciais. Diversamente, os japoneses, sob a influência de Deming, compreenderam a importância da nova metodologia e alcançaram resultados fantásticos.
Antonio Cury. Organização e métodos: uma visão holística. São Paulo: Atlas, 7.ª ed. 2000, p. 212.
Tendo como referência o texto acima, julgue os itens a seguir, acerca de qualidade e produtividade nas organizações.
Um aspecto positivo dos 14 princípios de Deming é que a implementação de apenas parte dos princípios não prejudica o alcance da qualidade na organização.
Provas
Acerca da reengenharia organizacional julgue o item a seguir.
A reengenharia organizacional visa adequar processos organizacionais com o objetivo principal de reduzir custos de produção.
Provas
- Teorias da AdministraçãoAbordagem ComportamentalComportamento Organizacional
- Tomada de DecisãoProcesso Linear e Sistêmico
Acerca do processo grupal nas organizações, julgue os itens a seguir.
Um grupo de pessoas com problemas de relacionamento, em que uma não se envolve na tarefa da outra, mas cada uma desempenha suas tarefas da melhor maneira possível, com empenho e determinação para cumprir a sua meta específica, não constitui uma equipe de trabalho, mas apenas um grupo de trabalho.
Provas
Acerca do processo grupal nas organizações, julgue os itens a seguir.
Uma das vantagens do correio eletrônico sobre os demais meios de transmissão de informação é a de ser o meio que apresenta a maior rapidez no fornecimento de feedback.
Provas
Caderno Container