Foram encontradas 30 questões.
Analise as proposições, abaixo, e assinale a alternativa correta:
I. assegurar a utilização de documentos atualizados;
II. estabelecer uma linguagem comum para todas as pessoas envolvidas;
III. assegurar o fluxo das atividades, evitando os obstáculos proporcionados pela estrutura organizacional;
IV. estabelecer meios de mensuração do desempenho.
Todas as proposições acima estão, diretamente, relacionadas com as atividades de:
Provas
Questão presente nas seguintes provas
Assinale a alternativa incorreta no que se refere à classificação dos atos administrativos:
Provas
Questão presente nas seguintes provas
é a capacidade de minimizar o uso de recursos para alcançar os objetivos da organização.
Assinale a alternativa que completa corretamente a lacuna:
Provas
Questão presente nas seguintes provas
Sobre os tipos de licença de softwares, assinale a alternativa incorreta:
Provas
Questão presente nas seguintes provas
Leia o poema de Paulo Leminski e responda a questão.

De acordo com o texto, o que se entende pelos versos: “com frases / se fazem asas / palavras”:
Provas
Questão presente nas seguintes provas
Leia o poema de Paulo Leminski e responda a questão.

Considerando a figura e a Nova Reforma Ortográfica, assinale a sentença falsa:
Provas
Questão presente nas seguintes provas
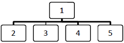
A figura abaixo demonstra um organograma de uma prefeitura.

1 – Prefeito: responsável pela gestão do Município;
2 – Secretaria de Comunicação: coordena a política de comunicação externa e interna da prefeitura;
3 – Secretaria de Administração: coordena a política administrativa, envolvendo a gestão orçamentária e financeira, bem como a gestão e suprimento de materiais de consumo, permanente e equipamentos;
4 – Secretaria de Recursos Humanos: executa a gestão de pessoal;
5 – Secretaria de Planejamento: coordena e executa as ações de planejamento institucional.
Considerando as atribuições de cada unidade, a estrutura organizacional dessa prefeitura é a:
Provas
Questão presente nas seguintes provas
Procurar soluções, e não os culpados; manter um clima de respeito; estabelecer uma solução ganha-ganha; ser construtivo ao manifestar uma crítica, são características da:
Provas
Questão presente nas seguintes provas
Assinale a alternativa em que a análise morfológica de palavra retirada do poema está incorreta:
Provas
Questão presente nas seguintes provas
Assinale a alternativa em que a frase apresenta pontuação correta.
Provas
Questão presente nas seguintes provas
Cadernos
Caderno Container