Foram encontradas 647 questões.
Na transmissão por Modulação por Codificação de Pulsos (PCM - Pulse Code Modulation, no padrão europeu), em princípio, um sinal analógico é amostrado e cada amostra, após ser quantizada, é convertida numa palavra digital. A quantização produz um ruído que não pode der filtrado, porque está na faixa dinâmica do sinal. No sistema europeu, cada amostra é comprimida na transmissão e descomprimida na recepção por meio de um algoritmo conhecido por “Lei A”. Essa compressão/descompressão é usada para:
Provas
A banda passante de um canal telefônico de um sistema de transmissão é, no máximo, de 4000 Hz. Para que seja possível transmitir dados por um canal telefônico a uma taxa de 40 kb/s, a relação sinal ruído mínima é de:
Provas
O modulador de transmissor de FM, transmissor esse que opera numa frequência de 130 MHz, é modulado por um sinal de áudio com uma banda de frequências de 100 HZ a 5 kHz e com um nível máximo de 2,0 Volts (de pico). A constante de modulação do modulador de frequência kf é igual a 10 KHz /Volt. A banda total do espectro de transmissão é de aproximadamente:
Provas
A potencia de um transmissor de HF de um navio está em torno de 1,0 kW sobre uma carga de 50 Ω resistivos. Foi solicitado que se medisse a potência do transmissor com um “Wattímetro” de RF, que mede no máximo 20 W, no fundo da escala. Logo, deve ser usado um atenuador “feedthrough”, casado com o transmissor, com dissipadores, compatível com essa potência, para evitar a queima do “Wattímetro” de RF.
Deve ser usado preferentemente um atenuador de:
Provas
O circuito integrado lógico CMOS Smith Trigger da figura abaixo está perfeitamente polarizado com 12,0 Volts e terra, mas a polarização não é mostrada.

Inicialmente é aplicada uma tensão de 0,0 Volts no terminal “E” e, em seguida, é aplicada uma tensão de +12 Volts. Após ser aplicada a tensão de + 12,0 Volts no terminal “E” teremos, no terminal “S”, no estado permanente:
Provas
O analisador de espectro, como o nome indica, fornece o espectro em frequência, com as respectivas amplitudes das raias, de um sinal periódico ou de um pulso de tensão. A figura abaixo mostra, esquematicamente, a tela de um Analisador de Espectro, no qual está sendo analisado um sinal periódico.

O analisador de espectro está calibrado, na escala horizontal, em 50 kHz/divisão. Pela figura das raias podemos concluir que o sinal que está sendo analisado é, mais provavelmente, uma onda:
Provas
A figura a seguir mostra a tela de um osciloscópio em que um técnico, por não dispor de instrumentos mais adequados, está medindo dois sinais senoidais. Para isso, ele desligou a varredura dente de serra interna do osciloscópio e ligou um dos sinais à entrada vertical (Vv) e o outro à entrada horizontal (Vh).
As calibrações da escala horizontal e da escala vertical do osciloscópio, em Volts/divisão, são as mesmas.

Pela figura na tela ele concluiu que a amplitude Vv é igual:
Provas
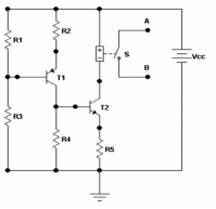
Foi solicitado a um técnico em eletrônica que montasse um circuito de acionamento de um ventilador por meio do fechamento dos contatos “A” e “B” de um relé “S”, quando a temperatura ambiente ultrapassasse um determinado valor. O técnico usou a topologia apresentada no circuito a seguir, em que R3 seria um termistor NTC (resistor térmico com coeficiente de temperatura negativo)

Antes de calcular os componentes, ele analisou o circuito e concluiu que, com essa topologia, ele poderia funcionar:
Provas
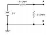
Analise o circuito a seguir, no qual os resistores são exatos e a fonte de tensão tem resistência interna nula.

O equivalente Norton entre os pontos A e B corresponde a uma fonte de:
Provas
READ THE TEXT BELOW AND ANSWER QUESTIONS 11 to 15:
Ocean Drones On the Lookout for Hurricanes

| Aquatic drones, known as gliders, will soon surf the waves and dive into the deep from Nova Scotia to Georgia. The gliders will collect data during the peak of the Atlantic hurricane season. By recording conditions in the middle of a storm the gliders will help oceanographers forecast storm intensity during future storm seasons. The National Oceanic and Atmospheric Administration (NOAA), Rutgers University and their partners will release 12 to 16 gliders this month. The diving drones will stay at sea for three to eight weeks. While collecting data on sea conditions during storms, the research robots will also monitor aquatic animal migrations. (http://news.discovery.com/earth/weather-extreme-events/ diving-drones-keep-an-eye-on-hurricanes-130912.htm) |
O termo “while” em “While collecting data on sea conditions during storms” (l.10-11) significa:
Provas
Caderno Container