Foram encontradas 40 questões.
Disciplina: Legislação Específica das Agências Reguladoras
Banca: FUNDATEC
Orgão: Eletrocar
Conforme a Resolução nº 1.000/2021 da ANEEL, a distribuidora pode prestar o serviço de distribuição de energia elétrica, em caráter excepcional, para unidade consumidora localizada em outra área de concessão ou permissão adjacente à sua área de atuação, desde que cumpridas certas condições. Sobre elas, analise as assertivas abaixo, assinalando V, se verdadeiras, ou F, se falsas.
( ) Decisão fundamentada no critério de mínimo custo global.
( ) A distribuidora que prestar o serviço na outra área de concessão ou permissão deve armazenar cópia do acordo contendo as condições ajustadas para o monitoramento e fiscalização da ANEEL.
( ) Existência de justificativas técnicas e econômicas.
( ) Existência de acordo entre as distribuidoras, contendo as condições comerciais e técnicas aplicáveis.
A ordem correta de preenchimento dos parênteses, de cima para baixo, é:
Provas
Disciplina: Legislação Específica das Agências Reguladoras
Banca: FUNDATEC
Orgão: Eletrocar
De acordo com a Resolução nº 1.000/2021 da ANEEL, o consumidor e demais usuários, observados os critérios de gratuidade, são responsáveis pelos seguintes custos:
I. Instalações internas, exceto no caso do padrão gratuito.
II. Custos de desapropriação e de instituição de servidão.
III. Instalações do ponto de conexão.
IV. Custos de administração, de gerenciamento, de engenharia, de elaboração de projetos, de topografia e ambientais.
Quais estão corretas?
Provas
Disciplina: Legislação Específica das Agências Reguladoras
Banca: FUNDATEC
Orgão: Eletrocar
De acordo com a Resolução nº 1.000/2021 da ANEEL, o consumidor somente pode antecipar a execução de obras de responsabilidade da distribuidora caso sejam observadas as seguintes condições, EXCETO:
Provas
Para o circuito a seguir, determine a corrente fornecida pela fonte na forma polar e assinale a alternativa correta. Considere o valor sem casas decimais.

Provas
Para o circuito a seguir, identifique a expressão booleana equivalente e assinale a alternativa correta.

Provas
Assinale a alternativa que apresenta um circuito com lógica equivalente ao circuito com portas lógicas a seguir.

Provas
Determine a tensão Vc(t) do capacitor para o circuito a seguir no instante que a chave é aberta, e assinale a alternativa correta, sabendo que ela estava fechada por um longo tempo.

Provas
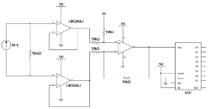
Para o circuito a seguir, determine a leitura do conversor analógico/digital sabendo que os amplificadores operacionais estão com o offset ajustados e que a frequência de amostragem está adequada para a leitura do sinal e assinale a alternativa correta.

Provas
Assinale a alternativa com o número mínimo de lâmpadas necessárias para um ambiente classe B que requer 2500 lux pelo método dos lumens. Para o projeto, será adotada uma lâmpada LED de 16W que possui 1500 lm. Considere a altura útil do pé direito de 4m, que o teto é claro, a parede média e o piso são escuros, o ambiente é normal e que será feita manutenção em até 5000 horas.


Provas
Conforme a NBR 5419 para o projeto de SPDA, foi utilizada uma haste de altura 2,82 m no para-raios Franklin para atender uma residência que requer nível de proteção IV. O prédio residencial é quadrado, conforme a figura abaixo. Determine a área do quadrado inscrita pelo círculo gerado pelo cone de proteção e assinale a alternativa correta. Considere o valor arredondado sem casas decimais.

Provas
Caderno Container