Magna Concursos

Foram encontradas 731 questões.

1491064 Ano: 2002
Disciplina: Engenharia Química
Banca: NCE-UFRJ
Orgão: Eletrobrás
Provas:
O fator (ou coeficiente) de atrito para o escoamento de fluidos em regime plenamente turbulento só depende:
 

Provas

Questão presente nas seguintes provas
1491063 Ano: 2002
Disciplina: Engenharia Química
Banca: NCE-UFRJ
Orgão: Eletrobrás
Provas:
Um fluido viscoso incompressível escoa em duas tubulações idênticas (diâmetro, comprimento e rugosidade), uma horizontal (A) e outra vertical (B), com a mesma vazão. Designando perdas de carga por hL e quedas de pressão por hLP e se na tubulação vertical (B) o escoamento é de baixo para cima, é correto afirmar que:
 

Provas

Questão presente nas seguintes provas
1491052 Ano: 2002
Disciplina: Informática
Banca: NCE-UFRJ
Orgão: Eletrobrás
Provas:
As questões de número 21 até 30 referem-se a configuração padrão de software e hardware do fabricante. Todos os softwares devem ser considerados em sua versão em português, quando aplicável, exceto quando especificado.

Ao visitar o site http://www.servidor.gov.br e posicionar o cursor do mouse sobre o banner "Temas do Servidor", uma tabela se abre, como mostrado na figura abaixo:A maneira mais rápida e correta de se obter maiores informações sobre o "Pagamento de resíduo do FGTS" é:

enunciado 1491052-1

A maneira mais rápida e correta de se obter maiores informações sobre o "Pagamento de resíduo do FGTS" é:

 

Provas

Questão presente nas seguintes provas
1491045 Ano: 2002
Disciplina: Informática
Banca: NCE-UFRJ
Orgão: Eletrobrás
Provas:
As questões de número 21 até 30 referem-se a configuração padrão de software e hardware do fabricante. Todos os softwares devem ser considerados em sua versão em português, quando aplicável, exceto quando especificado.

Considere as afirmações a seguir sobre o MS Word 2000 em português: A lista a seguir que contém somente afirmações verdadeiras é:

enunciado 1491045-1

A lista a seguir que contém somente afirmações verdadeiras é:

 

Provas

Questão presente nas seguintes provas
1491042 Ano: 2002
Disciplina: Engenharia Elétrica
Banca: NCE-UFRJ
Orgão: Eletrobrás
Provas:

Para o circuito RC em série, onde R é uma resistência e C um capacitor, mostrado na figura, pode-se representar através de Transformadas de Laplace a razão Eo(s)/Ei (s) entre o sinal de saída e o sinal de entrada como:

enunciado 1491042-1

 

Provas

Questão presente nas seguintes provas
1491041 Ano: 2002
Disciplina: Engenharia Elétrica
Banca: NCE-UFRJ
Orgão: Eletrobrás
Provas:

Para o sistema de controle em malha fechada, com valores de K somente positivos, mostrado na figura, é garantida a estabilidade quando:

enunciado 1491041-1

 

Provas

Questão presente nas seguintes provas
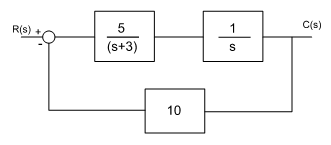
1491040 Ano: 2002
Disciplina: Engenharia Elétrica
Banca: NCE-UFRJ
Orgão: Eletrobrás
Provas:

Para o sistema em malha fechada mostrado na figura, a relação entre o sinal de saída C(s)/R(s) pode ser expressa por:

enunciado 1491040-1

 

Provas

Questão presente nas seguintes provas
1491039 Ano: 2002
Disciplina: Engenharia Mecânica
Banca: NCE-UFRJ
Orgão: Eletrobrás
Provas:
NÃO é conseqüência do recozimento em aços:
 

Provas

Questão presente nas seguintes provas
1491038 Ano: 2002
Disciplina: Engenharia Mecânica
Banca: NCE-UFRJ
Orgão: Eletrobrás
Provas:

A parte hachurada do diagrama tensão x deformação de um aço representa a seguinte propriedade mecânica:

enunciado 1491038-1

 

Provas

Questão presente nas seguintes provas
1491037 Ano: 2002
Disciplina: Engenharia Mecânica
Banca: NCE-UFRJ
Orgão: Eletrobrás
Provas:
O principal objetivo da cementação em aços é:
 

Provas

Questão presente nas seguintes provas