Foram encontradas 100 questões.
No circuito abaixo, qual é a quantidade máxima de LED’s que podem ser adicionados em série, entre o diodo e o LED do circuito abaixo, de forma que se mantenham acesos? VD=0,7V, VLED=1,8V.

Provas
Avalie as informações abaixo com relação ao flip-flop RS ilustrado.

I - O clock é ativado na transição do nível lógico 1 para 0 devido à presença da inversora.
II - A saída Q não sofre alteração de estado lógico quando as entradas R e S estão em nível lógico 0, independente das transições do clock.
III - O clock tem a função de habilitar as mudanças de estado de saída Q em função das entradas R e S, e esta habilitação ocorre quando o clock mantém-se no nível lógico 0.
IV - As saídas Q e “Q barrado” podem ter o mesmo nível lógico (0 ou 1). Essa condição é obtida pela presença da inversora na entrada de clock com nível lógico 1 aplicado.
Está correto o que se afirma em
Provas
Para efetuar a manipulação digital de um sinal analógico, este deve ser digitalizado. O primeiro passo no processo de digitalização do sinal analógico é a
Provas
Um circuito ressonante série é formado pela associação de um resistor de !$ 1k\Omega !$, um capacitor de 10μF e um indutor de 10mH, sendo alimentados por uma fonte de 100V/60Hz. Mudando a frequência da fonte de alimentação para 1000Hz, qual a mudança ocorrida no circuito?
Provas
O técnico realizou a medida de tensão de uma tomada residencial com um voltímetro digital, selecionado a escala de tensão alternada, e obteve o valor de 120V. Analisando a medida, o técnico constatou que
Provas
Os circuitos eletrônicos são formados por vários componentes, sendo alimentados por fontes de tensão e corrente, com isso, caso seja necessário realizar medidas dos valores de tensão ou corrente, torna-se inevitável a análise do circuito. Teoremas como os de Norton, Thévenin e Superposição, auxiliam nesse trabalho. Considerando os teoremas citados, é correto afirmar que
Provas
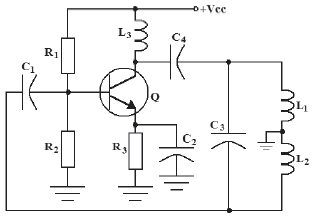
O circuito abaixo representa o oscilador

Provas
Calcule o valor de VO no circuito abaixo e indique a alternativa correta.

Provas
Assinale a alternativa em que todos os verbos são irregulares.
Provas
Um rei fraco faz fraca a forte gente! Essa verdade sempre esteve clara na mente do soberano Plínio, por isso ele fazia tudo em defesa de seu povo.
O texto acima contém três predicados, cada qual centrado em um verbo. Esses predicados classificam-se, respectivamente, como
Provas
Caderno Container