Foram encontradas 100 questões.
1408931
Ano: 2013
Disciplina: Engenharia de Telecomunicações
Banca: DIRENS Aeronáutica
Orgão: EEAr
Disciplina: Engenharia de Telecomunicações
Banca: DIRENS Aeronáutica
Orgão: EEAr
Provas:
O circuito abaixo é um detetor de envoltória, empregado em sistemas de modulação em amplitude (AM). Analise-o e assinale a afirmativa corrreta.

Provas
Questão presente nas seguintes provas
O circuito apresentado abaixo está em ressonância. Qual o valor do fator de qualidade (Q) deste circuito?

Provas
Questão presente nas seguintes provas
Na análise em corrente contínua do circuito abaixo, calcule o valor de IE, e assinale a alternativa que apresenta o valor, aproximado, correto. Dado: !$ \beta=120 !$.

Provas
Questão presente nas seguintes provas
1407848
Ano: 2013
Disciplina: Engenharia de Telecomunicações
Banca: DIRENS Aeronáutica
Orgão: EEAr
Disciplina: Engenharia de Telecomunicações
Banca: DIRENS Aeronáutica
Orgão: EEAr
Provas:
Relacione a coluna da esquerda com a da direita e, em seguida, assinale a alternativa com a sequência correta.
| (1) Ondas espaciais |
( ) Apresentam excelentes resultados, tanto em termos de penetração na superfície ou nos
oceanos, para comunicação submarina ou sonares, como também em propagação superficial
na faixa de freqüência de 30 KHz e 3 MHz.
|
| (2) Ondas terrestres | ( ) O princípio de propagação encontra-se na reflexão da onda nas camadas ionosféricas. |
| (3) Ondas em visada |
( ) A propagação se dá como um facho de luz, apenas em linha reta, sujeita aos fenômenos
de reflexão, difração e absorção em obstáculos.
|
Provas
Questão presente nas seguintes provas
Sobre pilhas e baterias, pode-se afirmar que a associação de
Provas
Questão presente nas seguintes provas
O circuito abaixo é um


Provas
Questão presente nas seguintes provas
No circuito abaixo, considere !$ \mathsf{Vin=25~\sqrt{2}~V_{rms}} !$ e o resistor R = 25 Ohms.
| Folha de Dados do Diodo | |
| Parâmetro | Valor |
| Tensão de Pico Inverso repetitivo. | 30 V |
| Tensão de Pico Inverso de trabalho. | 30 V |
| Tensão de bloqueio CC. | 30 V |
| Corrente direta retificada media. | 5 A |
| Corrente reversa máxima. | 3A |

Com base nas informações acima, assinale a afirmativa correta.
Provas
Questão presente nas seguintes provas
1406219
Ano: 2013
Disciplina: Engenharia de Telecomunicações
Banca: DIRENS Aeronáutica
Orgão: EEAr
Disciplina: Engenharia de Telecomunicações
Banca: DIRENS Aeronáutica
Orgão: EEAr
Provas:
O diagrama de blocos abaixo representa um receptor super-heteródino.
Correlacione as etapas com os blocos W, X, Y e Z e assinale a alternativa que corresponde à sequência correta.

| 1- Amplificador de áudio | ( ) bloco W |
| 2- Oscilador local | ( ) bloco X |
| 3- Misturador | ( ) bloco Y |
| 4- Controle automático de ganho | ( ) bloco Z |
Provas
Questão presente nas seguintes provas
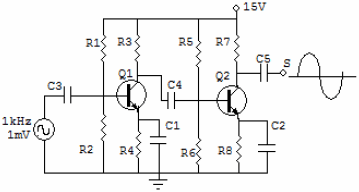
Dado o circuito abaixo, analise o que ocorre no coletor do transistor Q2, caso o resistor R8 estiver aberto. Em seguida, assinale a alternativa correta.

Provas
Questão presente nas seguintes provas
Sobre diodos semicondutores, assinale a afirmativa correta.
Provas
Questão presente nas seguintes provas
Cadernos
Caderno Container