Foram encontradas 550 questões.

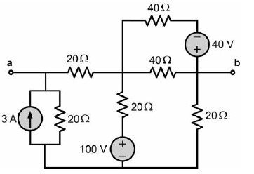
Considere o circuito em corrente contínua mostrado na figura acima. Qual é o valor da máxima potência, em watt, que esse circuito pode fornecer a uma carga resistiva quando conectada aos terminais a-b?
Provas

O equivalente Thevenin entre os pontos A e B do circuito da figura acima é formado por Vth (em volts) e Rth(em ohms), cujos valores, respectivamente, são
Provas
O diagrama de resposta em frequência da Função de Transferência de ganho de um determinado circuito linear apresenta na frequência \( ω=10 \) rad/s, |G(j10)| = -20 dB.
Se o sinal de tensão na entrada do circuito for \( V_E(t)=\sqrt{2}V_asen(10\,t+π/2), \) então a amplitude de pico do sinal na saída do circuito em regime permanente será
Provas
As componentes de sequência negativa de um sistema trifásico desequilibrado consistem de três fasores iguais em módulo e
Provas
A versão do TCP adotada na Internet atual utiliza os algoritmos de Congestion Avoidance e Slow Start no controle de congestionamento. Considerando que o buffer de recepção do TCP é suficientemente grande para que a limitação da janela de recepção do controle de fluxo possa ser ignorada e que o remetente tenha uma grande quantidade de dados para enviar ao destinatário, analise as afirmativas abaixo.
I - Assim que se inicia uma conexão, o Slow Start faz com que a janela de congestionamento seja incrementada em um segmento a cada reconhecimento recebido.
II - Durante a ação do algoritmo Slow Start, verifica-se um incremento linear da janela de congestionamento.
III - Durante a ação do algoritmo Congestion Avoidance, verifica-se um incremento linear da janela de congestionamento.
IV - Um limiar definirá qual dos dois algoritmos estará funcionando. Se a janela de congestionamento for maior do que tal limiar, o Congestion Avoidance deverá estar operando.
As afirmativas corretas são, APENAS
Provas
- Modelo OSIIntrodução ao Modelo OSI
- Modelo TCP/IPIntrodução ao Modelo TCP/IP
- Modelo TCP/IPModelo TCP/IP: Camada de Transporte
- Modelo TCP/IPModelo TCP/IP: Camada de Aplicação
As camadas do modelo de referência TCP/IP que possuem equivalentes no modelo de referência OSI são
Provas
- Topologias de RedeTopologia: Estrela
- Topologias de RedeTopologia: Malha/Mesh
- Transmissão de DadosMeios de TransmissãoMeios Transmissão sem FioSatélite
Para redes VSAT, uma vantagem exclusiva da topologia mesh em comparação à topologia estrela é o(a)
Provas

O gráfico acima ilustra limites típicos de distância de transmissão digital em três tipos de fibras ópticas como função da taxa de transmissão de bits para duas janelas de comprimento de onda. Nos três casos, os limites são determinados pela perda com a distância para taxas de bits mais baixas, enquanto que a dispersão passa a ser dominante em taxas mais elevadas. Os tipos de fibra I, II e III, respectivamente, são:
Provas
- Transmissão de DadosPadrões IEEE 802IEEE 802.3: Ethernet
- Transmissão de DadosPadrões IEEE 802IEEE 802.5: Token Ring
- Transmissão de DadosPadrões IEEE 802IEEE 802.11: Wireless LAN
- Transmissão de DadosPadrões IEEE 802IEEE 802.16: WiMAX
A partir de uma análise sobre os padrões da série IEEE 802, um engenheiro pode afirmar, com correção, que
Provas
Um parâmetro importante para o planejamento da cobertura de sistemas de comunicações móveis celulares é a relação sinal/interferência. Em sistemas móveis que usam a geometria hexagonal e células não setorizadas, tal relação pode ser aproximada para
\( \dfrac{S}{I}=\dfrac{q^Y}{6} \)
onde:
\( q=\sqrt{3N} \) é o fator de reúso;
\( N \) é o número de células por cluster;
\( Y \) é o fator de atenuação do ambiente de propagação
Esta aproximação leva em consideração a interferência causada apenas pelo primeiro anel interferente e assume que as ERB possuem antenas omnidirecionais, idênticas, com mesma altura e que emitem a mesma EIRP no plano horizontal.
Considere que uma determinada região tenha a propagação descrita pelo modelo de terra plana. Caso um sistema celular a ser implantado nesta região empregue células setorizadas com 3 setores de 120º e necessite de uma relação sinal/interferência mínima de 23 dB, o número mínimo de células por cluster será
Provas
Caderno Container