Foram encontradas 610 questões.
Com referência à divisão de circuitos de uma instalação elétrica, analise as afirmativas a seguir.
I. Os disjuntores são os elementos de proteção ao usuário para as cargas em áreas molhadas.
II. As cargas de força e iluminação não podem compartilhar o mesmo circuito.
III. As tomadas são divididas para uso geral ou específico.
Está correto o que se afirma em:
Provas
A respeito da indução eletromagnética, assinale a afirmativa correta.
Provas
A respeito da atuação dos disjuntores termomagnéticos frente às correntes de curto-circuito, analise as afirmativas a seguir.
I. Os disjuntores com curva B atuam entre três e cinco vezes a corrente nominal.
II. Os disjuntores com curva C atuam entre cinco e dez vezes a corrente nominal.
III. Os disjuntores com curva D atuam entre dez e trinta vezes a corrente nominal.
Está correto o que se afirma em:
Provas
Uma instalação elétrica com potência demandada igual a 9 kW possui um fator de potência de 0,5 indutivo. Para elevar esse fator de potência para no mínimo 0,866, deve-se instalar um banco de capacitores entre o seguinte intervalo:
Provas
A figura a seguir apresenta um típico circuito de disparo com uso de um SCR.

A respeito desse circuito, analise as afirmativas a seguir.
I. A polarização negativa no gatilho, no caso da polaridade invertida da fonte, é limitada pelo diodo.
II. Para iniciar e manter a condução do SCR, a chave Ch deve ser fechada, podendo em seguida permanecer aberta.
III. Estando o SCR no estado de condução e a chave Ch fechada, a corrente elétrica é interrompida com a abertura dessa chave.
Está correto o que se afirma em:
Provas
Considere o sistema de alimentação de um consumidor residencial representado por um sistema de alimentação trifásico estrela-estrela desequilibrado ligado a quatro fios, conforme a figura a seguir.

Sobre esse sistema, analise as afirmativas a seguir.
I. A corrente de neutro é igual a zero.
II. A potência em cada carga monofásica que compõe a carga trifásica é igual a 1/3 da potência trifásica.
III. Retirando-se o fio que conecta os neutros da fonte e da carga, as tensões em cada uma das cargas monofásicas que compõem a carga trifásica serão alteradas.
Está correto o que se afirma em:
Provas
A respeito do esquema de acionamento do motor apresentado na figura, analise as afirmativas a seguir.

I. A botoeira NA possui a função de acionar o motor.
II. A chave S possui a função de desligar o motor.
III. A botoeira NF possui a função de selar a conexão realizada pela chave NA.
Está correto o que se afirma em:
Provas
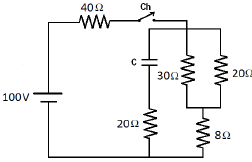
A figura a seguir apresenta um circuito composto por cinco resistores e um capacitor alimentados por uma fonte de 100 V.

As correntes elétricas que fluem pelo resistor de 8 !$ \Omega !$, imediatamente após o fechamento da chave Ch e em regime permanente, são, respectivamente, iguais a
Provas
A potência elétrica solicitada por uma impedância foi determinada por meio do produto das leituras realizadas com um voltímetro e um amperímetro.
O resultado desse produto corresponde à potência
Provas
Um circuito elétrico série composto por dois resistores iguais é alimentado por uma fonte senoidal monofásica com tensão igual a 200 V de valor médio.
O valor da tensão eficaz em um dos resistores é igual a
Provas
Caderno Container