Foram encontradas 239 questões.
Analise a figura a seguir referente à entrada de serviço para consumidores individuais em baixa tensão em que alguns componentes foram numerados de 1 a 8.

Em seguida, identifique cada elemento numerado dessa figura.
( ) Caixa de medição
( ) Ramal interno, saída aérea
( ) Flecha máxima do cabo multiplex
( ) Pontalete
( ) Ramal de ligação
( ) Poste particular
( ) Ponto de entrega
( ) Ramal de entrada
Assinale a sequência CORRETA.
Provas
Um motor com 12 terminais de bobinas apresenta as seguintes tensões de placa: 220/380/440/760 V. Para acioná-lo em 380 V, a ligação dessas bobinas será em:
Provas
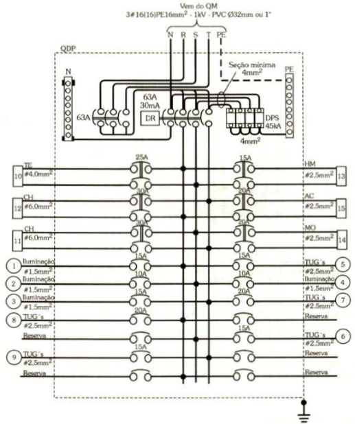
Analise o diagrama multifilar de um quadro de distribuição principal a seguir.

Após análise, é correto afirmar:
Provas
Analise o circuito a seguir.

A potência dissipada no resistor R6 é igual a:
Provas
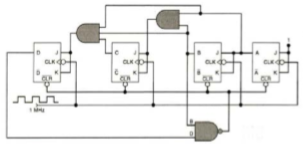
Analise o circuito a seguir.

A respeito desse circuito, é correto afirmar:
Provas
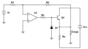
Analise o circuito a seguir:

Com relação a esse circuito, é correto afirmar:
Provas
Analise a representação de uma peça nas seguintes figuras.

Após análise dessa representação, é correto afirmar que se empregou:
Provas
Analise as seguintes afirmativas relativas à corrente de curto-circuito, assinalando com V as verdadeiras e com F as falsas.
( ) Os valores das correntes de curto-circuito monopolares são empregados nos ajustes dos valores mínimos dos dispositivos de proteção contra sobrecorrentes.
( ) A solicitação eletrodinâmica nos barramentos, isoladores, suportes e na estrutura dos quadros é calculada a partir da corrente de curto-circuito bifásica.
( ) Em regime permanente, a corrente de curto-circuito apresenta dois componentes: um alternado assimétrico e outro contínuo crescente.
( ) As impedâncias dos transformadores são expressas pelo mesmo valor quando se utiliza o sistema por unidade, pu.
Assinale a sequência CORRETA.
Provas
Em uma licitação na modalidade de pregão, nos termos da Lei Nº 10.520/2002, qualquer licitante poderá apresentar recurso, após ter sido declarado o vencedor do certame.
Neste contexto, com relação às providências adotadas com relação aos recursos apresentados em um pregão, assinale a alternativa INCORRETA.
Provas
A licitação da modalidade de pregão, nos termos da Lei Nº 10.520/2002, desenvolve-se através de fases.
Neste contexto, assinale a alternativa incorreta que descreve as fases de uma licitação na modalidade de pregão.
Provas
Caderno Container