Foram encontradas 260 questões.
O oscilograma abaixo apresenta a forma de onda da tensão de saída e a forma de onda de uma
das tensões fase-neutro de entrada de um retificador de potência trifásico não controlado.
Sobre esse retificador, é correto afirmar que o(a)
Sobre esse retificador, é correto afirmar que o(a)
Provas
Questão presente nas seguintes provas
O circuito integrado U1 é um gerador de pulsos sincronizados com a rede. O pino 6 de U1 tem
a função de receber o comando de inibição (inhibit) dos pulsos. A saída deve ser desabilitada
(disabled) quando a chave manual S, do tipo NA, for acionada. Do contrário, a saída deve estar
habilitada (enabled). Considere-se o CI U1 alimentado com Vcc=+12V, bem como os parâmetros
elétricos do seu datasheet apresentados abaixo.
A posição correta da chave S e um valor adequado para o resistor R6 são:
A posição correta da chave S e um valor adequado para o resistor R6 são:
Provas
Questão presente nas seguintes provas
- EletrônicaComponentes Eletrônicos em Eletroeletrônica
- EletrônicaEquipamentos Elétricos em Eletroeletrônica
No circuito representado a seguir, duas fontes de tensão senoidais Vs1 e Vs2 e uma fonte c.c. Vs3
foram associadas. A tensão total Vs_tot foi aplicada a dois filtros passivos de primeira ordem, F1 e
F2, e os resultados obtidos em regime permanente nas saídas Vo1 e Vo2 dos filtros estão indicados
no gráfico abaixo.
Os filtros F1 e F2 são, respectivamente, do tipo:
Os filtros F1 e F2 são, respectivamente, do tipo:
Provas
Questão presente nas seguintes provas
Um equipamento alimentado pela rede elétrica apresenta os seguintes dados nominais de placa:
125Vrms, 60Hz, 6,0Arms, 600W. Sobre a potência elétrica absorvida da rede por esse equipamento,
é correto afirmar que
Provas
Questão presente nas seguintes provas
As representações do número decimal 135 nas formas hexadecimal e binária são, respectivamente:
Provas
Questão presente nas seguintes provas
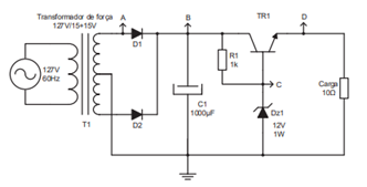
Observe o circuito abaixo.
Assinale a alternativa que apresenta corretamente as formas de onda dos pontos A, B, C e D, respectivamente.
Assinale a alternativa que apresenta corretamente as formas de onda dos pontos A, B, C e D, respectivamente.
Provas
Questão presente nas seguintes provas
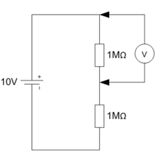
Ao se fazer a medição da tensão como mostrado no circuito abaixo, obteve-se o valor de 4,76V.

A resistência de entrada do voltímetro utilizado é:
Provas
Questão presente nas seguintes provas
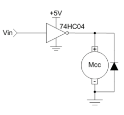
Um circuito de interface deve adequar os níveis lógicos da saída de um dispositivo de controle
digital à entrada de um driver de motor. As características de saída e entrada destes dispositivos
estão mostradas nos gráficos abaixo.
Dentre as alternativas a seguir, o circuito mais adequado para fazer a interface entre o dispositivo de controle digital e o driver de motor é:
Dentre as alternativas a seguir, o circuito mais adequado para fazer a interface entre o dispositivo de controle digital e o driver de motor é:
Provas
Questão presente nas seguintes provas
Um dispositivo digital apresenta as seguintes características de saída:
• Tensão de saída em nível lógico baixo: VOL = 0V
• Tensão de saída em nível lógico alto: VOH = +5V
• Capacidade de corrente de saída em nível lógico baixo: IOL = 10mA
• Capacidade de corrente de saída em nível lógico alto IOH: = -10mA
Esse dispositivo digital deve acionar um motor de corrente contínua (MCC) de tensão e potência nominais 30Vcc/100W, em uma única direção. Para que isso aconteça, o circuito mais adequado é:
• Tensão de saída em nível lógico baixo: VOL = 0V
• Tensão de saída em nível lógico alto: VOH = +5V
• Capacidade de corrente de saída em nível lógico baixo: IOL = 10mA
• Capacidade de corrente de saída em nível lógico alto IOH: = -10mA
Esse dispositivo digital deve acionar um motor de corrente contínua (MCC) de tensão e potência nominais 30Vcc/100W, em uma única direção. Para que isso aconteça, o circuito mais adequado é:
Provas
Questão presente nas seguintes provas
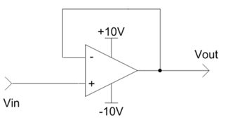
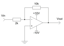
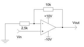
Para fazer a medição da temperatura de uma estufa que opera na faixa 0°C a 100°C, instalou-se
nela um CI sensor de temperatura (LM35), que tem constante térmica de 10mV/°C. O sinal de
temperatura do sensor deve ser entregue a um conversor analógico digital (A/D) variando de
0 a 5V, de modo a utilizar toda a sua faixa dinâmica. Escolha o circuito condicionador de sinais
adequado para receber o sinal do sensor e entregá-lo ao conversor A/D.
Provas
Questão presente nas seguintes provas
Cadernos
Caderno Container